Chapter 2: Organizational Strategy, Competitive Advantage, and Information Systems IS-300

0.0(0)
studied byStudied by 0 people
full-widthCall with Kai
GameKnowt Play
learnLearn
examPractice Test
spaced repetitionSpaced Repetition
heart puzzleMatch
flashcardsFlashcards
Card Sorting

1/25

encourage image

There's no tags or description

Looks like no tags are added yet.

Study Analytics
Name
Mastery
Learn
Test
Matching
Spaced

No study sessions yet.

26 Terms

1
New cards

Porter’s Competitive Forces Model

  1. Threat of Entry of New competitors: high when entry barriers are low and low when barriers are high

    1. New Bank has high barriers bc of an array of MIS-related services

  2. Bargaining Power of Suppliers: strong if few suppliers exist; weaker when buyers have many options. Supply chain magnifies this

  3. Bargaining Power of Customers/Buyers: strong when customers have choices and low switching costs, and loyalty programs help reduce this power

  4. Threat of Substitute Products or Services: high when many alternatives exist

  5. Rivalry Among Existing Firms within the industry: high with many aggressive rivals; lower when markets are less crowded (product differentiation key to standing out)

2
New cards

Buyer Power

Ability of buyers to affect the price of an item

  • switching cost: manipulating costs that make customers reluctant to switch to another product

  • loyalty program: rewards customers based on the amt of business they do with a particular organization

3
New cards

Supplier Power

The suppliers’ ability to influence the prices they charge for supplies

  • Supply Chain—consists of all parties involved in the procurement or a product or raw material

4
New cards

competitive strategy

a statement identifying a business’s approach to compete, its goals, and the plans and policies required to attain those goals

5
New cards

Strategies for Competitive Advantage

  • cost leadership: compete on price efficiency

  • differentiation: unique products/services

  • innovation: new products, features, or ways of doing business

  • operational effectiveness: perform activities better than rivals

  • customer-orientation: build loyalty through personalized services

6
New cards

Porter’s Four Competitive Strategies

7
New cards

Porter’s Value Chain Model

definition: a sequence of activities transforming inputs into outputs of value

primary activities: production/distribution: inbound logistics, operations, outbound logistics, marketing & sales, customer service

support activities: support primary activities such as infrastructure, HR, tech development, procurement

8
New cards

Business process

definition: an ongoing collection of related activities that create a product or service of value to the organization, its business partners, and/or its customers

9
New cards

three elements of the business process

  • inputs: materials, services, and information that flow and are transformed as a result of a process

  • resources: the people and material that perform process activities

  • outputs: the products or a service created by the process

10
New cards

metrics to assessing process

  1. Efficiency: doing things well (low cost, low speed, low resources)

  2. Effectiveness: doing things that matter (higher quality output)

11
New cards

IS three areas of business processes

  • executing the process

  • capturing and storing process data

  • monitoring process performance

12
New cards

Cross-Functional Processes

  • span multiple departments

  • No single functional area is responsible

  • steps executed in a coordinated, collaborative way

  • Procurement & fulfillment cross-functional processes

13
New cards

Improving process through better collaboration

tools like Microsoft HoloLens enable real-time teamwork across functions

14
New cards

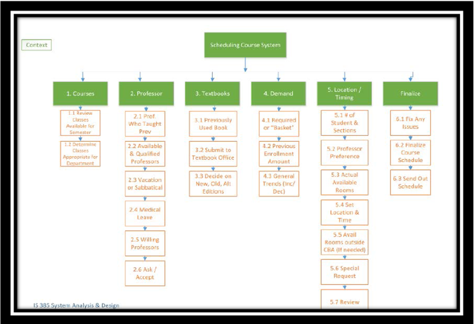
Types of Process Models: Process Maps

Step-by-step flow (ordering e-tickets online)

15
New cards

Types of Process Models: Swim Lane

  • similar to a flowchart in that it maps out a process, decisions, and loops; however, a swim lane map places events and actions in "lanes" to delineate a person/group responsible, or a specific sub-process.

  • A swim lane map has three elements: time, people (or job functions), and tasks/processes.  It may also show what data you need.

16
New cards

Types of Process Models: Process Decomposition Diagram

  • shows pure process, break down high-level process into sub-processes

17
New cards

Types of Process Models: Data Flow Diagram

  • uses the decomposition diagram and adds what entities are out of your system and data

  • shows process in sequence and the necessary inputs/outputs of the process

18
New cards

Measures of Excellence in Executing Business Process

  • customer satisfaction

  • cost reduction

  • cycle and fulfillment time reduction

  • quality

  • differentiation

  • productivity

19
New cards

Business Process Reengineering (BPR)

  • radical redesign; “clean slate” approach

  • high risk, costly, top-down, time-consuming, high failure rate but transformative

20
New cards

BPR: Taco Bell Example

  • example: taco bell - restructured kitchen-to-dining ratio, eliminated 3 management levels, shifted to centralized cooking.

  • reengineered its marketing to become value-driven

  • Result: sales increase $500 million to $3 billion 10 years later, restaurants grew from 1,500 restaurants to 3,600 from 1983-1993, profit growth 31% per yr over same period

21
New cards

Business Process Improvement (BPI)

  • 5 basic phases of successful BPI: define, measure, analyze, improve, control

  • incremental, continuous improvement

  • focuses on reducing variation in process outputs by identifying the underlying cause of the variation

  • low-risk, low-cost, less time than BPR, bottom-up, quantifiable results

22
New cards

Toyota BPI Example

  • ex: Toyota—process improvement through lean manufacturing (waste reduction & efficiency) (JIT, Kaizen, Jidoka, Standardized Work)

  • Just-In-Time (JIT) Production: Minimizes inventory costs and reduces waste

    Kaizen (Continuous Improvement): Encourages all employees to suggest and implement improvements

    Jidoka (Automation with a Human Touch): Combines automation with human oversight to ensure quality

    Standardized Work: Establishes best practices for each process to maintain consistency

    These principles have allowed

23
New cards

Business Process Management (BPM)

  • continuous cycle of BPI with IT support

  • Includes: process modeling, business activity monitoring (BAM), and Business Process Management Suites (BPMS)

  • Trend: Social BPM—collaboration through social media tools

24
New cards

National Geographic Reengineering

  • Problem: images not properly resizing, download times were long, marketing was hindered due to platform mismatches, and needed to restructure web development

  • approach: used third-party commerce and open source software, and restructured web development

  • results: increase 232%, 65% in mobile page views, streamlined content, improved communications

25
New cards

geo-engineering

to combat climate change. this refers to a set of emerging technologies that could manipulate the environment and partially offset the impacts of climate change 

26
New cards

business pressures and responses

  • pressures: market, technology, and societal pressures

  • organizational responses: strategic use of IT, process innovation, and organizational flexibility