1/19
Computer-friendly
Name | Mastery | Learn | Test | Matching | Spaced | Call with Kai |
|---|
No study sessions yet.

🚑🚑 Na etapie wstępnej segregacji (Sort) służy do szybkiego, wizualnego podziału poszkodowanych na 3 grupy priorytetowe (nieruszający się, poruszający się celowo, chodzący) przed podejściem do nich.
🔍📊 Do czego służy schemat SALT w ocenie ogólnej?
(wyjaśnij etap i sposób podziału poszkodowanych) [2]

🩺🩹 Na etapie oceny indywidualnej (Assess) służy do przeprowadzenia szybkiego badania fizykalnego połączonego z wykonaniem interwencji ratujących życie (LSI).
👨⚕🩺 Do czego służy schemat SALT w ocenie indywidualnej?
(wyjaśnij etap i kluczowy element procedury) [2]

⏱🏃 Służy do szybkiej segregacji wstępnej osób dorosłych (poniżej 60 sekund na osobę) w celu nadania im priorytetu leczniczo-transportowego.
🏃♂⏱ Do czego służy schemat START?
(wymień grupę docelową i cel procedury) [2]
👶🍼 Służy do segregacji wstępnej dzieci (zazwyczaj 1-8 rok życia), uwzględniając odmienność fizjologiczną ich układu oddechowego.
👶🚑 Do czego służy schemat JumpSTART?
(wymień grupę docelową i przyczynę powstania schematu) [2]

🩹🚑 Na etapie oceny indywidualnej procedury SALT ratownik może wykonać cztery dopuszczalne interwencje ratujące życie (LSI):
🩸🛑 Tamowanie masywnych krwotoków.
🌬👃 Udrażnianie dróg oddechowych (u dzieci dopuszczalne 2 oddechy ratownicze).
📍💨 Odbarczanie odmy prężnej.
💉💊 Podanie odtrutek (autostrzykawki).
🩹💉 Jakie interwencje ratujące życie (LSI) przewiduje krok drugi schematu SALT?
(wymień rodzaje interwencji) [4]

📋✅ W procedurze SALT, aby uznać pacjenta za stabilnego i przejść do oceny stopnia obrażeń, muszą być spełnione jednocześnie cztery kryteria:
🙋♂👌 Wykonywanie poleceń lub ruchów celowych.
💓🖐 Obecność tętna obwodowego.
🫁🌬 Brak niewydolności oddechowej.
🩸🔒 Zatamowane krwotoki.
📋🤔 Jakie są cztery kryteria stabilności w ocenie indywidualnej algorytmu SALT?
(wymień parametry kliniczne) [4]

🌬👶 W schemacie SALT u pacjentów pediatrycznych, którzy nie oddychają po udrożnieniu dróg oddechowych, stosuje się specyficzną modyfikację:
🌬 Wykonanie 2 oddechów ratowniczych przed ostatecznym uznaniem za zmarłego (kategoria czarna).
👶🌬 Jaka interwencja jest wymagana u dzieci nieoddychających w schemacie SALT?
(opisz działanie ratownicze) [1]

🔴⚪ W schemacie SALT u pacjenta niestabilnego (niespełniającego przynajmniej jednego z 4 kryteriów) o kategorii decyduje ocena szansy przeżycia:
🔴 Kategoria czerwona (Transport natychmiastowy) – szansa przeżycia istnieje.
⚪ Kategoria szara (Postawa wyczekująca) – brak szansy przeżycia w obecnej sytuacji.
🔴⚪ Jak w procedurze SALT klasyfikuje się pacjentów niestabilnych względem szansy przeżycia?
(wymień kategorie i warunek) [2]

🟢🟡 W schemacie SALT u pacjenta stabilnego (spełniającego wszystkie 4 kryteria) o kategorii decyduje stopień odniesionych obrażeń:
🟢 Kategoria zielona (Transport odroczony) – u pacjenta występują tylko drobne obrażenia.
🟡 Kategoria żółta (Transport II kolejności) – u pacjenta występują obrażenia inne niż drobne.
🟢🟡 Jak w procedurze SALT różnicuje się pacjentów stabilnych pod kątem transportu?
(wymień kategorie i warunek) [2]

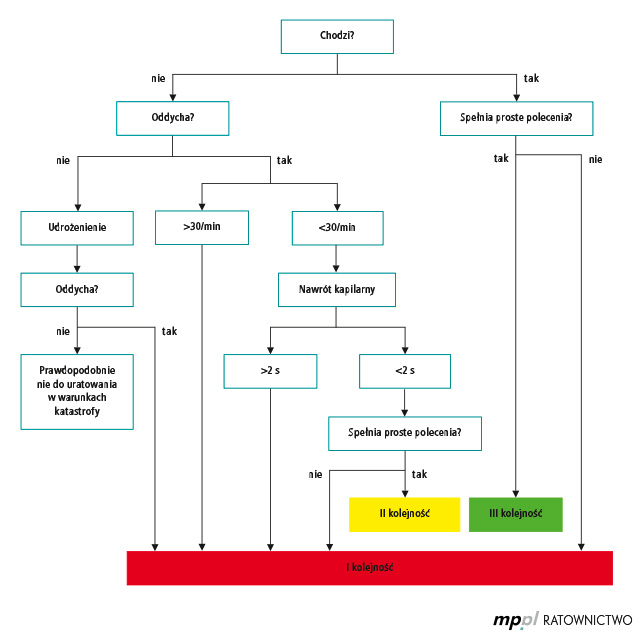
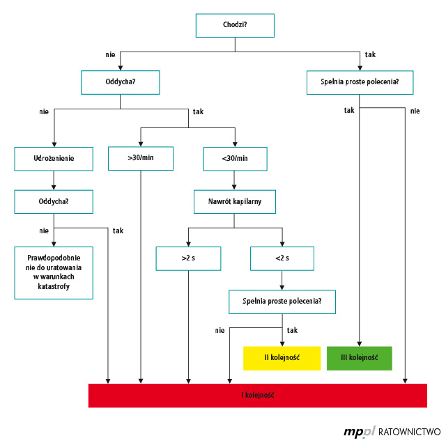
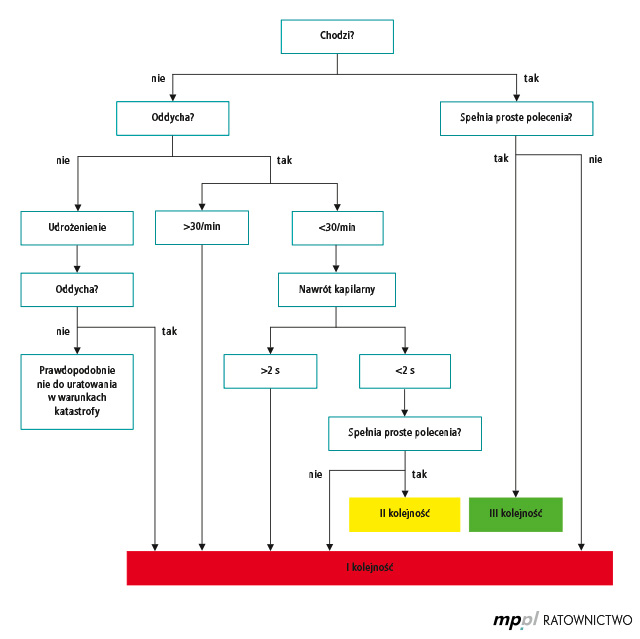
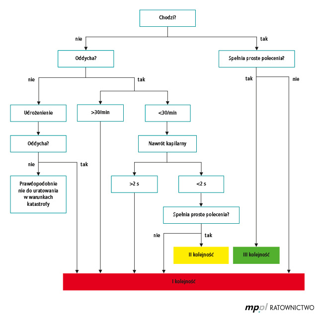
⬛🛑 Klasyfikacja do kategorii czarnej (zmarły/nie do uratowania) w algorytmie START następuje po stwierdzeniu braku oddechu spontanicznego i braku reakcji na interwencję:
👐🚑 Podjęcie jednej próby udrożnienia dróg oddechowych.
💀🚫 Potwierdzenie braku powrotu oddechu po udrożnieniu.
⬛💨 Kiedy w algorytmie START poszkodowany zostaje uznany za zmarłego?
(opisz czynność i wynik oceny) [2]

🟢🚑 Kategoria zielona (III kolejność) w algorytmie START jest nadawana pacjentom, którzy spełniają dwa kluczowe warunki:
🚶♂✅ Poszkodowany jest w stanie samodzielnie chodzić.
🧠✅ Poszkodowany spełnia proste polecenia ratownika.
🚶♂🟢 Jakie warunki decydują o nadaniu kategorii zielonej w systemie START?
(wymień aktywność i stan świadomości) [2]

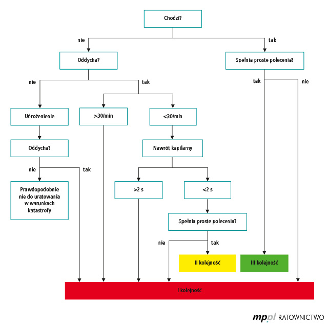
🫁🔴 W systemie START pacjent natychmiast otrzymuje kategorię czerwoną (I kolejność), jeśli jego parametry oddechowe przekraczają następujący próg:
📈 Częstość oddechów wynosi powyżej 30/min.
🫁📊 Jaka częstość oddechów w schemacie START wymusza kategorię czerwoną?
(podaj wartość graniczną) [1]

🩸🔴 Kryterium krążeniowe w algorytmie START, które decyduje o nadaniu kategorii czerwonej (I kolejność) u pacjenta niechodzącego, to:
⏱ Nawrót kapilarny trwający powyżej 2 sekund.
🩸⏱ Jaki czas nawrotu kapilarnego w schemacie START oznacza kategorię czerwoną?
(podaj próg czasowy) [1]

🟡🚑 Pacjent niechodzący otrzymuje kategorię żółtą (II kolejność) w algorytmie START, gdy jego parametry mieszczą się w normach segregacyjnych:
🫁✅ Częstość oddechów poniżej 30/min.
🩸✅ Nawrót kapilarny poniżej 2 sekund.
🧠✅ Poszkodowany spełnia proste polecenia.
🟡📋 Jakie są kryteria przypisania pacjenta do kategorii żółtej w algorytmie START?
(wymień parametry kliniczne) [3]

🧠🔴 W algorytmie START stan świadomości decyduje o kategorii czerwonej w dwóch przypadkach:
🚶♂✅ Pacjent chodzi, ale nie spełnia prostych poleceń.
🚶♂❌ Pacjent nie chodzi, ale mimo prawidłowego oddechu i krążenia nie spełnia poleceń.
🧠🚑 Jakie sytuacje związane z psychiką skutkują kategorią czerwoną w START?
(wymień dwa warianty oceny) [2]

🚶♂🟢 W systemie JUMP START pierwszym krokiem jest ocena zdolności poruszania się:
🚶♂ Ocena, czy pacjent chodzi.
🟢 Nadanie kategorii zielonej (poszkodowany wymaga ponownej oceny – retriage).
🚶♂🧒 Jaki jest pierwszy krok w algorytmie JUMP START i jaka kategoria zostaje nadana pacjentowi zdolnemu do poruszania się?
(wymień czynność i kolor) [2]

🌬🛑 U dziecka bez oddechu w schemacie JUMP START wykonuje się następujące kroki:
👐👃 Udrożnienie dróg oddechowych (jeśli oddech wróci – kategoria czerwona).
💓🖐 Sprawdzenie tętna obwodowego (jeśli brak tętna – kategoria czarna).
🌬👄 Wykonanie 5 oddechów ratowniczych (jeśli oddech wróci – kategoria czerwona; jeśli nie – kategoria czarna).
🌬🆘 Jak wygląda procedura postępowania u nieoddychającego dziecka w algorytmie JUMP START?
(wymień kolejne kroki i warunki) [3]

🫁🔴 W systemie JUMP START dziecko otrzymuje kategorię czerwoną (natychmiastową), gdy jego częstość oddechów wykracza poza normę wiekową:
📉 Mniej niż 15 lub więcej niż 45 oddechów na minutę.
🫁📊 Jakie wartości częstości oddechów w algorytmie JUMP START kwalifikują dziecko do kategorii czerwonej?
(podaj progi liczbowe) [1]

🧠🚑 W procedurze JUMP START ocena neurologiczna AVPU determinuje kolor opaski w następujący sposób:
🔴😴 Kategoria czerwona: Reakcja na ból (wycofywanie/wyprost) lub brak reakcji (P↓ lub U).
🟡👁 Kategoria żółta: Pacjent przytomny, reagujący na głos lub reagujący celowo na ból (A, V lub P↑).
🧠🧐 Jak oceniany jest stan świadomości w skali AVPU wewnątrz algorytmu JUMP START?
(wymień kryteria dla kategorii czerwonej i żółtej) [2]

💓🩸 W schemacie JUMP START u dziecka z prawidłowym oddechem (15–45/min) ocenia się krążenie obwodowe:
💓 Sprawdzenie obecności tętna obwodowego.
🔴 Nadanie kategorii czerwonej w przypadku braku wyczuwalnego tętna.
💓🩹 Jak oceniane jest krążenie u dziecka w algorytmie JUMP START, jeśli oddech mieści się w normie?
(opisz parametr i skutek jego braku) [2]