1/88
Looks like no tags are added yet.
Name | Mastery | Learn | Test | Matching | Spaced |
|---|
No study sessions yet.
reputation
The prominence of an organization’s brand in the minds of the public and the perceived quality of its goods and services
trust
The willingness to be vulnerable to an authority because of positive expectations about the authority’s actions and intentions
justice
The perceived fairness of an authority’s decision making
ethics
The degree to which the behaviours of an authority are in accordance with generally accepted moral norms
What is trust in the context of organizations?
Trust is the willingness to be vulnerable to an authority based on positive expectations about their actions and intentions. Example: A customer buys a product believing it is high quality, or a recruit joins a company believing management will support them.
How does trust relate to risk?
Trust reflects willingness to take risk; risk occurs when we actually make ourselves vulnerable, e.g., paying for a product or accepting a job offer.
Why is reputation important for companies?
Reputation is an intangible asset reflecting brand prominence and perceived quality. It affects customer behavior, employee recruitment, and is easily damaged online (e.g., social media posts). Example: 78% of adults prefer working at a company with excellent reputation over higher salary at a poorly reputed firm.
How do justice and ethics relate to trust?
- Justice: Perceived fairness of authority’s decision-making; fair outcomes/processes increase trust.
Ethics: Degree to which authority’s behavior aligns with moral norms; ethical behavior increases trust.
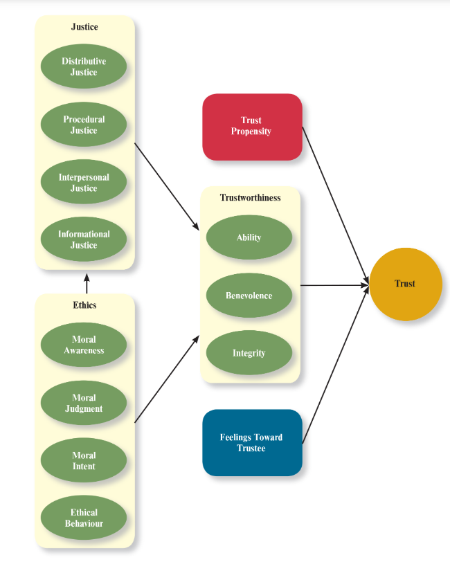
What are the three sources of trust?
1. Disposition-based trust – Trust propensity rooted in personality and early life experiences.
2. Cognition-based trust – Trust based on rational assessment of authority’s trustworthiness (ability, benevolence, integrity).
3. Affect-based trust – Trust rooted in emotional fondness for the authority.
What is disposition-based trust?
Trust rooted in the trustor’s general propensity to trust others (“faith in human nature”). High trust propensity can lead to blind trust; low propensity may cause missed opportunities. Influenced by genetics, childhood experiences, and culture/nation. Example: Canada shows relatively high trust propensity compared to many countries.
What is cognition-based trust?
Trust rooted in rational evaluation of an authority’s trustworthiness, based on three dimensions:
Ability: Skills and expertise relevant to the task (e.g., doctor, mechanic).
Benevolence: Desire to do good for others, not self-interest (e.g., mentor-protégé relationship, Meijer leadership program).
Integrity: Adherence to acceptable values and alignment between words and deeds (e.g., Domino’s admitting pizza needed improvement).
What is affect-based trust?
Trust based on emotional fondness for an authority, not rational assessment. Example: liking someone personally or bonding over shared experiences; physical cues like hugs can release oxytocin, increasing trust.
How do the three forms of trust interact over time?
- New relationships: Depend solely on disposition-based trust.
As knowledge grows: Cognition-based trust develops based on ability, benevolence, and integrity.
Deep relationships: Affect-based trust supplements cognition-based trust through emotional bond and mutual investment.
How is trust linked to justice?
Trustworthiness can be gauged by whether authorities adhere to rules of justice, as fair treatment signals competence, benevolence, and integrity.
Why is justice important in assessing trustworthiness?
Justice provides observable behavioral evidence that an authority might be trustworthy, especially when employees cannot yet assess ability, benevolence, or integrity.
What are the four dimensions of justice in organizations?
1. Distributive justice – fairness of outcomes (pay, promotions, rewards).
2. Procedural justice – fairness of decision-making processes.
3. Interpersonal justice – fairness of treatment by authorities.
4. Informational justice – fairness of communications from authorities.
What is distributive justice?
Perceived fairness of decision-making outcomes. Norms include:
Equity norm – outcomes proportional to input (maximizes productivity).
Equality norm – all receive same outcome (promotes team harmony, e.g., student group projects).
Need norm – outcomes based on individual welfare (e.g., protecting new employees from extra assignments).
What is procedural justice?
Perceived fairness of the processes leading to outcomes. Includes rules such as:
Voice – opportunity to express opinions.
Correctability – ability to appeal decisions.
Consistency, bias suppression, representativeness, accuracy – ensure neutral, objective procedures.
Example: Consumer Reports’ rigorous and unbiased testing process.
Why is procedural justice sometimes more important than distributive justice?
When outcomes are negative or unexpected, employees focus more on the fairness of procedures. Research shows procedural justice predicts satisfaction, commitment, and reactions to authorities better than distributive justice.
What is interpersonal justice?
Fairness of treatment received from authorities. Includes:
Respect rule – treat employees with dignity and sincerity.
Propriety rule – avoid improper/offensive remarks.
Extreme violations can lead to abusive supervision (hostile verbal/nonverbal behavior without physical contact).
What are the consequences of interpersonal injustice?
- Increased absenteeism, anxiety, burnout, strain.
Reduced productivity and life satisfaction.
Counterproductive behaviors, which may affect co-workers and the organization.
Example: Statistics Canada reports 31% of men and 47% of women experience harassment or sexual assault at work.
What is informational justice?
Perceived fairness of communications from authorities. Includes:
Justification rule – explain decisions comprehensively and reasonably.
Truthfulness rule – communications must be honest.
Example: Longer, sincere explanation of pay cuts reduced theft in a manufacturing company.
How do distributive, procedural, interpersonal, and informational justice relate to trust?
Authorities who allocate outcomes fairly, use consistent and unbiased processes, treat employees respectfully, and communicate honestly are judged more trustworthy.
What is ethics in organizations?
Study of why people act according to accepted moral norms or violate them. Two approaches:
Prescriptive – how people ought to act (philosophy, legal/medical ethics).
Descriptive – how people actually behave (psychology, empirical studies).
What are examples of unethical behavior in organizations?
Directed at:
Employees – discrimination, harassment, safety violations.
Customers – privacy invasion, false advertising.
Financiers – falsifying financial info, insider trading.
Society – environmental harm, unsafe products, unethical third parties.
What is “merely ethical” vs. “especially ethical” behavior?
- Merely ethical – meets minimal moral standards (e.g., obeying labor laws).
Especially ethical – exceeds minimal standards (e.g., charitable giving, whistle-blowing).
Example: Whistle-blowers improve organizational ethical culture despite personal risk.
disposition-based trust
Trust rooted in one’s own personality, as opposed to a careful assessment of the trustee’s trustworthiness
cognition-based trust
Trust rooted in a rational assessment of the authority’s trustworthiness
affect-based trust
Trust dependent on feelings toward the authority that go beyond any rational assessment of trustworthiness
Factors that Influence Trust Levels

trust propensity
A general expectation that the words, promises, and statements of individuals and groups can be relied upon
trustworthiness
Characteristics or attributes of a person that inspire trust, including perceptions of ability, benevolence, and integrity
ability
Relatively stable capabilities of people for performing a particular range of related activities
benevolence (dimension of trustworthiness)
The belief that an authority wants to do good for a trustor, apart from any selfish or profit-centred motives
integrity (dimension of trustworthiness)
The perception that an authority adheres to a set of values and principles that the trustor finds acceptable
Types of Trust over Time


The Four Dimensions of Justice

distributive justice
The perceived fairness of decision-making outcomes
procedural justice
The perceived fairness of decision-making processes
Combined Effects of Distributive and Procedural Justice

interpersonal justice
The perceived fairness of the interpersonal treatment received by employees from authorities
abusive supervision
The sustained display of hostile verbal and nonverbal behaviours, excluding physical contact, by a supervisor
informational justice
The perceived fairness of the communications provided to employees from authorities
The Effects of Justice on Theft During a Pay Cut

whistle-blowing
Employees’ exposing illegal or immoral actions by their employer
four-component model
A model that argues that ethical behaviours result from the multistage sequence of moral awareness, moral judgment, moral intent, and ethical behaviour
The Four Component Model of Ethical Decision Making

moral awareness
Recognition by an authority that a moral issue exists in a situation
moral intensity
The degree to which an issue has ethical urgency

The Dimensions of Moral Intensity

moral attentiveness
The degree to which people chronically perceive and consider issues of morality during their experiences
moral judgment
The process people use to determine whether a particular course of action is ethical or unethical
cognitive moral development
People’s movement through several states of moral development, each more mature and sophisticated than the prior one
moral principles
Prescriptive guides for making moral judgments
moral intent
An authority’s degree of commitment to the moral course of action
moral identity
The degree to which a person views themself as a moral person
Why are some authorities more trusted than others

What is the four-component model of ethical decision making?
A multistage model explaining ethical behavior in authorities:
Moral Awareness – Recognizing a moral issue exists.
Moral Judgment – Determining the right course of action.
Moral Intent – Commitment to act ethically.
Ethical Behavior – Actual enactment of ethical actions.
Both personal characteristics ("good/bad apples") and situational factors ("good/bad barrels") influence outcomes.
What is moral awareness, and why do authorities sometimes fail to notice ethical issues?
Awareness that a situation involves moral concerns or ethical codes.
Ethical issues rarely have "red flags."
People may fail to act unethically simply because they do not perceive the moral relevance.
Example: Forever 21 buying knock-offs of high-end designs without realizing it raises moral issues.
What is moral intensity, and what factors influence it?
Degree to which an issue demands ethical consideration.
Factors:
Potential harm: More harm = higher intensity.
Social pressure: Violating social norms increases intensity.
Example: Selling knock-off clothes affects intellectual property (high harm, high social pressure).
What is moral attentiveness?
Chronic perception and consideration of moral issues in everyday experiences.
Morally attentive individuals:
View world through a moral lens
Recognize, interpret, and reflect on ethical issues frequently
Example: Forever 21 management may have lacked moral attentiveness in vendor decisions.
What is moral judgment?
Process of determining whether an action is ethical or unethical.
Influenced by individual differences and context.
Example: Using Kohlberg’s stages or Seventh Generation principle to guide decision-making.
Explain the Seventh Generation principle in ethical decision making
Ethical consideration should account for impacts on past and future generations.
Encourages long-term, interconnected thinking.
Expands moral awareness and influences moral judgment.
What are Kohlberg’s stages of moral development?
1. Preconventional: Self-interest; avoid punishment.
2. Conventional: Conformity to social norms and laws; duty to society.
3. Postconventional/Principled: Guided by established moral principles.
Most adults: Conventional stage; <20% reach principled stage.
What are the moral principles used in principled moral judgment?
1. Consequentialist/teleological: Ethics judged by outcomes (e.g., utilitarianism, egoism).
2. Nonconsequentialist/deontological: Ethics judged by intrinsic rightness/duty (e.g., rights, justice, virtue).
Example: Forever 21: Utilitarian (customer happiness vs. designer harm), Duty ethics (respecting designers’ rights), Virtue ethics (honesty).
What is moral intent, and why is it distinct from awareness and judgment?
The commitment to act ethically, even when aware and capable of judging ethically.
Can be influenced by situational pressures (e.g., organizational culture, economic incentives).
What is moral identity and its role in ethical behavior?
Degree to which one defines themselves as a moral person.
Strong moral identity: Emphasize compassion, honesty, generosity, fairness.
Moderates the effect of moral judgment on ethical behavior.
Example: Managers who define themselves morally are less likely to act unethically even under pressure.
How does the four-component model explain why some authorities act ethically and others do not?
Ethical actions more likely when authorities have:
High moral awareness
Sophisticated moral judgment
Strong moral intent
These authorities tend to be more trustworthy and adhere to justice principles (distributive, procedural, interpersonal, informational).
What are the sources of trust in authorities?
1. Disposition-based trust: Individual’s natural propensity to trust.
2. Affect-based trust: Fondness or emotional connection.
3. Cognition-based trust: Perceived trustworthiness (ability, benevolence, integrity).
Trustworthiness often judged indirectly through fair treatment and ethical behavior
What are the types of organizational justice linked to ethical behavior?
Ethical authorities are more likely to consider:
Distributive justice – Fairness of outcome distribution.
Procedural justice – Fairness of decision-making processes.
Interpersonal justice – Fairness in treatment of individuals.
Informational justice – Fairness in communication and information sharing.
How do moderators influence the link between moral judgment and ethical behavior?
Moderators affect the strength of the relationship.
Example: Strong moral identity strengthens the link between knowing what is right (moral judgment) and acting ethically (behavior).
How can situational factors undermine moral intent?
Organizational culture, economic pressures, or incentives may encourage unethical actions even if moral awareness and judgment exist.
ability to focus
The degree to which employees can devote their attention to work
Effects of Trust on Performance and Commitment Correlation

How can organizations become more trustworthy?
By focusing on corporate social responsibility (CSR), which acknowledges responsibilities across:
Economic – Profitability and obligations to employees/shareholders.
Legal – Compliance with laws.
Ethical – Doing what is right, just, and fair.
Citizenship – Contributing to society and community well-being.
What is the economic component of CSR?
Profitability is the foundation of a business; organizations must meet obligations to employees and shareholders while sustaining operations.
What is the legal component of CSR and its organizational significance?
Organizations must follow the law, reflecting societal standards of right and wrong.
Signals integrity and aligns with the conventional level of moral development.
Example: Health and safety laws in Canada; companies form internal committees to monitor safety, manage hazards, investigate incidents, and report to stakeholders.
What is the ethical component of CSR?
Organizations must act in ways that are right, just, and fair, avoiding harm.
Demonstrates benevolence and integrity and aligns with the principled level of moral development.
Example: TELUS requires annual ethics training and provides a corporate ethics policy with case examples to guide employees in moral dilemmas.
What is the citizenship component of CSR?
Organizations contribute resources to improve community and societal well-being.
May include programs for local communities or broader societal initiatives.
Examples:
Canadian Tire Jumpstart: Helps children in financial need participate in sports/recreation.
Capital Power: Focused on environmentally friendly energy production.
How do CSR activities relate to organizational trust?
CSR shows organizations “walk the talk,” increasing perceptions of integrity and benevolence, which strengthens cognition-based trust among employees and stakeholders.
How does CSR connect to moral development?
- Legal compliance → Conventional level
Ethical conduct → Principled level
Citizenship initiatives → Demonstrates responsibility beyond immediate stakeholders, reinforcing moral intent and ethical behavior.
corporate social responsibility
A perspective that acknowledges that the responsibility of a business encompasses the economic, legal, ethical, and citizenship expectations of society
LO 8.1
Trust is the willingness to be vulnerable to an authority on the basis of positive expectations about the authority’s actions and intentions. Justice reflects the perceived fairness of an authority’s decision making and can be used to explain why employees judge some authorities as more trustworthy than others. Ethics reflects the degree to which the behaviours of an authority are in accordance with generally accepted moral norms and can be used to explain why authorities choose to act in a trustworthy manner.
LO 8.2
Trust can be disposition based, meaning that one’s personality includes a general propensity to trust others. Trust can also be cognition based, meaning that it’s rooted in a rational assessment of the authority’s trustworthiness. Finally, trust can be affect based, meaning that it’s rooted in feelings toward the authority that go beyond any rational assessment of trustworthiness.
LO 8.3
Trustworthiness is judged along three dimensions. Ability reflects the skills, competencies, and areas of expertise that an authority possesses. Benevolence is the degree to which an authority wants to do good for the trustor, apart from any selfish or profit-centred motives. Integrity is the degree to which an authority adheres to a set of values and principles that the trustor finds acceptable.
LO 8.4
The fairness of an authority’s decision making can be judged along four dimensions. Distributive justice reflects the perceived fairness of decision-making outcomes. Procedural justice reflects the perceived fairness of decision-making processes. Interpersonal justice reflects the perceived fairness of the treatment received by employees from authorities. Informational justice reflects the perceived fairness of the communications provided to employees from authorities.
LO 8.5
The four-component model of ethical decision making argues that ethical behaviour depends on three concepts. Moral awareness reflects whether an authority recognizes that a moral issue exists in a situation. Moral judgment reflects whether the authority can accurately identify the “right” course of action. Moral intent reflects an authority’s degree of commitment to the moral course of action.
LO 8.6
Trust has a moderate positive relationship with job performance and a strong positive relationship with organizational commitment.
LO 8.7
Organizations can become more trustworthy by emphasizing corporate social responsibility, a perspective that acknowledges that the responsibilities of a business encompass the economic, legal, ethical, and citizenship expectations of society.