1/98
Looks like no tags are added yet.
Name | Mastery | Learn | Test | Matching | Spaced | Call with Kai |
|---|
No analytics yet
Send a link to your students to track their progress
____ can be defined as actions or behaviors relevant to the organization’s goals, measured in terms of each individual’s proficiency (like observable work behavior)
Performance
____ derives its meaning from the organizational context in which it occurs. Depends on what job is being performed and where.
Performance
What are some reasons to measure performance?
To understand criterion data (whats job-relevant)
Employee development (strengths/weaknesses)
Motivation & satisfaction (setting goals, getting feedback)
Rewards
Transfer (moving to new roles)
Promotion
Layoffs
Sales volumes, number of client relationships, etc. are __ measures of performance.
Objective
Supervisor evaluation of a subordinate, like in a yearly performance review are ___ measures of performance.
Judgmental
Engaging in a work-related task & get feedback on immediate performance.
Hands-On performance measurement
Describe the exact procedure for completing a task.
Walk through testing
A system that emphasizes the link btw individual behavior & organizational strategies & goals by defining performance in the context of those goals: jointly developed by managers & the people who report to them.
Performance management
What are the 3 steps of performance management?
Defining performance (the criterion).
Measuring performance.
Communication btw subordinate & supervisor.
Performance __ is …
Continuous & multidimensional.
Developed by workers & their supervisors.
Tied to organizational goals & objectives.
Focused on behavior & strategy.
(More dynamic & occurs year-round)
Management
Performance ___ is …
Given at set times in the year (annual review).
Developed by HR or someone familiar with tasks of the job.
Tied to the individual worker.
Linked to “effectiveness.”
(One-dimensional, can occur only once a year)
Appraisal
____ ____ is one of the most common ways of assessing performance.
Helpful for simplicity (does not tell us much)
Can be comprised of various things like: task performance, organizational citizenship behaviors (OCBs), and counterproductive work behavior (CWBs).
But, there is something to be said for a “general” performance factor.
Performance ratings
a direct extension of job analysis
Unlike overall ratings, worker’s tasks are divided into groups, & rated on their performance for each of those groups.
Usually a clear & direct relationship btw the duties rated and the job.
Task-based ratings
Examples of behavior that appear critical in determining whether performance would be good, average, or poor in specific performance areas.
Every job has tasks, and some tasks are more critical to the success of the job than others.
Critical incidents
Whatever technique is being used to rate performance, these are the dimensions to pay attention to:
The extent to which the rated dimension is ___ ___.
The extent to which the meaning of the response categories is defined,
The extent to which a person interpreting the ratings can understand what response the rater intended.
Behaviorally defined
Uses images & graphic displays to show high and low performance.
Graphic rating scales
Lists of behaviors; raters check which behaviors that describe the person they are rating.
checklists
Forces the rater to make a decision (yes/no or high/low), verus allowing the rater to create their own response.
forced choice
T/F When measuring aspects of performance, we want to include rating OCBs and adaptive performance.
True, as long as it is linked to job analysis in some way shape or form.
Behaviorally anchored rating scales are a format that has expected behaviors, and raters demonstrate how well a subordinate completes those tasks.
Bars

____ _____ scales rate how frequently a task is completed.
Behavioral Observation.
T/F: Subordinates can rate supervisors.
True,
It’s typical for a supervisor to rate subordinates, but peers can rate a focal person or themselves, and subordinates can rate supervisors, also customers can rate the focal person too.
Potential sources for 360-degree feedback include… (5 of them)
Supervisor, peer, vendor/supplier, customer, subordinate
When multiple people are part of a performance management, this is called what?
360-degree feedback
T/F: Measuring performance can be done via rating scales and interviews.
False
Rating scales & observing behaviors
Being safe and rating someone more mediocre than they might be.
Central tendency error
Overly easy or harsh with ratings.
Leniency/severity error
Applying the same rating across different dimensions; lack of variability.
Halo error
The policy in the US to encourage collective bargaining by protecting worker’s full freedom of association. The NLRA protects workplace democracy by providing employees at private-sector workplaces the fundamental right to seek better working conditions and designation of representation without fear of retaliation.
National Labor Relations Act
T/F: Rating workers’ performance happens in an organizational context & happens btw people.
True
T/F: Performance measurement happens with interpersonal, political, and even stigmatizing dynamics at play.
True
For the rater, performance measurement can be motivated by their desire to understand the person being rated’s:
Task performance, interpersonal relationships, strategic skills, internalized expectations
Using appraisal to maintain or enhance the ratee’s performance goals or levels
Task performance
Using appraisal to maintain or improve interpersonal relations with the ratee
Interpersonal relationships
Using appraisal to enhance the standing of the supervisor or work group in the organization
Strategic skills
Using appraisal to confirm the rater’s view of himself or herself as a person of high standards
Internalized expectations
For the person being rated, performance measurement can be motivated by their desire to…
Gather information
Convey information
To determine the ratee’s relative standing in the work group; to determine future performance directions; to determine organizational performance standards or expectations.
Gather information
To convey information to the rater regarding constraints on performance; to convey to the rater a willingness to improve performance.
Convey information
For organizations, performance measurement can be motivated by…
Between-person uses, within-person uses, systems-maintenance uses
Salary administration, promotion, retention/termination, layoffs, identification of poor performers
Between-person uses
Identification of training needs, performance feedback, transfers/assignments, identification of individual strengths and weaknesses
Within-person uses
Manpower planning, organizational development, evaluation of the personnel system, identification of organizational training needs.
Systems-maintenance users
What is the solution to goal conflict?
To have multiple lines of performance measurement or various performance management systems (rather than a performance appraisal system.
Can also reward people for giving reliable & valid ratings.
T/F: People never get feedback on their performance.
False, feedback can be given in many ways (informal vs formal)
ensure anonymity of the sources (multiple raters for each source)
Rather than allowing the ratee to choose the evaluators, the evaluators should be jointly identified by the supervisor & employee being rated.
Use this exclusively for developmental & growth purposes, not for administrative decisions.
Train those who will be info sources as well as those who will deliver the feedback.
Follow up on the feedback session with regular opportunities for the supervisor to assess progress and provide positive feedback.
360-degree feedback
Appraisal criteria should be…
____ rather than ____
Job related or based on job analysis
Based on behaviors rather than traits
Should be within the control of the ratee
Related to specific functions, not global assesments
Communicated to the employee
Objective rather than subjective
When determining whether a performance measurement system contributed to discrimination, judges looked at:
whether or not a ___ ____ was used to develop a system.
Whether the raters were given written instructions.
Whether the organization provided a mechanism for employees to appeal their ratings.
Whether multiple raters agreed on the ratings.
Job analysis
Performance measurement happens within the organizational and social context. Is performance measurement an interpersonal process susceptible to bias?
Yes
Concerns the conditions responsible for variations in intensity, persistence, quality, and direction of ongoing behavior. What is this definition?
Motivation
Who defined a motivation problem among employees of knitting mills? Brought kittens in.
Hugo Munsterburg
Psychodynamic theory (Freud) asserted that individuals have innate tendencies to behave in certain ways (inborn tendency that is thought to direct behavior)
Instincts
The term that replaced “instincts”; came from theories like Maslow’s hierarchy of needs
Needs and drives
Inborn, universally present motivating factors in most people (hunger, thirst)
Needs
Animal or non-human equivalent of needs
Drives
From BF Skinner, the idea that behaviors are instigated by environmental factors; we don’t behave due to any internal processes, rather as a response to stimuli in the world around us.
Behaviorism
From Kurt Lewin (IO psychologist):
various forces within the environment and individual interact to yield a final course of action (—> group dynamics)
Originally focused on behavior, later became focused on motivational superiority and the cognitive and emotional side of motivation.
“The differences among them are more a matter of what ppl think abt and how they think about choosing courses of action rather than any dispute regarding whether thought enters into motivation.”
Field Theory
Performance = (____ * Ability) - situational constraints
Motivation
People who are compelled to work via obsession
Workaholics
________ and _____ stability (the low end of neuroticism) are: related to increased motivation.
Conscientiousness
Emotional stability
What is LOC? This idea that events happen as a result of the person’s action or external causes (internal vs external LOC). Internal LOC = increased motivation.
External LOC = idea that things happen to us.
Internal LOC = I have say on what happens in my life.
Locus of control.
What metaphor is this?
Pushed by internal needs
Pulled by environmental stimuli
Characteristic
automatic response by individual
Responds to needs and drives
Responds to external stimuli and reinforcement
Person as machine
What metaphor is this?
person as judge
Person as intentional
Characteristics
voluntary response by individual
Examines foundation for actions of others
Develops goals and action plans
Person as scientist
What states that people have a basic set of “needs” that drive behavior. These are internal pushes or drives that are expressed.
Maslow’s Hierarchy of Needs (need theory)

____ needs: food, water, sleep
Psychological
__ needs: an environment free of threats to continued existence.
Security
____ needs: acceptance, belonging
Love/social
___ needs: respect, recognition
Esteem
____ needs: fulfillment, self-fulfillment
Self-actualization
People are motivated to obtain these needs (maslow’s hierarchy) via ___ pushes or drives (person as machine).
think about reinforcement theory, that we are operating in response to reward or punishment only.
Internal
Person as ____ theories start to move into theories that allow the individual to have choice and to contemplate consequences and the future.
Workers as rational and capable of gathering and analyzing info and of making decisions based on that info
Scientist or judge
____ theory = we estimate the relative attractiveness and unattractiveness of different rewards or outcomes (valence).
The probability that performance will lead to particular outcomes or rewards (instrumentality).
The probability that Effort will lead to performance (expectancy).
VIE (valence - instrumentality - expectancy)

The idea that individuals look at the inputs and outcomes of the world, weighing what they put in vs what they get out of it. Comparison to others is key.
Equity theory
“Diff. Btw. VIE and equity theories is that equity theory proposes a socially based rationality, and VIE theory makes no explicit mention of any comparison other.”
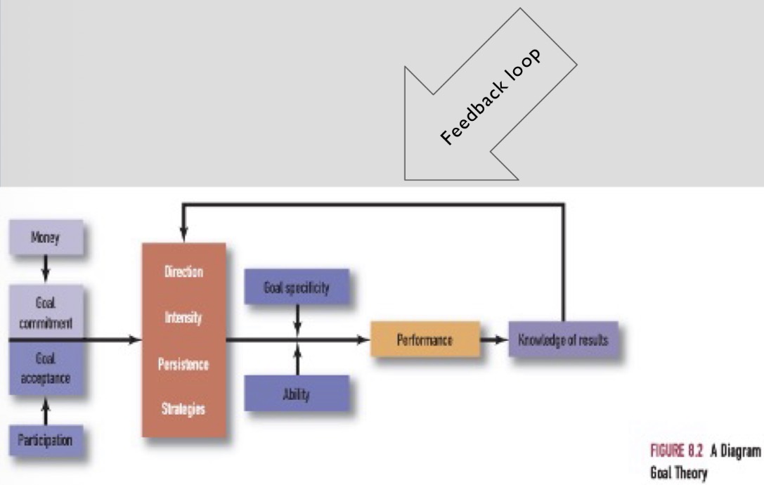
____ _____ theory: a goal is a motivational force and individuals who set specific, difficult goals perform better than those who adopt a “do your best” goal or none at all.
Goal setting

__ theories (externally regulating) state that there is a feedback loop btw where the individual is and the attachment of a goal; the external feedback loop influences individual behavior. But, we don’t always continue working if we haven’t met a goal, like if we had a bad day or got critical feedback that is de-motivating)
Control
____-_______ (internally regulating) also say that individuals take in info abt their process towards a goal and adjust their behavior; but this is a dynamic and ongoing process.
Self-regulation
____-_____: confidence in our ability or in the likelihood that we will be able to successfully complete a difficult task.
Self-efficacy
What are ways to increase self-efficacy?
Mastery experiences - provide guidance or support so an individual can complete a challenging task.
Modeling - provide successful and supportive role models.
Social persuasion - (encouragement) - find cheerleaders and support systems.
Psychological states - (not being stressed) - reduce hindrance stressors
A theory of motivation that suggests our jobs have levels of certain characteristics. Skill variety, task identity, task significance, autonomy, feedback.
Job characteristic / job enrichment model
(Insert pic of hackman and oldham model)
How can you measure motivation?
Motivational trait questionnaire
(Aligns with approach vs avoidance dimensions)

Cultural dimensions, like uncertainty avoidance or power distance, might make approaches to motivation different. When measuring motivation, want to understand how well our understanding of something makes sense in other cultures. This is _____
Generalizability
What are motivational practices that generalize across cultures?
differential distribution of rewards (reward high preformers)
Goal setting and decision making
Design and redesign of jobs and orgs (job enrichment)
Quality improvement interventions that allow subordinates to focus on strategic objectives
___ effects - generation gap; born at a certain time where certain things happened that other people didn’t have when growing up.
Cohort
___ differences can affect motivation. People change as they get older: perspectives, values, goals.
Age
T/F: Stereotyping people based on generation/age is evidence based.
False. Discriminatory and not evidence-based
Based on job characteristics model: finding ways to increase job characteristics through work redesign, etc.
Job enrichment
Giving rewards for specific behaviors (like financial incentives); basic positive reinforcement (behaviorism)
Contingent rewards
(ProMES): maximize performance through cognitive rather than behavioral means; identify indicators of positive performance and provide feedback to workers to increase that behavior (goal setting +rewards+feedback)
Productivity and Measurement Enhancement System
____ _____ refer to a company deciding whom to hire, whom to promote, or even whom to lay off. Determines and defines the staff or workforce within an organization. Includes recruitment, selection, promotion, separation (firing, layoffs, severance).
Staffing decisions
Review image
Sequential view of the staffing process

___ ______ work practices promote the staffing of high preformers: includes the use of job analysis, selection from within (promotion), training, merit-based promotion, and the use of formal assessment tools (tests).
High performance
High performance work practices decrease _____? (Which also means more money for the company)
Turnover
Review chart on stakeholder goals in the staffing process

Hiring steps:
Use ___ _____ to identify the characteristics of individuals a company wants to hire.
Narrow the pool of applicants until best fitting person is identified.
Job analysis
Collective cultures have ___ data. Individualistic cultures have a more personal approach. Also, multinational staffing relies on interviews & references, job descriptions are uniform across sites, education & application materials are weighed heavily initially. Also greater use of personality assessment.
Objective
We need __ in measurement for accuracy and in staffing decisions - are we making right decisions based on scores/data/performance measurement?
Validity
Number of applicants for a role (N) and number of people hired (n)
Selection ratio
(Lower selection ratios tell us that we have a greater likelihood of finding a good performer / greater ability to pick good candidate (more people = better chance of finding a good fit)
____ errors tell us how likely we are to make mistakes in our judgement about someone’s future job performance.
Prediction
Types of prediction errors:
An applicant is accepted but performed poorly?
An applicant was rejected but performed well?
False positive
False negative