1/49
Looks like no tags are added yet.
Name | Mastery | Learn | Test | Matching | Spaced | Call with Kai |
|---|
No analytics yet
Send a link to your students to track their progress
What are types of overloads?
magnetic
electronic
thermal
what is a contactor?
an electrical solenoid that closes a set of contacts when the coil is energized
what is a relay?
a magnetically operated switch that contains small or auxiliary contacts
what is a motor starter?
a contactor that is equipped with an overload protection for the motor
what are the sections of an overload relay?
current sensing and control contact
what are the types of thermal overload relays?
solder pot and bimetalic strip
what are the benifits of using the bimetalic strip
permits trip current to be set between 85%-115% and it can be reset after tripped
why should someone never dissconnect the secondary leads of a current transformer while its on?
it will become a step up transformer and will have a high enough voltage to kill someone that comes in contact with it.
where is FLA (full load amperes) found?
on the motor nameplate
where is FLC found?
in the NEC
what artical of the NEC covers DC motors and where can u find it in the uglys?
430.247 pg.32 uglys
what artical of the NEC covers single phase AC motors and where can u find it in the uglys?
430.248 pg. 34 uglys
what artical of the NEC covers three phase AC motors and where can u find it in the uglys?
430.250 pg. 39 uglys
what should you do if u have a power factor of 90%?
multiply by 1.1
what should you do if u have a power factor of 80%?
multiply by 1.25
what is torque?
the rotational fource acting on the motor
The difference between the synchronous speed and the actual rotor speed is called ______.
slip
The speed of the rotating magnetic field is determined by the frequency and the number of ______ .
poles
the torque of an induction motor is ______ proportional to the square of the applied voltage.
directly
The ______ torque is the torque developed by the motor at the instant of starting
locked rotor
The speed of the rotating magnetic field in the stator of an induction motor is known as the ______ speed.
syncronous
The difference between the synchronous speed and the actual rotor speed, expressed as a percentage, is called ______.
slip
what is the syncronous speed formula?
120*frequency/number of poles per phase=RPM
what is the anatomy of a DC motor?
armature
startionary feild with magnets
commutator
what are the two types of DC motors
shunt (wired in parallell)
series (wired in seires)
what are types of compopund motors?
cumulative
seires
what are rectifiers?
convert AC to DC
what are rectifiers composed of?
diodes
what are diodes?
electrical check valve that allows current to flow in one direction.
what is another opposing force of current?
inductive reactance

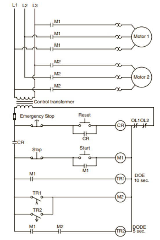
assuming the reset button was pressed what will happen when the start button is pressed?
When the start button is pressed, power is connected to motor starter coil M1. All M1 contacts change position. The three load contacts connected to motor 1 close and supply power to motor 1. The M1 auxiliary contact in parallel with the start button maintains the circuit when the stop button is released. The M1 auxiliary contact connected in series with timer coil TR1 closes to supply power to the timer. Timer TR1 begins tim-ing. The M1 auxiliary contact connected in series with timer TR2 closes, but a circuit is not completed to coil TR2 because auxiliary contact M2 is open. After a delay of 10 seconds, TR1 contact closes and energizes the coil of M2 starter, causing all M2 contacts to change position. The three load contacts close and supply power to motor 2. The M2 auxiliary contact connected in series with timer coil TR2 closes and supplies power to timer TR2. Because TR2 is an off-delay timer, TR2 contact closes imme-diately, Figure 8-48. Both motors are now running. When the stop button is pressed, the circuit to M1 coil is open and all M1 contacts return to their normal position. The three M1 load contacts open and disconnect power to motor 1. The M1 auxiliary contact connected in series with timer coil TR1 opens and de-energizes the timer. Because TR1 is an on-delay timer, TR1 contact opens immediately. The circuit is maintained to motor starter coil M2 by the now closed TR2 contact. The Ml auxiliary contact connected in series with timer TR2 opens and de-energizes the timer. Because TR2 is an off-delay timer, the time delay begins when the timer is de-energized. After a delay of 5 seconds, contact TR2 returns to its normally open state causing starter coil M2 to de-energize and stop motor 2. The M2 auxiliary contact connected in series with timer TR2 opens and the circuit is back to its original de-energized state.
what are the charicotristics of a schematic?
dosent give you a specific location
read it from top to bottom left to right
the control coil activates a specific set of contacts that share the same identification number
all electrical components are shown in their de-energized position
when the circuits energize the contacts will change position
what is faradays law?
inducing voltage in a conductive material and the amout of induced voltage is proportional to the ratio of turns between two windings
what is lorentz law?
a charged partical moving in a magnetic feild will experience force
what is lenzs law?
speaks about inductive reactance induced voltage which moves in opposite polarity of our applied volatge limits current in the inductor itself its measured in ohms
what is eddy currents?
induced spirling currents that is induced within the material of the equipment
List the conditions that must be met for parallel conductors.
same lengh
same material
smae c/mills size
in a _____ connection, the phase voltage is less than the line voltage by a factor of the square root of 3
delta
the percent impedance is stamped on the name plate of transformers rated _____ KVA and larger.
25
when was the American Wire Gauge standardized?
1857
how many dies does a 12AWG drawn by?
12
what is an effect of bad power factor?
voltage drop across the electrical grid
overheating of equiptment and conductors
higher cost for installation of larger wires with thicker insulation
power loss
reduces electrical grid capacity
One of the secondary windings of the delta is often center tapped and grounded to produce a ______
neutral
______ are seldom employed because they can exhibit extremely unstable voltages between phases if the line current should become unbalanced.
wye-wye
Special High voltage equipment is necessary to test the insulation on higher voltage units. A high voltage tester is refer to as a _____
hipot
______ transformers have a standard secondary current of 5 amperes under a short circuit condition.
current
what is power factor?
the ratio of true power to apparent power
explain power factor according to the beer analogy.
beer is the true power (kw) what we need to work the foam is the reactive power (kvar) its usless and the glass holding everything is apparent power (kva) the sum of everything
Most dual-voltage single-phase motors will be of the _______ type, which contains both run and starting windings.
split phase
An induction motor is much like a(n) ________, except that the secondary winding and core are mounted on a shaft set in bearings.
transformer