1/48
Looks like no tags are added yet.
Name | Mastery | Learn | Test | Matching | Spaced | Call with Kai |
|---|
No analytics yet
Send a link to your students to track their progress
What is a warranty?
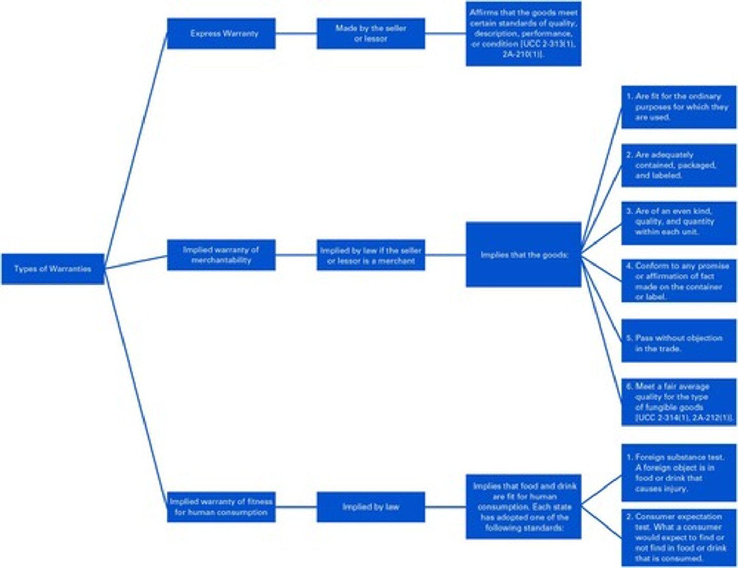
A seller's or lessor's assurance that the goods sold or leased meet certain quality standards.
What governs warranties associated with the sale of goods?
Article 2 of the Uniform Commercial Code (UCC).
What governs warranties associated with the lease of goods?
Article 2A of the Uniform Commercial Code (UCC).
What is an express warranty?
A warranty created when a seller/lessor affirms that goods meet certain standards of quality, description, performance, or condition.

How can an express warranty be created?
It can be written, oral, or inferred from the seller's conduct.
What is the difference between an express warranty and a statement of opinion?
An express warranty is an affirmation of fact about the goods, while a statement of opinion (or puffing) does not create a warranty.
What must happen for a buyer to recover for breach of warranty?
The warranty must be a contributing factor that enticed the buyer to enter the contract.
What are compensatory damages in the context of breach of warranty?
The difference between the value of goods as warranted and the actual value of the goods accepted.
What is an implied warranty?
A warranty not expressly stated in the sales or lease contract but implied by law.
What is the implied warranty of merchantability?
A warranty that goods are fit for the ordinary purpose for which they are sold or leased.
What are the standards for the implied warranty of merchantability?
Goods must be fit for ordinary purposes, adequately contained and labeled, of even kind and quality, and conform to any affirmations made.
What is the implied warranty of fitness for human consumption?
A warranty that applies to food or drink obtained from various purveyors, ensuring it is safe for consumption.
What tests are used to determine if food is unmerchantable?
The foreign substance test and the consumer expectation test.
What is the implied warranty of fitness for a particular purpose?
A warranty that arises when a seller/lessor assures that goods will meet the buyer's expressed needs.
What is a warranty disclaimer?
A statement that negates express and implied warranties.
What does an 'as is' disclaimer indicate?
It makes it clear to the buyer that there are no implied warranties.
In the case Chimienti v. Wendy's International, what was the main issue?
Whether the advertising was false or mere puffery.
What is the significance of the Magnuson-Moss Warranty Act?
It governs warranties and requires certain disclosures in warranty agreements.
What is the role of the retailer regarding express warranties?
The retailer is liable for the express warranties made by manufacturers of the goods it sells.
What must a buyer do to rely on the implied warranty of fitness for a particular purpose?
The buyer must rely on the seller's skill and judgment.
What happens if a seller/lessor does not have reason to know the buyer's particular purpose?
The implied warranty of fitness for a particular purpose may not apply.
What is the consumer expectation test?
A test that asks what an average consumer would expect to find in food or drink.
What is the foreign substance test?
A test determining if food is unmerchantable due to a foreign object causing injury.
What is required for a sale contract to be valid?
Sale contracts can be oral; lease contracts must be in writing.
What is the effect of puffery in advertising?
Puffery does not create an express warranty and is considered a subjective opinion.
What is the legal implication of a warranty being breached?
The buyer or lessee can sue for breach of warranty.
What is an implied warranty of fitness for a particular purpose?
An implied warranty that arises when a seller knows the specific purpose for which the goods are being purchased and the buyer relies on the seller's expertise.
What happens if an express warranty is breached?
The goods do not meet the buyer's or lessee's expressed needs.
What is an 'as is' disclaimer?
An expression that indicates to the buyer that there are no implied warranties.
What case addressed the enforcement of an 'as is' disclaimer?
Sorchaga v. Ride Auto, L L C, where the court considered fraudulent statements about a vehicle's condition.
What must a disclaimer of the implied warranty of merchantability include?
It must specifically mention the term 'merchantability' to be valid.
How must written disclaimers be displayed to be valid?
They must be conspicuously displayed, meaning they should be noticeable to a reasonable person.
What are some characteristics of a conspicuous disclaimer?
It may have a heading in uppercase, be bold or highlighted, use a different color, or be separated from surrounding text.
What does the United Nations Convention on Contracts for the International Sale of Goods (CISG) state about warranties?
It provides that express warranties are included in sales contracts and that implied warranties cannot be disclaimed.
What is the Magnuson-Moss Warranty Act?
A federal statute that regulates written warranties on consumer products.
What are the two types of warranties under the Magnuson-Moss Warranty Act?
Full warranty and limited warranty.
What must a full warranty guarantee?
That a defective product will be repaired or replaced for free during the warranty period.
What issue was addressed in Platt v. Winnebago Industries, Inc.?
Whether the Platts complied with the limited warranty for their RV.
What is a warranty of good title?
An implicit warranty that sellers have valid title to the goods they are selling.
What is a warranty of no security interests?
A warranty that goods are delivered free from any third-party security interests, liens, or encumbrances unknown to the buyer.
What is a warranty against infringement?
A warranty that goods are delivered free of third-party patent, trademark, or copyright claims.
What is a warranty of no interference?
A warranty where the lessor guarantees that no claims will interfere with the lessee's enjoyment of the leasehold interest.
What was the issue in Daughtrey v. Ashe?
Whether an express warranty was made regarding the quality of diamonds in a bracelet.
What was the focus of Mitsch v. Rochenbach Chevrolet?
Whether the 'as is' disclaimer was conspicuous enough to properly disclaim the implied warranty of merchantability.
What was the issue in Mack Massey Motors, Inc. v. Garnica?
Whether the defendants breached an implied warranty of fitness for a particular purpose.
What was the issue in Denny v. Ford Motor Company?
Whether Ford Motor Company breached the implied warranty of merchantability.
What ethical issue was raised in Ehlers v. Ben & Jerry's Homemade, Inc.?
Whether Ben & Jerry's made an express warranty or if their advertising was merely puffing.
What is the requirement for electronic communications of disclaimers?
They must be conspicuous and should draw attention to the disclaimer.
What are some methods for making electronic disclaimers conspicuous?
Using larger text, different colors, or non-visual elements like vibrations.