1/24
Looks like no tags are added yet.
Name | Mastery | Learn | Test | Matching | Spaced | Call with Kai |
|---|
No study sessions yet.
This type of control loop has a feedback?
a. Open Loop
b. Closed Loop
c. Cascade Loop
d. Feedforward Loop
b. Closed Loop
This type of signal is represented by 0 or 1.
a. Binary Signals
b. Analog Signals
c. Digital Signals
d. Boolean Signals
a. Binary Signals
If the signal voltage has a value of 19 Vdc, what is the status of this binary signal?
a. High
b. Low
c. Medium
d. Very low
a. High
What is the binary equivalent of decimal 178?
a. 10101010
b. 10110010
c. 10111100
d. 10110110
b. 10110010
How many wires are there in a Cat6 ethernet cable?
a. 4
b. 6
c. 8
d. 10
c. 8
This unit directs traffic in the local network?
a. Modem
b. Router
c. Switch
d. Servers
c. Switch
Most likely, what is the reason of having NETWORKING on board a ship?
a. more cable requirements in automation
b. Access to social media by the crew is now possible
c. Simple and easy means of communication between devices
d. Large data access, but slow because of possible data collision.
c. Simple and easy means of communication between devices
PLC and Computer is to be connected using Networking via Ethernet topology. Select which configuration will be able to communicate properly having a subnet mask of 255.255.255.0
a. IP address PLC: 192.168.0.33 / PC 192.168.0.33
b. IP address PLC: 192.168.0.33 / PC 192.168.1.33
c. IP address PLC: 192.168.0.33 / PC 192.168.0.30
d. IP address PLC: 192.168.0.33 / PC 192.168.33.0
c. IP address PLC: 192.168.0.33 / PC 192.168.0.30
Which standard is used as a guide in the use of PLCs?
a. IEC 61113
b. IEC 61131
c. IEC 61311
d. IEC 63111
b. IEC 61131
What part of the PLC do we store the program?
a. Central Control Unit
b. Arithmetic Logic Unit
c. Input Module
d. Output module
a. Central Control Unit
All of these programming languages are defined for PLC except
a. Ladder Diagram
b. Instruction List
c. Assembly Language
d. Sequential Function Chart
a. Ladder Diagram
This part of the PLC is in charge of converting logic voltage to control voltage.
a. Input Module
b. Output Module
c. Central Control Unit
d. Signal Converter
b. Output Module
The PLC on board a ship is mainly used to
a. process data from sensors regarding parameters of certain machineries
b. update the monitors/HMI used by operators regarding current status of
machines
c. control output devices such as Motors and control valves to correct process
d. gather data through input module, process data, and then update output
modules and HMI for correct display of current status
d. gather data through input module, process data, and then update output modules
and HMI for correct display of current status

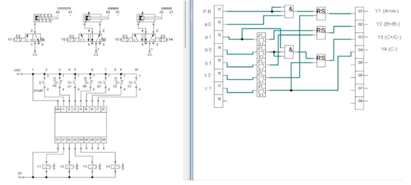
Upon pressing PB, what will be the sequence?
a. A+ A- B+ B- C+ C-
b. A+ B+ B- C+ C- A-
c. A+ B+ C+ C- B- A-
d. A+ C+ B+ B- C- A-
b. A+ B+ B- C+ C- A-

What input addresses are HIGH during initial position?
a. I1, I2 and I3
b. I1, I3 and I5
c. I2, I4 and I6
d. I2, I3 and I4
c. I2, I4 and I6

On the 2nd step of the sequence, what input addresses are HIGH? Do
not include PB.
a. I3, I4, and I7
b. I3, I5, and I6
c. I2, I5, and I6
d. I2, I4, and I6
b. I3, I5, and I6

On what step will the sequence stop if output address Q3 has a broken cable going to the solenoid?
a. A+
b. B-
c. B+
d. C+
b. B-

On what step will the sequence stop if output address Q4 has a broken cable going to the solenoid?
a. A+
b. B-
c. B+
d. C+
d. C+
Typically, programmable controller systems installed inside an enclosure can withstand a maximum temperature of
a. 60oC outside the enclosure
b. 50oC outside the enclosure
c. 60oC inside the enclosure
d. 50oC inside the enclosure
c. 60oC inside the enclosure
What is NOT an advantage of having an online connection with the PLC using the programming device (computer) on board a ship?
a. Ease of troubleshooting by looking at the sequence of operation
b. Can diagnose problems with the modules connected to the CPU
c. Ease of checking I/Os that are not working properly
d. Can easily change program to rectify fault
d. Can easily change program to rectify fault
The frequency of periodic maintenance must depend on the
a. Availability of maintenance personnel, less personnel less frequent
b. the environment, the harsher the more frequent the periodic maintenance
c. Availability of spare parts; no spare parts means frequent periodic maintenance
d. Idle time of the machineries; when not in use, it’s the only time to do
maintenance
b. the environment, the harsher the more frequent the periodic maintenance
Why is it a good practice to clean dust build-up off of heat sinks and electric circuitry?
a. To make it look neat and tidy
b. To avoid obstruction on heat dissipation
c. To avoid short circuit cause by dust particles
d. Availability of spare parts; no spare parts means frequent periodic maintenance
b. To avoid obstruction on heat dissipation
The key in diagnosing I/O malfunctions is to:
a. Observe the LEDs
b. Check the I/O wiring
c. Measure the input or output voltage of the field devices
d. Isolate the problem to the module, the field device, or the field wiring
d. Isolate the problem to the module, the field device, or the field wiring
When is the used of an isolation transformer required?
a. In cases where the PLC loads are TRIACs
b. In cases where the PLC loads are large inductive coils
c. In cases where heavy equipment is likely to introduce noise onto the AC line
d. In cases where the inputs of PLC are all proximity sensors / outputs are transistor
c. In cases where heavy equipment is likely to introduce noise onto the AC line
If fuses are not incorporated in an output module, they should
a. be installed externally at the terminal block
b. be totally excluded from the output module circuit
c. be included depending on the budget
d. be excluded because it will entail additional cost
a. be installed externally at the terminal block