1/90
Looks like no tags are added yet.
Name | Mastery | Learn | Test | Matching | Spaced | Call with Kai |
|---|
No analytics yet
Send a link to your students to track their progress
Brainstorming
A face-to-face meeting where there is no criticism and members of a team may speak freely to generate as many ideas as possible.
Brainwriting
A variation of brainstorming, except this is in written form.
Electronic Brainstorming
A form of brainstorming where ideas are presented electronically.
Evaluation Apprehension
Occurs when members are reluctant to present ideas that seem silly because they believe others silently evaluate them.
Mental Models
Visual or relational models that we develop to describe, explain, and predict the world around us.
Nominal Group Technique
A form of brainstorming with 3 stages:
Silently write down ideas.
Describe ideas without criticism.
Silently evaluate solutions presented.
Process Losses
Resources (such as time or energy) expended towards team development and maintenance rather than the task itself.
Production Blocking
A time constraint in team decision making due to only one person speaking at a time.
Psychological Safety
A shared belief that it is safe to engage in interpersonal risk-taking and there will be no adverse consequences.
Essentially, members may present weird ideas without fear of belittlement from other team members.
Remote Teams
Teams whose members operate across space, time, and organizational boundaries and are linked through information technology to achieve organizational tasks.
Role
A set of behaviours that people are expected to perform because they hold a formal or informal position in a team or organization.
Self-Directed Teams (SDTs)
Cross-functional work groups that are organized around work processes, complete entire pieces of works requiring several interdependent tasks, and have substantial autonomy over the execution of the tasks.
(Just look at the name…)
Social Loafing
When people exert less effort for a task when working in a team than when working alone.
Social Networks
Social structures of individuals or social units that are connected to one another through one or more forms of interdependence.
Task Interdependence
The extent to which team members must share materials, information, or expertise in order to perform their jobs.
Team Cohesion
The degree of attraction people feel towards the team and their motivation to remain members.
Team Efficacy
The collective belief that the team is able to successfully complete the task as it is within their capabilities.
Teams
Groups of two or more individuals who interact and influence each other in order to achieve a goal.
Trust
Positive Expectations one person has towards another person in situations involving risks.
Best Alternative To a Negotiated Agreement (BATNA)
The best outcome you might achieve through some other course of action if you abandon the current negotiation.

Conflict
The process in which one party perceives that its interests are being opposed or negatively affected by another party.
Negotiation
Negotiation occurs when interdependent parties with divergent beliefs or goals attempt to reach agreement on issues that mutually affect them
Relationship Conflict
Relationship conflict occurs when the discussion focuses on the qualities of the people in the dispute rather than on the qualities of the ideas presented.
Superordinate Goals
Superordinate goals are goals that the conflicting employees or departments value and whose attainment requires the joint resources and effort of those parties.
Task Conflict
Task conflict (also called constructive conflict) occurs when people focus their discussion around the issue (i.e., the “task”) while showing respect for people involved in that disagreement.
Third-Party Conflict Resolution
Third-party conflict resolution is any attempt by a relatively neutral person to help the parties resolve their differences.
Win-Lose Orientation
The belief that conflicting parties are drawing from a fixed pie, so the more one party receives, the less the other party will receive.
Win-Win Orientation
The belief that conflicting parties will find a mutually beneficial solution to their disagreement.
What are the 3 team characteristics?
Permanence - How long a team exists.
Skill Diversity - Variety of member skills & knowledge.
Authority Dispersion - Degree of decision-making responsibility distributed: throughout the team (high) or centralised (low).
What type of teams and groups exist in the workplace?
Departmental: High permanence, low-medium skill diversity, low authority dispersion.
Self-Directed: High permanence, medium-high skill diversity, high authority dispersion.
Task-Force: Low-Medium permanence, medium-high skill diversity, medium authority dispersion.
Why do people join informal groups?
Emotional support
Social identity
Drive to bond
Achieve personal objectives
What are the advantages of teams?
Breadth of knowledge and expertise
Diversity of perspectives
Potentially better decisions
Potentially higher employee motivation (drive to bond)
What are the disadvantages of teams?
Process losses
Social loafing
Brook’s Law (Adding people may slow down projects)
What is the team effectiveness model?
Organizational & Team Environment (Rewards, communication, structure)
Team Design (Team size, task characteristics, team composition)
Team Processes (Team norms, roles, trust, mental models)
Team Effectiveness (Accomplish tasks, satisfy needs, maintain survival)

What factors influence team effectiveness?
Environment: Team-based rewards, frequent communication, supportive leader, etc.
Design: Specialized roles, well-structured tasks, high interdependence, smaller teams (about 6), etc.
Processes: Development (FSNP-A), norms (storming stage), roles, team cohesion, trust.
What are constraints on team decision making and brainstorming?
Time Constraints (production blocking, organise/coordination time)
Evaluation Apprehension
Peer Pressure to Conform
Overconfidence
What are improvements to team decision making and brainstorming?
Maintain good team size.
Encourage confidence but be wary of overconfidence.
Encourage critical thinking.
Develop/maintain psychological safety.
What are positive consequences of conflict in the workplace?
Better decision-making
Triggers creative thinking
More responsive to changing environments
Stronger team cohesion (with external challenges)
What are negative consequences of conflict in the workplace?
Lower performance
Higher stress
Less information sharing
More organizational politics
Wasted resources
Weaker team cohesion
So many!
What is the difference between task and relationship conflict?
Task → Focuses discussion on ideas, arguments, and viewpoints. Shows respect for individuals involved.
Relationship → Focuses discussion on opponent’s qualities (experience, intelligence, credibility). Wins by undermining opponent.
What are 3 strategies to minimize relationship conflict during task conflict episodes?
Emotional intelligence → The higher the better!
Team Development → Development of teams reduces risk of members thinking another member is insulting them.
Psychological Safety Team Norms → Adopting norms of psychological safety results in lower probability of relationship conflict in teams.
What are the 5 conflict-handling styles?

Forcing → Win-Lose Orientation
Problem Solving → Win-Win Orientation (Creative solutions!)
When is each conflict-handling style appropriate and their problems?
Forcing → Quick resolution required, your position is stronger, other party would take advantage of cooperation. Problem: Relationship conflict.
Avoiding → Conflict is emotionally-charged, parties want harmony, cost of resolution outweighs benefits. Problem: Conflict unresolved.
Yielding → Issue is less important to you than other party, parties want harmony, other party has more power. Problem: Increases other’s expectations.
Compromising → Single issue conflict with opposing party, parties lack time or trust, parties want harmony, parties have equal power. Problem: Sub-optimal where mutual gains are possible.
Problem Solving → Interests are not perfectly opposed, parties have trust/openness, issues are complex. Problem: Takes time, information increases other’s power.
What is the conflict process model?

What are 6 structural sources of conflict in organizations and how to approach them?
Unclear goals → Emphasise superordinate goals
Differentiation → Reduce differentiation
Poor communication → Improve communication
Interdependence → Reduce interdependence
Scarce Resources → Increase resources
Unclear Rules → Clarify rules/procedures
What are the 3 types of third-party conflict resolution?

What are activities in the negotiation preparation, process, and setting that improve negotiation effectiveness?
Preparation → Goal setting.
Process → Gather information, manage concessions, manage time, build relationship.
Setting → Easier on home turf (location), physical setting (seating arrangement), audience (negotiators are more competitive with audiences).
When is social loafing most likely and how to minimize it?
Most Likely When:
Individual performance is hidden
Work has low significance
Low agreeableness
Low social identity with the team
Minimize It By:
Make individual performance more visible (smaller teams, specialized tasks, etc)
Increase individual/team motivation (select motivated members, increase awareness of social loafing, etc.)
What is the 5 Cs Model

Cooperation
Conflict Handling
Comfort
Communication
Coordination
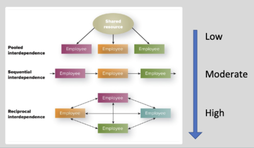
What are the levels of task interdependence?

What are the 3 levels of trust?
Calculus-Based: Fragile and based on calculating.
Knowledge-Based: Fair, based on predictive knowledge of other person.
Identification-Based: Based on bonds and mutual understanding.
Communication
The process by which information is transmitted and understood between two or more people.
Emotional Contagion
The non-conscious process of “catching” or sharing another person’s emotions by mimicking that person’s facial expressions and other nonverbal behaviour.
Grapevine
An unstructured and informal communication network founded on social relationships rather than organizational charts or job descriptions.
Information Overload
A condition in which the volume of information received exceeds the person’s capacity to process it.
Management By Wandering Around (MBWA)
A communication practice in which executives get out of their offices and learn from others in the organization through face-to-face dialogue.
Media Richness
A communication channel’s data-carrying capacity—that is, the volume and variety of information that can be transmitted during a specific time.
Persuasion
The use of facts, logical arguments, and emotional appeals to change another person’s beliefs and attitudes, usually for the purpose of changing the person’s behaviour.
Social Media
Digital communication channels that enable people to collaborate in the creation and exchange of user-generated content.
Social Presence
The extent to which a communication channel creates psychological closeness to others, awareness of their humanness, and appreciation of the interpersonal relationship.
Synchronicity
The extent to which the channel requires or allows both sender and receiver to be actively involved in the conversation at the same time (synchronous) or at different times (asynchronous).
Centrality
A contingency of power pertaining to the degree and nature of interdependence between the power holder and others.
Charisma
A set of self-presentation characteristics and nonverbal communication behaviours (i.e. signalling) that generate interpersonal attraction and referent power over others as well as deference to the charismatic person.
Coalition
A group that attempts to influence people outside the group by pooling the resources and power of its members.
Countervailing Power
The capacity of a person, team, or organization to keep a more powerful person or group in the exchange relationship.
Dark Triad
A cluster of three socially undesirable (dark) personality traits: Machiavellianism, narcissism, and psychopathy.
Impression Management
Actively shaping through self-presentation and other means the perceptions and attitudes that others have of us.
Influence
Any behavior that attempts to alter someone’s attitudes or behaviour.
Inoculation Effect
A persuasive communication strategy of warning listeners that others will try to influence them in the future and that they should be wary of the opponent’s arguments.
Legitimate Power
An agreement among organizational members that people in specific roles can request a set of behaviours from others.
Organizational Politics
The use of influence tactics for personal gain at the perceived expense of others and the organization.
Power
The capacity of a person, team, or organization to influence others.
Referent Power
The capacity to influence others on the basis of an identification with and respect for the power holder.
Social Capital
The knowledge, opportunities, and other resources available to members of a social network, along with the mutual support, trust, reciprocity, and coordination that facilitate sharing of those resources.
Structural Hole
A gap between two or more social networks that lack network ties.
Upward Appeal
A type of influence in which someone with higher authority or expertise is called on in reality or symbolically to support the influencer’s position.
Why is communication important in organizations?
Coordinating work activities
Sharing knowledge
Better decision making
Changing others’ behaviour
Employee well-being
What are four influences on effective communication encoding and decoding?
Similar codebooks
Shared mental models of topic context
Sender has experience encoding the message
Sender/Receiver are motivated to use the channel selected
What are the disadvantages of digital written communication channels and other (non)verbal communication channels?
Reduces politeness and respectfulness
Communicates emotions poorly
Inefficient for complex, novel situations
Increases information overload
What are the advantages of digital written communication channels and other (non)verbal communication channels?
Can be written, edited, and transmitted quickly
Can be sent simultaneously to multiple people
Often has search engines
Increases upward communication
Potentially reduces status differences
What is the relevance of: synchronicity, social presence, social acceptance, and media richness when choose preferred communication channel?
Synchronicity: Channels allow users to send either at the same time or at different time - depends on time urgency, complexity, cost of communication.
Social Presence: The extent that the channel creates a psychological closeness - high social presence is better when there is a need to empathise with/influence others.
Social Acceptance: The extent that others support the communication channel for the purpose. Depends on individual preferences, symbolic meaning of channel, etc.
Media Richness: The data-carrying capacity is the volume and variety of information that can be transmitted during a time. High → allows customised messages, permits complex symbols, conveys multiple cues (face-to-face, video conferencing, etc). Best high when ambiguous situation.
What are various barriers/noise to effective communication, including cross-cultural differences? (And solution for one)
Imperfect perceptual process
Language problems (Cross-Cultural)
Jargon
Filtering
Information Overload
Voice Intonation Differences (Cross-Cultural)
Nonverbal Differences (Cross-Cultural)
Information Overload Solution:
Increase information processing capacity.
Reduce information load (summarising, omitting, buffering, etc)
How can you get your message across more effectively? Four things!
Empathise
Repeat the message
Use timing effectively
Be descriptive (focus on the problem)
What are the elements of active listening?
Sensing → Avoid interruptions, maintain interest, postpone evaluation.
Responding → Show interest, clarify message.
Evaluating → Empathise, organise information.
What is the difference between encoding and transmitting a message?
Encoding: Putting a message into words, gestures, voice intonations, and other signs before transmitting it.
Transmitting: Sending the encoded message to the receiver.
What is the dependence model of power?

Involves sources of power and contingencies of power which leads to power over others.
What are the 5 sources of power in organizations (LRCER)?
Legitimate → The authority one gains from a position and the rules surrounding what they can do with that. Information control!
Zone of Indifference → Meaning this power only gives authority for a limited domain of behaviours that are under the role.
Reward → Power through control of rewards valued by others and ability to remove negative sanctions.
Coercive → Power through the ability to apply punishment.
Expert → Power coming from the expertise and skills the individual posses. People here gain power through preventing, forecasting, and absorbing environmental changes.
Referent → Associated with charisma, power through people identifying with the individual or respecting them.
What are the 4 contingencies of power?
Non-substitutability → “The quality of a good, service, or resource that cannot be replaced/exchanged with another without causing significant change in functionality, value, or utility.”
Power increases with non-substitutability! Increase it through controlling access to the resource.
Centrality → Interdependence with power holder.
Visibility → The individual is known as holder of valued resource and a power symbol.
Discretion → Power holder has the freedom to exercise judgement and they don’t need to refer to any rules while doing so.
What are the 8 types of influence tactics (SAICUPIE)?
Silent Authority → Mere presence is influential.
Assertiveness → Vocal authority.
Informational Control → Manipulates others’ access to information.
Coalition Formation → Pooling members’ resources and power to influence others
Upward Appeal → Claiming higher authority support or showing evidence of that.
Persuasion → Logical arguments.
Impression Management → Actively shaping others’ attitudes/perception of us.
Exchange → Exchange of resources for desired behaviour.
What are 3 consequences of influencing others?
Commitment (Soft → persuasion, impression management, exchange)
Compliance (Between the two)
Resistance (Hard → silent authority, upward appeal, coalition formation, assertiveness, information control)
What are 3 contingencies to consider when choosing an influence tactic?
Influencer’s power base
Organizational position of influence target
Personal, organizational, cultural values, and expectations