1/74
Injection & Disposal wells + MSHF + Acid Stimulations
Name | Mastery | Learn | Test | Matching | Spaced | Call with Kai |
|---|
No analytics yet
Send a link to your students to track their progress
Is cementing production casing to surface a requirement for all disposal/injection wells?
No
Directive 51 states: For all well classes, if the production casing is not cemented to surface or cement returns to surface are not obtained and maintained during setting, then a cement top locating log must be run.
What are the four (4) common types of logs required to determine hydraulic isolation? Is there a choice as to which to run?
Temperature survey
Radioactive tracer survey
Oxygen activation log
Cement integrity log
Yes, operators may choose one of the three isolation logs (in addition to the temperature survey), except where Class Ia gas-injection rules apply (must include a cement integrity log).
Can logging requirements be waived? What are the primary criteria for a waiver?
Yes
A. Casing Inspection Log Waiver
Only considered for wells less than five years old.
B. Hydraulic Isolation Log Waiver
Only considered for wells accepting fluid on vacuum
Waivers not normally granted for Class Ia or Ib wells.
C. Cement Top Locating Log Waiver
Supported by:
open‑hole caliper
slurry volumes
cement logs from nearby wells
cementing program records and evidence of good returns
cement top evidence in adjacent wells with similar cementing programs
Is analysis of offset wells a requirement for hydraulic isolation testing? For what purpose?
Analysis of offset wells is required as supporting evidence when seeking waivers
What are the requirements for casing integrity determination?
Casing inspection log must be run
Minimum burst resistance requirements must be met
Corrosion rate acceptability limits must be met
________ ___________ wells are purposely completed in formations that are known to be largely devoid of hydrocarbons and that are naturally charged with brackish water or non-commercial volumes of natural gas
Water disposal
TorF: Water disposal wells are often porous and highly permeable
True
this allows them to have high volumes of water injected into them
TorF: Salt caverns created by the salt extraction industries are the most common type of water disposal well
False
By what multiplier must minimum yield strength of casing exceed the maximum allowable wellhead injection pressure?
1.3
Directive 051 requires that the minimum internal yield pressure of the casing be at least 1.3 times the maximum allowable wellhead injection pressure
What are the specifications for rate of casing corrosion in wells to be converted to disposal/injection?
Corrosion is unacceptable if an anomaly exhibits:
> 20% wall loss in 5 years
> 40% wall loss in 10 years
> 60% wall loss in 15 years
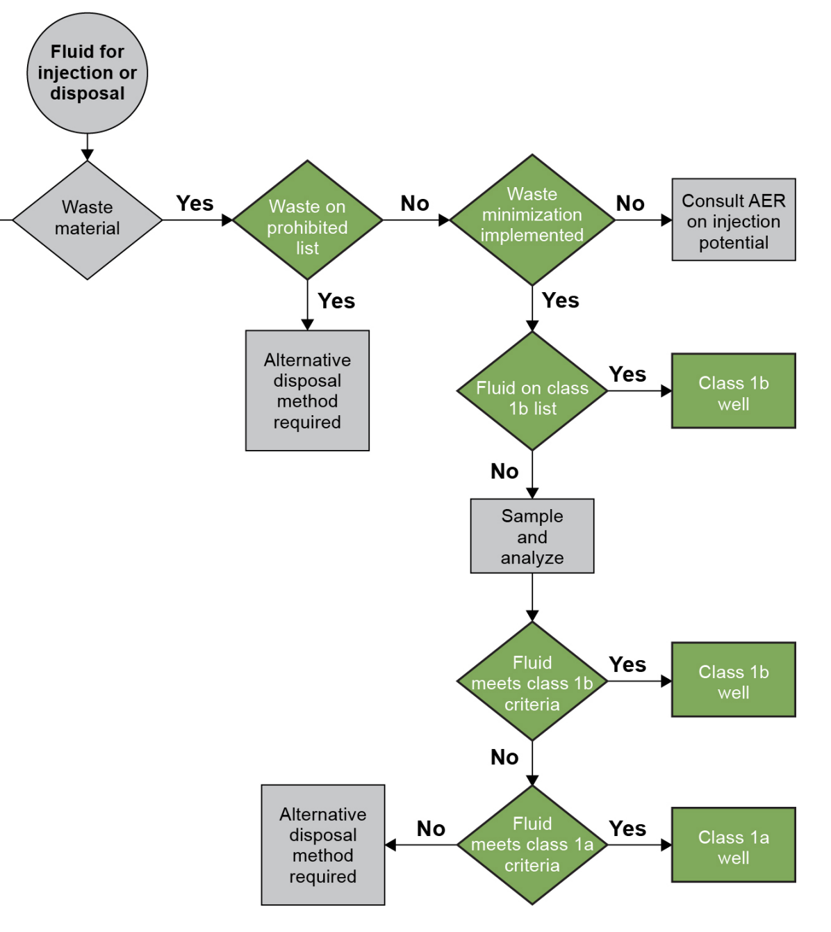
Are certain fluids prohibited from being injected or disposed of in sub-surface formations? Can clean rainwater runoff be injected?
Directive 051 lists several categories of fluids that are prohibited:
Municipal or industrial sewage
Surface water runoff that meets surface discharge criteria or could meet them without cost‑prohibitive treatment
Lube oils and spent solvents
Hydrocarbon‑based drilling fluids
Waste with available suitable treatment technology
Clean rainwater runoff cannot be injected.
What are the existing classes of injection wells?
Describe each
Class II, III and IV are used for injection
Class II → Injection of Produced Water or Brine
Class III → Injection of Hydrocarbons or Gases
Class IV → Injection of Useable Water or Steam

What are the existing classes of disposal wells?
Describe each
Class 1a and 1b
Class 1a → Highest‑risk category of subsurface disposal wells.
Used for the disposal of industrial or complex oilfield waste streams that exceed Class Ib criteria
Class 1b → disposal of common, lower‑risk oilfield waste fluids

For an open hole MSHF job in which the wellbore is off-gauge, what type of packer would be used, mechanical or swelling?
Swelling
TorF: For an open hole packer and sliding sleeve (ie. ball drop) system, the service rig must remain on site in order to remove the packers once the fracturing job is complete.
False
The packers stay in the hole
The service rig can be rigged out once the packer/sleeve system is installed as there are no plugs to remove
The balls are simply flowed back (or dissolved if dissolvable balls are used) when the well is placed on production and trapped in a ball catcher installed on the flowback equipment
Which of the following MSHF systems allows for one continuous pumping operation with no requirement for shutdown between fracture stages?
a) Open hole packer and sleeve (ball drop)
b) Plug and perf
c) both a and b
d) none of the above
a) Open hole packer and sleeve (ball drop)
Ball‑drop sliding‑sleeve systems are specifically designed to enable continuous pumping with no shutdowns between stages
Each stage is opened by dropping a ball, allowing stimulation to proceed uninterrupted
Describe how a open hole packer and sleeve system is installed downhole prior to fracturing operations.
Multiple packers and sliding sleeves are run on jointed tubing in an open hole lateral section.
The entire packer/sleeve system is installed from toe to heel and tied back to the cemented casing prior to fracturing.
In an open hole packer and sleeve system, how are the sleeves activated so that a given stage can be fraced?
The sleeves are activated by dropping composite (i.e. synthetic) balls that seat in the packer/sleeve assemblies and allow fluid pressure to shift the sleeve open.
The fracture treatment is then pumped through the open sleeve.
TorF: Class 1b wells are used for the disposal of high risk waste fluids
False
Class 1a wells are used for disposal of high risk waste fluids
Class 1b is for disposal of common, low-risk waste fluids
What does MSHF stand for?
Multi-stage hydraulic fracturing
Name the 3 main types of multistage hydraulic fracturing systems currently used in the industry
1. Plug and perf
most common for cased hole completions
2. Ball drop activated sliding sleeve
most common for open hole completions
3. Coiled tubing activated systems
What type of MSHF system would be used in an open hole completion?
a) plug and perf
b) packer and sleeve system
c) coiled tubing activated system
b) packer and sleeve system
Describe 2 cases in which a CT activated system would be the preferred MSHF method
Highly deviated or tortuous well paths
Want to retain the option of re-entry/re-fracing of stages
For extended reach laterals, which MSHF method would be preferred? Why?
Ball activated sliding sleeves
Avoids the wireline and CT limitations in long laterals
Wireline runs become slow, difficult, and risky at extreme lateral lengths
With CT, friction, buckling, and lock‑up risk increase drastically with lateral length
Enables continuous pumping and high stage counts
removes the need for repeated wireline runs, which become time‑prohibitive in long horizontals
NOTE: The Packers Plus StackFRAC HD‑X system was designed for extended‑reach laterals and successfully completed 49–50 stages in ~10,000‑ft laterals with 100% ball‑drop success
Where formation integrity may be an issue, which of the following MSHF systems would be employed?
a) open hole ball drop activated sleeves
b) cased hole plug and perf
b) cased hole plug and perf
TorF: Typically, stages are stimulated from heel to toe in most MSHF systems
False
Toe to heel
In a ball drop activated sliding sleeve system, which would be dropped first, the smaller balls or the larger balls?
The smaller balls are dropped first
Because the smallest seat is at the toe, the smallest ball must be dropped first so it lands on the smallest seat and opens the first sleeve
Larger balls follow afterward to activate the progressively larger seats closer to the heel
If you dropped the largest ball first, it would catch in the first seat, blocking off the rest of your stages
TorF: In plug and perf systems, the bridge plugs can be run on wireline or CT
True
TorF: In plug and perf systems using standard composite plugs, the bridge plugs must be removed once the final stage is fractured
True
They are drilled out (typically with a mill run on CT)
Note that the CT itself cannot rotate, but the mill run on the CT is driven hydraulically by fluid pumped down the CT
Note: “standard composite plugs” → non-dissovable
Briefly outline the functioning of plug and perf MSHF systems
Briefly outline the functioning of CT activated MSHF systems
If the wellbore damage is confined to the near wellbore area (ie. skin damage), which stimulation method should be used?
a) Hydraulic fracturing
b) SAGD
c) Matrix acidizing
c) Matrix stimulation
TorF: In matrix acidizing, the injection pressures must be above the fracture pressure of the formation so that the acid can penetrate the damaged zone and increase permeability near the wellbore
False
Injection pressures are below fracture pressure
The dissolving action of the acid (not fracturing) is what breaks down the skin and increases perm to the wellbore
In a ball drop activated sliding sleeve system, is the smallest ball seat at the toe or the heel?
Toe
if it was at the heel it would catch the first ball you drop and block off the rest of the stages
Name several types of formation damage that can be addressed using acid stimulation
Clay
Paraffin and asphaltenes
Emulsions
Wettability issues
Scale
Particulate damage
Which class of injection well is used in SAGD operations?
Class IV → usable water and steam injection
TorF: For a ball drop MSHF system on an open hole completion, a packer must be used at the casing shoe of the nearest casing string
True
This packer is placed above the heel and isolates the tubing/casing annulus so that the tubing/open hole annulus in the lateral can be pressured up while isolating the wellbore region above the packer from the frac pressures

Name the 4 most common clays that can potentially lead to formation damage
Kaolinite
Smectite
Illite
Chlorite
To recover the highest amount of hydrocarbons, most treatments aim to change the formation to __________
a) water-wet
b) oil-wet
c) Neutral
a) water-wet
In a water‑wet reservoir, the solid rock surface has a stronger attraction to water molecules than to oil molecules
So water forms a thin film along pore walls, and oil occupies the centers of the pores
This arrangement reduces the energy required for oil to move
Note: is accomplished by using surfactants
TorF: Calcium sulfate (gypsum) is a type of scale that can be removed by acid.
False
Calcium sulfate (gypsum) is not acid-soluble
Which of the following can be readily removed by HCl?
a) Calcite
b) Calcium Sulfate
c) Barium Sulfate
d) all of the above
a) Calcite
Calcium Sulfate (gypsum) → not soluble in acid
Barium Sulfate → not soluble in acid
must be removed mechanically
TorF: Matrix acidizing is an effective method to aid in yielding a stimulated skin (ie. S<0)
False
Matrix acidizing will only succeed in returning the skin to a neutral state (S=0) and will not aid in yielding a stimulated skin (S<0)
Note that the above is what the module says, whereas in the Haliburton Matrix Acidizing PDF it claims that “acid treatments in sandstones only remove damage, while acid treatments in carbonates remove damage and stimulate the well.”
Name the 4 common acids used in oilfield applications
Hydrochloric acid, HCl
Hydrofluoric-hydrochloric acid blends, HF-HCl
Acetic Acid, CH3COOH
Formic Acid, HCOOH
What is the most common acid type used in oilfield applications?
15% HCl
If a more aggressive acid is required than 15% HCl, what would typically be added to the HCl?
HF (Hydrofluoric acid)
TorF: HCl alone is an effective acid treatment for sandsstone reservoirs
False
HCl dissolves calcite, and so is used in carbonate (limestone and dolomite) reservoirs
For sandstone reservoirs with little calcium, HF is used along with HCl
Name several types of acid additives
Clay control
Iron control
Anti-sludge
Surfactants
Corrosion inhibitors
Alcohols
What kind of damage does iron pose to an acid job? How can this be mitigated?
Iron caused precipitation and sludge formation
pickling is used to remove rust and mill scale to reduce iron pickup by the main treatment
Which of the following would be used to remove contaminants in the tubing to ensure that they are not injected into the reservoir rock:
a) Acid wash
b) Pickle
c) Matrix acid job
d) Acid diversion
b) Pickle
used to remove iron, pipe dope, scale, etc. from tubing prior to injecting acid into the zone
TorF: Acid from a tubing pickling can sometimes contact for the formation, but this is not a real concern as the subsequent acid treatment will remove any contaminants
False
Acid from the tubing pickle should never contact the formation
Pickling acid will contain iron, corrosion products, mill scale, rust, oils, and tubing contaminants
This cannot be pushed into the formation as it cannot be reliably removed by the subsequent acid job
TorF: In a tubing pickle, the procedure is:
a) reverse circulate acid down the tubing annulus and up the tubing
b) circulate acid down the tubing and up the tubing annulus
c) circulate acid down the tubing and then reverse circulate back to surface
d) none of the above
c) circulate acid down the tubing and then reverse circulate back to surface
This ensures that the pickling acid never contacts the formation
Which of the following would be used to remove acid soluble residue or scale from pumps:
a) Acid wash
b) Pickle
c) Matrix acid job
d) Acid diversion
a) Acid wash
Which of the following would be used to clean up perforations?
a) Acid wash
b) Pickle
c) Matrix acid job
d) Acid diversion
a) Acid wash
TorF: Matrix Acid jobs are often done prior to fracturing
True
according to the module
In a non-flowing well, how would flow be initiated to flow back the spent acid after an acid stimulation treatment?
Swab the well
TorF: The skin/productivity relationship is nonlinear
True
reducing skin factor from 5 to 0 has a bigger impact on production than reducing it from 25 to 20
recognizing that the skin/productivity relationship is nonlinear is fundamental to effective candidate selection and optimized treatment design

If significant permeability or formation damage variations are present in the interval to be treated, what is done to address this when matrix acidizing?
Diversion methods
If significant permeability or formation damage variations are present, the acid will enter the zones with the highest permeability or least formation damage, leaving little acid to treat what may be the most productive zones
To achieve uniform damage removal, the original flow distribution across the treated interval needs to be altered to provide generally equal acid distribution
The methods used to alter this flow distribution are called diversional methods
The surest way to uniformly treat an interval is with a mechanical isolation device such as a straddle packer. This packer allows acid to be injected into small intervals, one by one, until the entire zone has been treated.
However, this method is often not practical or possible. Other diversional methods that may be used:
Ball sealers
Degradable particulate-diverting agents
Foam
Viscous fluids
TorF: An acid squeeze using a straddle packer assembly can only be performed on a well with a cased hole completion
False
see the two videos in Student Resources (one for open hole and one for cased hole)
What is the purpose of having fresh water in the annulus of an injection well? Give 2 reasons.
Fresh water is placed in the annulus under pressure to provide a non‑corrosive, stable, easy‑to‑monitor barrier fluid that helps:
protect the well (non-corrosive)
maintain integrity and helps with early leak detection
pressure changes at surface would indicate a leak in the tubing, casing or packer
TorF: On injection wells, the annulus between the tubing and long‑string is often filled with a native produced brine or oil
False
Per AER Directive 51, the annulus between the tubing and long‑string must be filled with a non‑corrosive fluid and kept under pressure.
Fresh water is often used for this purpose
Name 2 advantages of open-hole hydraulic fracturing using ball-drop activated sleeves
Open hole → No casing and cement required in lateral (saves $$)
Ball drop → Allows for continuous pumping
Name 3 advantages and 3 disadvantages of ball drop activated sliding sleeve MSHF systems
Advantages:
Allows for continuous pumping
No post-frac intervention required (ie. removal of plugs)
Faster and simper than wireline plug and perf
Disadvantages:
Lack of stage selectivity once installed
must frac toe to heel and can’t return to re-frac a stage
Limited number of stages due to ball seat sizing constraints
Ball seats remaining in hole present flow restriction unless milled out
Name 2 advantages and 3 disadvantages of plug and perf MSHF systems
Advantages:
Because there is no set sliding sleeve placement or set frac sequence, you can:
Have complete freedom to choose your fracture initiation points
React to real-time diagnostics and customize each stage as the frac progresses
Disadvantages:
Requires multiple wireline/CT interventions
Operational risks
perforating guns not firing,
wireline/CT failures,
fishing operations,
plug drill‑out complications.
Higher operational time and cost vs. ball drop systems
Name 3 advantages and 3 disadvantages of CT activated MSHF systems
Advantages:
High number of stages without seat‑size limitations
as in ball drop
No post‑frac milling out of plugs required
as in plug and perf
Immediate full-bore access
unlike ball drop, which has seat restrictions unless milled out
Disadvantages:
CT operations face risks such as friction, lock‑up, and CT fatigue, especially in long horizontals.
Slower stage‑to‑stage operations vs. ball‑drop systems
Increased surface footprint/complexity and operational cost compared to ball‑drop systems
TorF: Spinner logs can be used to detect flow behind pipe
False
Spinner logs are production logs that measure fluid velocity inside the wellbore
they need flowing fluid to spin the impeller
if the flow is behind the pipe it can’t spin the impeller
Name 3 logs that are used for wellbore integrity tests
Cement Bond Logs
Temperature Logs
detect flow channels behind pipe
Noise Logs
detect flow behind pipe
Note that temp and noise logs are typically run together. The temp log detects problem areas and the noise log is used to confirm flow in the area identified by the temp log.
Should an SCVF test be performed as part of a acid stimulation program?
When?
Why?
Yes - it should be performed after the acid stimulation job in order to confirm that there acid didn’t open up any channels in the cement to surface.
could also be performed prior to the job in order to confirm wellbore integrity
Where is the packer set on an injection well?
As closely above the injection interval as practicable
AER Directive 051 references packer placement requirements in section 6.120 of the OGCR, which states:
6.120(1) Before any fluid other than potable water is injected to a subsurface formation through a well, the licensee shall:
set a production packer in the well as closely above the injection interval as is practicable, and
fill the space between the tubing and outer steel casing with a non-corrosive, corrosion inhibited liquid
How far below surface must casing be cut for abandonment?
According to the AER → minimum of 1m
According to Espo → should be 3m
What effect does iron have on an acid compatibility test?
The iron precipitates as ferric hydroxide
This precipitated ferric hydroxide is an effective plugging agent, severely reducing permeability and damaging the formation
Studies show that iron precipitation can completely negate permeability gains from acidizing
Which term refers to a field‑based acid compatibility test performed on location?
a) Bottle test
b) Lab emulsion test
c) Shaker test
d) Acid titration test
c) Shaker test
Name 4 reasons that a packer would be used in an injection well
To isolate the injection zone
To protect the production casing from pressures/corrosive injection fluids
Allows the annulus to be pressurized and monitored separately from the injection tubing
This helps detect leaks, tubing failures, or casing integrity issues early
Helps support and stabilize the tubing string
Prevents downhole movement of the tubing caused by thermal expansion, injection pressures, or fluid forces
Helps manage axial loads on the tubing string and keep the system mechanically stable
What is the purpose of a step-rate injectivity test?
A step‑rate injectivity test is a diagnostic injection test that increases pump rate in controlled steps to determine the formation’s fracture pressure and establish the maximum safe injection pressure
Which of the following well classes require annual packer isolation tests?
a) 1a only
b) 1a and 1b
c) II, III and IV
d) 1a, 1b, II, III
d) 1a, 1b, II, III

Which well class has the most stringent monitoring requirements?
1a → used for disposal of high risk oilfield waste
