1/22
Looks like no tags are added yet.
Name | Mastery | Learn | Test | Matching | Spaced | Call with Kai |
|---|
No analytics yet
Send a link to your students to track their progress
Large-scale evolutionary change; evolution at or above the level of species
macroevolution
large-scale patterns of evolution
stasis & gradualism

(patterns of evolution)
the fossil records should consist of a long sequence of continuous & intermediate forms linking ancestors and descendants
morphological gaps are due to imperfections in the geological records
gradual

(patterns of evolution)
species arise by splitting
new species develop rapidly, especially on geological time scales
a small subpopulation of the ancestral form gives rise to the new species
the new species originates in very small part of the ancestral species’ geographic extent- in an isolated area at the periphery of the range
The fossil record should consist of a sharp morphological break between species (punctuation)
Migration of the descendant from the peripherally isolated area into its ancestral range
Rarely discover the actual event of speciation in the fossil record
Many morphological breaks in the fossil record are real
stasis
evolution of morphological diversity occurs during speciation, with periods of stasis in between
punctuated equilibrium
stasis is __ change and introduces diversity
no morphological

in stasis, organisms look __ after long time
identical
rapid burst of morphological or ecological diversity
evolutionary radiation
(triggers evolutionary radiation)
unfilled or vacated ecological niches
unoccupied niche with few competitors + lots of resources to exploit
removal of competitors or predators = open ecological resources
affects many independent species in the ecosystem
ecological opportunity
(triggers evolutionary radiation)
evolution of highly beneficial adaptation
exploit a new resource or ecological niche (e.g., aerial nocturnal insectivore)
possibly an evolutionary response to competition with other species
affects a single clade, often referred to as adaptive radiation
key innovation
the process by which the number of species in a lineage changes
lineage diversification
the birth of new lineage
speciation (λ)
the death of linages
extinction (μ)
net diversification (r)=
speciation - extinction (λ-μ)
expect initial diversification to be __
fast
measures the relative position of nodes within a phylogeny
gamma statistic (γ)

(measuring diversification)
balanced node depth
γ=0
constant-rates model

(measuring diversification)
excess of old nodes
γ will be negative
evidence for adaptive radiation
skewed to left
early & rapid branching model

(measuring diversification)
excess of young nodes
γ will be positive
skewed to the right
late branching

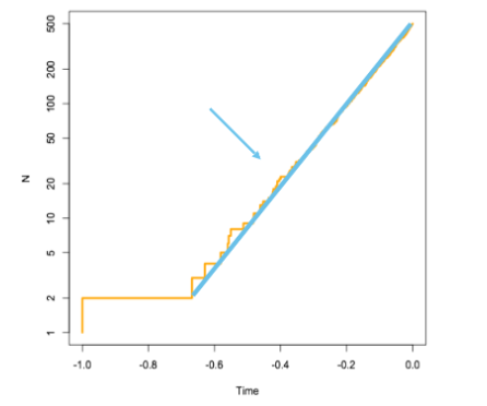
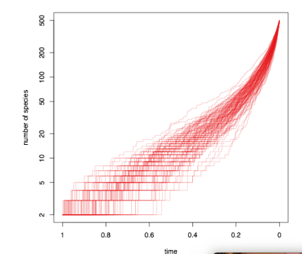
(Visualizing lineage diversification) accumulation of lineages through time
lineage through time plot (LTT)

the slope of the plot
net diversification

speciation increases exponentially
extinction= 0
pure-birth process

extinction unlikely to affect __ lineage
__ in diversification towards the present = pull of the present
old lineage more likely to extinict
requires fossil records
young, increase