1/60
Looks like no tags are added yet.
Name | Mastery | Learn | Test | Matching | Spaced | Call with Kai |
|---|
No analytics yet
Send a link to your students to track their progress

Co to za symbol?
Start symbol

Co robi ten symbol?
Rozpoczyna proces przebiegu czynności w diagramie aktywności.

Co to za symbol?
Activity symbol

Co robi ten symbol?
Reprezentuje aktywność.

Co to za symbol?
Connector symbol

Co robi ten symbol?
Pokazuje kierunek przepływu czynności.

Co to za symbol?
Join node

Co robi ten symbol?
Łączy dwie równoległe czynności w jedną wynikową czynność

Co to za symbol?
Fork node

Co robi ten symbol?
Rozdziela pojedynczą czynność na dwie równoległe czynności

Co to za symbol?
Decision Node

Co robi ten symbol?
Reprezentuje decyzję, która zawsze ma co najmniej dwie drogi. Nad każdą z dróg znajduje się opis tekstowy, reprezentujący wybór.

Co to za symbol?
Merge Node

Co robi ten symbol?
Reprezentuje połączenie wielu dróg w jedną.

Co to za symbol?
Note symbol

Co robi ten symbol?
Pozwala twórcom diagramu na komunikację w obrębie diagramu w formie wiadomości, które nie zmieściłyby się na diagramie, co ma na celu uszczegółowienie diagramu.

Co to za symbol?
Send signal symbol

Co robi ten symbol?
Reprezentuje wysłanie sygnału do czynności.

Co to za symbol?
Receive signal symbol

Co robi ten symbol?
Reprezentuje odebranie sygnału i zakończenie zdarzenia.

Co to za symbol?
Shallow history pseudostate symbol

Co robi ten symbol?
Reprezentuje przemianę, która wywołuje ostatni aktywny stan.

Co to za symbol?
Option loop symbol

Co robi ten symbol?
Pozwala twórcy diagramu na zamodelowanie powtarzającej się czynności poprzez zawarcie jej w tym symbolu

Co to za symbol?
Flow final symbol

Co robi ten symbol?
Reprezentuje koniec specyficznego przebiegu czynności.

Co to za symbol?
End symbol

Co robi ten symbol?
Reprezentuje koniec wszystkich procesów w diagramie aktywności.

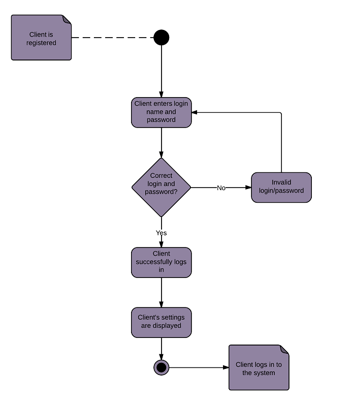
Diagram czynności do strony logowania
ok

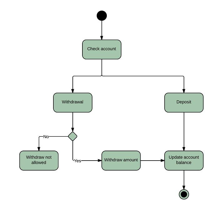
Diagram czynności systemu bankowego
ok

Co to za oznaczenie?
Guard statements

Co robi to oznaczenie?
Jest używane do oznaczenia decyzji na decision node

Co to za symbol?
Time Event

Co robi ten symbol?
Reprezentuje na diagramie zdarzenie, którego wykonanie wymaga wydłużonej ilości czasu.

Co to za symbol?
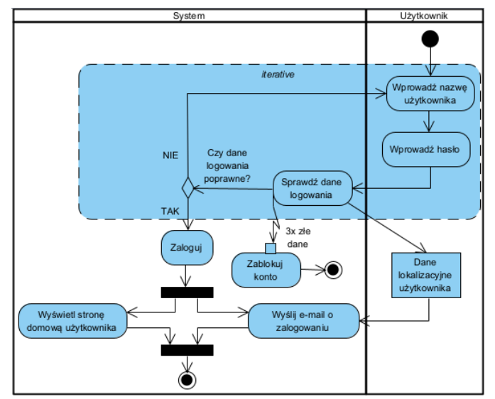
Swimlane

Co robi ten symbol?
grupuje spokrewnione ze sobą zdarzenia do jednej kolumny lub rzędu, np. względem aktora. Ma na celu wprowadzenie przejrzystości do diagramu

\Przykład diagramu z elementem Time Event
ok

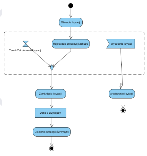
Diagram czynności - działania warunkowe
ok

Diagram czynności - działania równoległe
ok

Przykład diagramu czynności
ok

Przykład diagramu czynności
ok

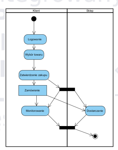
Diagram czynności z partycjami
ok

Diagram czynności z partycjami przykład
ok

Przykład diagramu czynności z partycjami
ok
Interruptible Acitivity Region obejmuje grupę akcji, która może…
być przerwana przez wyjątek
Obsługę wyjątku specyfikuje się przy pomocy…
Exception Handler

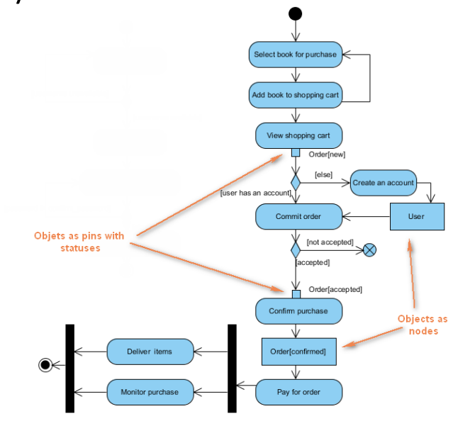
Diagram czynności przykład
ok

Diagram czynności przykład
ok

Diagram czynności przykład
ok

Diagram czynności przykład
ok

Co to za symbol?
Expansion region

Co robi ten symbol
Expansion region, reprezentuje obszar, w którym aktywności są wykonywane w specjalny sposób, np. w pętli

Rozbudowany diagram aktywności - logowanie się na pocztę email
ok

Co reprezentuje ten symbol?
przepływ sterowania wskutek wyjątku (Exception handler)

Co reprezentuje ten symbol?
Przepływ sterowania (Control Flow)

Co reprezentuje ten symbol?
Przepływ obiektów (object flow)

Co reprezentuje ten symbol?
Aktywność

Co reprezentuje ten symbol?
Dokument lub obiekt biznesowy, ważny z punktu widzenia systemu
Proces tworzenia diagramu aktywności
1.Analiza specyfikacji systemu
2.Aktorzy
3.Partycje
4.Obiekty
5.Aktywności
6.Warianty zakończenia diagramu
7.Węzły decyzyjne
8.Przepływy
Diagram aktywności służy do…
obrazowania wewnętrznych procesów projektowanego systemu
Na diagramie aktywności, procesy podzielone są na…
aktywności pomiędzy którymi następuje przepływ sterowania oraz obiektów