1/84
Looks like no tags are added yet.
Name | Mastery | Learn | Test | Matching | Spaced | Call with Kai |
|---|
No analytics yet
Send a link to your students to track their progress
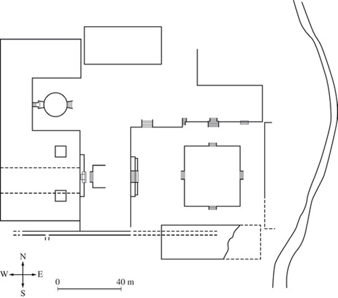
Chavin de Huantar
Title

Stone (architectural complex), granite (Lanzon and sculpture), hammered gold alloy (jewellery)
Material

900-200 B.C.E.
Date

Northern Highlands, Peru
Location

Chavin
Culture

City of Cusco (including Qorikancha, Walls at Saqsa Waman)
Title

1440 C.E.
Date

Central Highlands, Peru
Location

sandstone, originally veneered with sheets of gold, silver and emeralds
Material

Inka
Culture

Maize Cobs
Title

1,400-1,533 C.E.
Date

Cusco, Central Highlands, Peru (Qorikancha)
Location

Sheet metal/repousee, gold and silver
Material

Inka
Culture

City of Machu Picchu
Title

1,450-1,540 C.E.
Date

Central Highlands, Peru
Location

Granite (architectural complex)
Material

Inka
Culture

All-T'oqapu Tunic
Title

1,450-1,540 C.E.
Date

Peru (Inka Empire)
Location

Camelid fiber and cotton
Material

Inka
Culture

Yaxchilan, Lintel 24
Title

725 C.E.
Date

Chiapas, Mexico
Location

Limestone (Lintel and architectural complex)
Material

Maya
Culture

Templo Mayor (Main Temple)
Title

Tenochtitlan, Mexico City, Mexico
Location

1,375-1,520 C.E.
Date

Stone (temple)
Material

Mexica (Aztec)
Culture

Coyolxauhqui Stone
Title

1375-1520 CE
Date

Templo Mayor, Tenochtitlan, Mexico City, Mexico
Location

Volcanic stone
Material

Mexica (Aztec)
Culture

Calendar Stone
Title

1,502-1,520 C.E. (Reign of Motecuhzoma II)
Date

Templo Mayor, Tenochtitlan, Mexico City, Mexico
Location

Basalt
Material

Mexica (Aztec)
Culture

Olmec-style mask
Title

Templo Mayor, Tenochtitlan, Mexico City, Mexico
Location

1200-400 B.C.E.
Date

Jadeite
Material

Olmec
Culture

Ruler's feather headdress (probably of Motecuhzoma II)
Title

Mexico City, Mexico
Location

1428-1520 CE
Date

Quetzal and cotinga feathers, gold
Material

Mexica (Aztec)
Culture

Great Serpent Mound
Title

1,070 C.E.
Date

Adams County, southern Ohio
Location

Earthwork/effigy mound
Material

Mississippian (Eastern Highlands)
Culture

Bandolier bag
Title

1,850 C.E.
Date

Eastern Delaware
Location

Beadwork on leather
Material

Lenape (eastern Delaware)
Culture

Hide Painting of Sun Dance
Title

Wind River Reservation, Wyoming
Location

1,890-1,900 C.E.
Date

Painted elk hide, cotsiogo
Material

Eastern Shoshone
Culture

Mesa Verde Cliff Dwellings
Title

450-1,300 C.E.
Date

Montezuma County, Colorado
Location

Sandstone
Material

Anasazi
Culture

Black-on-black ceramic vessel
Title

mid 20th cent.
Date

San Ildefonso Pueblo, New Mexico
Location

Blackware ceramic, Maria Martinez and Julian Martinez
Material

Tewa Pueblo
Culture

Transformation Mask
Title

Late 19th century C.E.
Date

Northwest Coast of Canada
Location

Wood, paint, feathers, string
Material

Kwakwaka'wakw
Culture
