1/147
Looks like no tags are added yet.
Name | Mastery | Learn | Test | Matching | Spaced | Call with Kai |
|---|
No analytics yet
Send a link to your students to track their progress
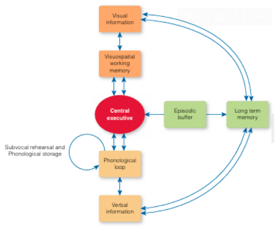
音韻迴路的兩個部分是什麼
音韻儲存(phonological store):保存資訊
發音複誦歷程(articulatory rehearsal process):防止資訊衰退
音韻迴路主要處理什麼資訊
支援語音理解、聲音複誦、拼讀新單字 or 困難單字、解決文字問題
視覺空間畫板負責什麼
「視覺快取(visual cache)」:儲存顏色與形狀等資訊
「內在書記(inner scribe)」,用於保存運動資訊並負責資訊的複誦。
情節緩衝器(episodic buffer)的功能是什麼
整合工作記憶與長期記憶
情節緩衝器(episodic buffer)容量約為多少
約4個chunk
視覺空間工作記憶主要涉及哪些腦區
前額葉皮質(prefrontal cortex)
後頂葉皮質(posterior parietal cortex)
背外側前額葉皮質(dorsolateral prefrontal cortex)
枕葉區域(occipital cortex)
音韻迴路(phonological loop)主要涉及哪個半球
左半球
顳葉(temporal lobe)
布洛卡區(Broca’s area)
序列回憶(serial recall)是什麼
按照清單中的順序回憶
自由回憶(free recall)是什麼
任何順序回憶清單中的項目
線索回憶(cued recall)是什麼
提供提示進行回憶稱為什麼
線索回憶又稱為什麼
配對聯想回憶(paired-associates recall)
逆行性失憶(retrograde amnesia)
失去過去記憶
順行性失憶(anterograde amnesia)是什麼
無法形成新記憶
處理層次模型(The Levels-of-Processing Model)由誰提出
Craik & Lockhart
處理層次模型(The Levels-of-Processing Model) 的核心概念是什麼
編碼越深記憶越好
處理層次模型(The Levels-of-Processing Model)最淺層處理是什麼
物理層次
最深層處理是什麼
語意層次(Semantic):單字的意義
Priming(促發效應)的定義是什麼
當一個刺激被引入或呈現時,會影響個體對下一個或後續刺激的反應。因此,在聽到「藍色」之後,「天空」的記憶更容易被喚起或「被促發」。
Priming(促發效應)的核心機制是什麼
「擴散活化(spreading activation)」
重複促發(Repetition Priming)是什麼
刺激詞與反應詞會反覆配對。因此,當刺激詞再次出現時,人們更可能以特定方式回應。
聯結促發(Associative Priming)是什麼
兩個常在一般情境中具有聯結的詞同時出現。當其中一個詞出現時,人們會更快地說出另一個相關詞。例如:麵包與奶油、床與枕頭、鎖與鑰匙。
概念促發(Conceptual Priming)是什麼
涉及兩個在概念上相關的詞。當一個刺激詞出現時,會引發一個在概念上相近的反應。例如:椅子—木頭—桌子—家具。
語意促發(Semantic Priming)是什麼
涉及兩個在邏輯或意義上相關的詞。例如:雲與天空。
知覺促發(Perceptual Priming)是什麼
涉及兩個在形式上相似的詞,例如押韻詞:ring 與 sing,或 house 與 mouse。
負向促發(Negative Priming)的成因是什麼
先前被忽略的刺激在大腦中受到抑制或被標記,導致之後需要處理該刺激時反應變慢
負向促發(Negative Priming)的例子是什麼
先前被忽略的刺激,在之後成為目標時,因為曾被抑制或標記,導致反應慢(你在找「手機」,刻意忽略桌上的「鑰匙」幾分鐘後開始找「鑰匙」→ 你反而會比較慢注意到它)
遮蔽促發(Masked Priming)是什麼
在________中,參與者會在極短時間內先看到一個「促發刺激(prime)」,接著才看到目標詞。例如,人們對「奶油(butter)」在看到「麵包(bread)」後的反應,比對「醫生(doctor)」更快。
反應促發(Response Priming)是什麼
促發刺激會在極短時間先看到「←」會讓你準備按左鍵,若下一個刺激是「→」,就會因為反應衝突而變慢。內預先啟動某個動作反應,進而影響對後續目標刺激的反應速度與正確性。
善意促發(Kindness Priming)是什麼
個體在經歷或接觸善意行為後,會更容易對正向刺激產生反應,並暫時降低對負向刺激的敏感度。
情感促發(Affective Priming)是什麼
前一個情緒會影響你對下一個刺激的評價
「情感促發(Affective Priming)」與「詞彙判斷任務」中最關鍵變項是什麼
情緒價向(valence):情緒的「正負性質」,也就是情緒是正向(愉快)還是負向(不愉快)。
工作記憶模型(working-memory model)的5 個要素
視覺空間草圖板(visuospatial sketchpad)
音韻迴路(phonological loop)
中央執行系統(central executive)
情節緩衝器(episodic buffer)
Verbal information
