1/33
Looks like no tags are added yet.
Name | Mastery | Learn | Test | Matching | Spaced | Call with Kai |
|---|
No analytics yet
Send a link to your students to track their progress
Describe the two major innovations that allowed seed plants to reproduce in the absence of water
Both seeds and pollen distinguish seed plants from seedless vascular plants. These innovative structures allowed seed plants to reduce or eliminate their dependence on water for gamete fertilization and development of the embryo, and to conquer dry land.
Explain when seed plants first appeared and when gymnosperms became the dominant plant group
The first reliable record of gymnosperms dates their appearance to the transition of Devonian to Carboniferous period, about 319 million years ago
However, by the early (Triassic, c. 240 MYA) and middle (Jurassic, c. 205 MYA) Mesozoic era, the landscape was dominated by the true gymnosperms.
Discuss the purpose of pollen grains and seeds
Pollen grains – Male gametophytes containing sperm (1n) and encased in a protective coat, and can travel very far
Seed offers the embryo protection, nourishment, and a mechanism to maintain dormancy for extended periods – could be tens of thousands of years
Describe the significance of angiosperms bearing both flowers and fruit
The two innovative structures of flowers and fruit represent an improved reproductive strategy that served to protect the embryo, while increasing genetic variability and range.
SEED PLANTS: introduction
The first plants to colonize land were most likely related to the ancestors of modern day mosses (bryophytes), then liverworts followed—and then primitive vascular plants (pterophytes)
Mosses (bryophytes) —> Liverworts —> Primitive vascular plants (pterophytes)
Gymnosperms and angiosperms DOES NOT require water for the process of fertilization
Dominant sporophyte generation
reduction in the size of the gametophyte from a conspicuous structure to a microscopic cluster of cells enclosed in the tissues of the sporophyte
Heterosporous- producing two types of spores: megaspores (female) and microspores (male).
Because gametophyte maturation depends on water and nutrient supply from the dominant sporophyte tissue, they are not free-living, as are the gametophytes of seedless vascular plants.
SEEDS AND POLLENS
Pregymnosperms (naked seeds)—> Earliest Seed plants —> Gymnosperms
Evolution of Gymnosperms
They produced their seeds along their branches in structures known as cupules (protects the ovule)
First gymnosperms – Devonian period
The Ginkgoales, a group of gymnosperms with only one surviving species—the Ginkgo biloba—were the first gymnosperms to appear during the early Permian. (ENVR went from wet to dry **where seed plants thrive)
Expansion seen in the Mesozoic era to supplanting ferns—> THEIR era of dominance
The Jurassic period was as much the age of the cycads (palm-tree-like gymnosperms) as the age of the dinosaurs.
While Angiosperms still dominate most biomes today, gymnosperms dominante ecosystems like taiga (boreal forests) and alpine forests at higher mountain elevations (Adapted well to cold and dry conditions
Earliest known gymnosperm
“seed fern” Elkinsia polymorpha

Seed fern leaf. This fossilized leaf is from Glossopteris, a seed fern that thrived duringthe Permian age (290–240 million years ago)
Seeds and Pollen as an evolutionary adaptation to dry land
In seed plants, female gametophyte consists a few cells - the egg and supportive cells including the endosperm producing cells for the support of the embryo
After fertilization, the diploid zygote produces an embryo that will grow into the sporophyte when the seed germinates
Storage tissues to sustain growth and protective coat give seed their superior evolutionary advantage
Several layers of hardened tissue prevents desiccation
Abscisic acid helps to maintain the state of dormacy
Dispersal through wind, floating, vectors – animals
Male gametophytes – pollen grains contain a few cells
Distributed by water, wind, animal pollinator
Protected from desiccation
After reaching the female gametophyte – it grows a tube to deliver a male nucleus to the egg cell
Sperms of all modern gymnosperms and angiosperms do not have flagella but the primitive ones might (Cycads, Ginkgo etc.)
Evolution of angiosperms, flowers and fruits as an evolutionary adaptation
Angiosperms (seeds in a vessel) produce flowers containing male and/or female reproductive structures
Appeared in the lower Cretaceous period
Probably NOT derived from gymnosperm ancestors; They are a sister clade (a species and it descendants) that developed in parallel with the gymnosperms)
Flowers and fruit represent an improved reproductive strategy that served to protect the embryo, while increasing genetic variability and range
No consensus on the origin of angiosperms (conflicting information of differing people)
Most primitive is the Amborella trichopoda
Modern angiosperms are classified as monocots and eudicots based on the structure of their leaves and embryos
Angiosperms produce their gametes in separate organs, which are usually housed in a flower
Mdiverse phylum on Earth after insects
Flowers have all shapes, colors, smell and arrangment
Most flowers have mutualistic pollinators (coevolution)
Honeybee and flower
Hummingbird and flower
Most primitive living angiosperm
Amborella trichopoda
Angiosperms and development of fruit
Following fertilization of the egg, the ovule grows into a seed
The surrounding tissues of the ovary thicken to form a FRUIT that will protect the seed
Not all fruits develop from the ovary. Some develop from tissues adjacent to the ovary (“false fruits" or pseudocarps,)
Fruits are varied – tomatoes, green peppers, corn, avocados etc
Fruits are agents of dispersal – wind, animals eat them
Cockleburs!!! Hook and spines (think of Velcro)
Enterprising Swiss hiker, George de Mestral
Inspired his invention of the loop and hook fastener he named Velcro

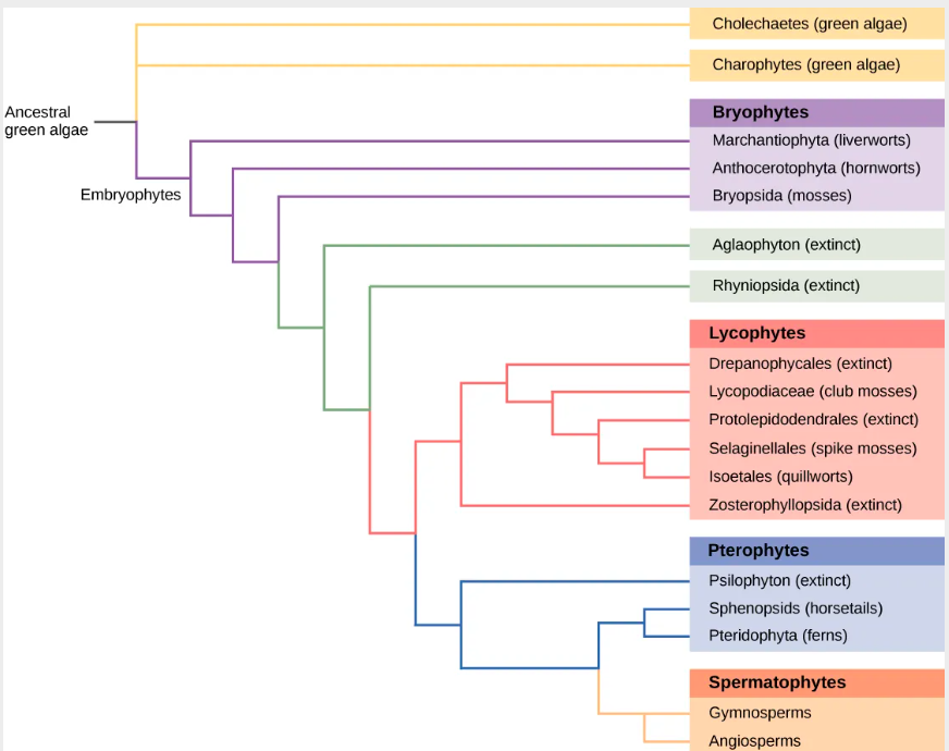
Plant phylogeny.This phylogenetic tree shows the evolutionary relationships of plants.
Discuss the type of seeds produced by gymnosperms, as well as other characteristics of gymnosperms
Characteristics of the gymnosperms include naked seeds
separate female and male gametophytes
pollen cones and ovulate cones
pollination by wind and insects
tracheids (which transport water and solutes in the vascular system)
Identify the geological era dominated by the gymnosperms and describe the conditions to which they were adapted
Gymnosperms were the dominant phylum in the Mesozoic era.
They are adapted to live where fresh water is scarce during part of the year, or in the nitrogen-poor soil of a bog. Therefore, they are still the prominent phylum in the coniferous biome or taiga, where the evergreen conifers have a selective advantage in cold and dry weather.
List the four groups of modern-day gymnosperms and provide examples of each
Conifers are the dominant phylum of gymnosperms, with the greatest variety of species
Cycads thrive in mild climates, and are often mistaken for palms because of the shape of their large, compound leaves.
The single surviving species of the ginkgophytes group is Ginkgo biloba
The phylogenetic position of the gnetophytes is not currently resolved.
Describe the life cycle of a typical gymnosperm
The sporophyte (2n) phase is the longest phase in the life of a gymnosperm. The gametophytes (1n)—produced by microspores and megaspores—are reduced in size. It may take more than a year between pollination and fertilization while the pollen tube grows towards the growing female gametophyte (1n), which develops from a single megaspore. The slow growth of the pollen tube allows the female gametophyte time to produce eggs (1n).
Conifer life cycle. This image shows the life cycle of a conifer. Pollen from male cones blows up into upper branches, where it fertilizes female cones. The megaspore shown in the image develops into the female gametophyte as the pollen tube slowly grows toward it, eventually fusing with the egg and delivering a male nucleus, which combines with the female nucleus of the mature egg.

At what stage does the diploid zygote form?
when the female cone begins to bud from the tree
at fertilization
when the seeds drop from the tree
when the pollen tube begins to grow
at fertilization

Gymnosperms
“Naked seeds”— diverse
Anthophyte hypothesis suggests they are the sister group of angiosperms, while the “netifer hypothesis” suggests monophyletic group
Separate female and male gametes, pollination is by wind (pollen cones (males) and ovulate cones (females))
Possession of tracheids for the transportation of water and solutes in the vascular system
Seeds not enclosed in an ovary but are partially sheltered by modified leaves known as sporophylls
Strobilus – a tight arrangement of sporophylls around a central stalk
Some seeds are surrounded by sporophyte tissues upon maturation – the layer of sporophyte tissue that surrounds the megasporangium and the embryo is called the integument
Dominant in the Mesozoic era, it survived without fresh water, nitrogen-poor soil
Prominent in the coniferous biome or taiga, conifers have a selective advantage in cold and dry weather
Alternation of generations with a dominant sporophyte
Heterosporous, male and female organs can form in cones or strobili
Male and female sporangia are produced either on the same plant (monoecious) or on separate plants (dioecious, “two homes” or unisexual)
Thrives well with scarcity of water, at least for some part of the year
Can do well with nitrogen poor soil
Life cycle of a conifer (cone-bearing) pine trees
Carry both male and female sporophylls on the same mature sporophyte (monoecious)
Heterosporous (male microspores and female megaspores). Different strobili (small male cones and larger female cones)
Male or Staminate cones – microsporocytes undergo meiosis to produce haploid microspores that give rise gametophytes or “pollen grains” by mitosis
During spring large amounts of pollens are released, some male gametophytes would land on female cones
Pollination is the initiation of a pollen tube growth
Pollen tube develops slowly and the generative cell in the pollen grain produces 2 haploid sperm or generative nuclei by mitosis
One of the haploid sperm nuclei will unite with haploid nucleus on an egg
Female or ovulate cones contain two ovules per scale with each ovule having a narrow passage that opens near the base of the sporophyll
The passage is known as the micropyle through which the pollen tube will later grow
One megaspore mother cell or megosporocyte undergoes meiosis in each ovule
Thereafter 3 of the 4 cells break down, leaving only one cell which will develop into a female multicellular gametophyte that encloses the archegonia (contains a single large egg)
One of the sperm nuclei from the pollen tube will enter the egg and fuse with the egg nucleus as the egg matures
Upon fertilization, the diploid egg gives rise to the embryo, which is enclosed in a seed coat of tissue from the parent plant
Several eggs may be formed and fertilized but usually we have only a single surviving embryo in each ovule
Fertilization and seed development may take up to 2 years in pine trees after pollination
The seed formed has 3 generations of tissues – the sporophyte tissue, the gametophyte tissue (providing nutrients) and the embryo
Diversity of Gymnosperms
Classified into 4 phyla: Coniferophyta, Cycadophyta, Ginkgophyta and Gnetophyta (more like the angiosperms due to advanced xylem tissue)
Secondary cambium – cells for vascularization and seed development pattern
Which phylum of gymnosperms is considered closest to angiosperms?
Gnetophyta
Conifers
Dominant gymnosperms with the greatest variety of species
Tall, scale-like or needle-like leaves
Reduced water evaporation from leaves (thin shape and thick cuticle)
Snow slides off easily from the needle-shaped leaves
Adaptation to cold and dry weather – high altitude and cold climates
Pines, spruces, firs, cedars, sequoias and yews
A few are deciduous and shed leaves in the fall (Bald cypress, dawn redwood etc.)
Good for paper pulp and timber
Contains tracheids and no vessel elements. Referred to as soft wood
Tracheids

Cycads
Thrives in mild climates, mistaken often as palms due to large compound leaves
Large cones/strobili
Easily pollinated by beetles rather than wind
Facing extinction and are protected
Often used as ornamental plants in gardens in the tropics and subtropics

Conifers. Conifers are the dominant form of vegetation in cold or arid environments and at high altitudes. Shown here are the (a) evergreen spruce Picea sp., (b) juniper Juniperus sp., (c) coastal redwood or sequoia Sequoia sempervirens, and (d) the tamarack Larix laricina. Notice the deciduous yellow leaves of the tamarack.

Cycad. This cycad, Encephalartos ferox, has large cones and broad, fern-like leaves.
Ginkophytes
Only one single surviving specie known as the Gingko biloba
Fan-shaped leaves, dichotomous venation pattern – turn yellow in autumn and fall from thetree
CULTIVATED traditionally by Chinese Buddhist monks in monasteries for generations
Very resistant to pollution and therefore planted in public places
Male and female organs are produced on separate plants
Gardeners prefer to plant male trees because the seeds from the female produce off-putting smell.

Ginkgo. This plate from the 1870 book Flora Japonica, Sectio Prima (Tafelband) depicts the leaves and fruit of Gingko biloba
Gnetophytes
Closest relatives to modern angiosperms which include the genera Ephedra, Gnetum and Welwitschia (3 living genera are quite dissimilar- may suggest that the group is not monophyletic)
Broad leaves
Ephedra is common in the dry areas of the west coast of the United States and Mexico
Gnetum species are found in some parts of Africa, South America and Southeast Asia and include trees, shrubs and vines
Welwitschia is common in the Namib desert, produces two leaves which grow throughout the life of the plant (some plants are up to 100 years old)
Ephedra’s small scale-like leaves are the source of the compound Ephedrine used as a potent decongestant in medicine
Possess vessel elements suggesting a close relationship to angiosperms