1/40
Looks like no tags are added yet.
Name | Mastery | Learn | Test | Matching | Spaced | Call with Kai |
|---|
No analytics yet
Send a link to your students to track their progress
eyewitness identification
1970’s research was mainly interested in recognition of unfamiliar faces due to several cases of misidentification
eyewitness misidentification contributes to an overwhelming majority of wrongful convictions that have been overturned by post-conviction DNA testing - 60% of their clients were wrongfully convicted based on eyewitness misidentification
when is face recognition used
passport control
ID for age verification
police monitoring crowds
airport face scans
video surveillance
car and mobile face recognition systems
prosopagnosia - bates and bennetts 2014
autistic spectrum disorder - stantic et al 2021
what did bahrick find - 1975
remember names and faces of school friends over long periods of time - hardly any forgetting over 35 years
what did bahrick find - 1984
teachers recognition of students taught 3-5 times for 10 weeks
recognition of recently taught - 69% dropped with intervening years
8 years later 26% of students recognised
recognising unfamiliar faces
recognition of faces seen once or twice not accurate
unfamiliar face recognition is influenced by viewpoint, expression and environmental context
what was the kemp et al study
supermarket cashiers challenged around 10% of people presenting a valid card and accepted 64% of the invalid cards if there was some similarity between the card presenter and the person pictured - 1997
what was the white et al study
passport officers in sydney accepted fraudulent photos 14% of the time - 2014
what is recognising familiar faces influenced by
changes in appearance
angle
lighting
age
hairstyle
what is recognising unfamiliar faces influenced by
viewpoint
expression
environmental context
what was the yin study
immediate testing - participants do well, 93% but if photo shown at test is a different angle or expression the recognition rates drop - 1969
what were the results of the study by young et al
person misidentified - 314
someone unfamiliar misidentified as someone familiar
person unrecognised - 114
someone familiar thought to be unfamiliar
person seemed familiar only - 223
recognise someone as familiar but no other info
difficulty retrieving full detail - 190
only some semantic info retrieved, not their name
decision problems - 35
think you recognise but decide it cant be them
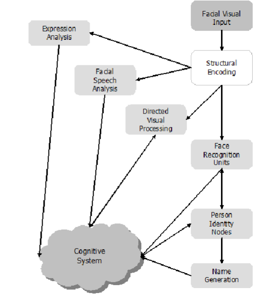
bruce and young model of face recognition - 1986

supporting for model of face recognition
sequential nature of recognition system supported
hay et al 1991
johnston and bruce 1990
refuting for model of face recognition
recognition of unfamiliar faces not well explained
people can match faces and their names without accessing any semantic information - e.g occupation
de haaan, young & newcombe 1991
valentines face space model 1991

what does valentines face space model suggest
explains why some faces are easier to recognise
distinctive faces more accurately and quickly recognised than faces seen as ‘typical’
representations of distinctive faces are stored in more sparse areas of face space where they are not confused with other faces
what are the factors affecting facial recognition (7)
facial motion
distinctiveness
race
age
retention interval
forensic factors
weapon focus effect
what is facial motion
movements of a face can facilitate more accurate and faster recognition - xiao et al 2014
what is the supplemental information hypothesis for facial motion
characteristic facial motions exhibited by a face are stored within the facial representation of that individual - O’toole, Roark, Abdi 2002
what is the representation enhancement hypothesis for facial motion
motion facilitates the perception of 3d structure of the face - O’toole, Roark, Abdi
negatives of facial motion
inconsistencies have been found using unfamiliar face stimuli - Lander & Bruce 2003, Pike et al 1997, Christie & Bruce 1998
what is said about distinctiveness of faces
faces rated as distinctive are recognised more accurately than faces rated as typical
Cohen & Carr 1975, Light, Kayra-stewart & Hollander 1979, Newell, Chiroro & Valentine 1999
what did butcher & lander find about distinctiveness 2017
found that the more distinctively a face moves the easier it is to recognise, and the more the face benefits from being seen moving
what is said about suspects and distinctiveness
suspects who stand out and are distinctive are prone to be selected
Wells, Rydell & Seelau 1993, Wixted & Mickes 2014
in the US, England and Wales, police replicate the distinctive feature across lineup members or conceal it
Police & Criminal Evidence Act 1984 Code D 2011, Technical working group for eyewitness evidence 1999
what is the other race effect
more accurate recognition of faces of the same race as the observer than faces of another race
who came up with the other race effect
Malpass & Kravitz 1969
model for race effect on facial recognition

what is said about children recognising faces
children have poorer recognition, smaller inversion effect, recognise typical and distinctive faces equally
Valentine, Lewis & Hills 2016
children can be as good as adults, but more easily disrupted by changes to testing parameters
Want, Pascalis, Coleman & Blades 2003
what is said about age affecting facial recognition
older adults have poorer face recognition
Searcy et al 2001
Evidence of an own-age bias in children and older adults
Anastasi & Rhodes 2005
Stimuli age - close to change performance when recognising the same person across a 10-30 year age gap
Sexton et al 2024
what is the retention interval
the amount of time (delay) between initially seeing the face and being to recognise or remember it
retention curve model Ebbinghaus 1885

positives of face retention interval for facial recognition
examined face recognition accuracy using retention intervals of 4 weeks or more
Courtois & Mueller 1981, Sauer et al 2010, Shepherd & Ellis 1973, Shepherd et al 1982, Yarmey 1979
A statistically reliable association between longer retention intervals and decreased face recognition memory has been found, during both face recognition memory tasks and eyewitness ID studies
meta-analysis by Deffenbacher et al 2008
what did Kramer 2021 find about retention intervals
the majority of forgetting took place within the first 24 hours, with no significant decrease after that timepoint
no delay, 6 hours, 12 hours, 1 day or 7 days
what did Sauer 2010 find about retention intervals
longer delays of several weeks also lead to greater overconfidence on lineups than immediate lineups
what are estimator variables for forensic factors
intrinsic to person and situation they were in
what are examples of estimator variables
age, race, intelligence, gender, personality, confidence, stress
illumination at the scene, presence of a weapon, exposure duration and delay
what are system variables for forensic factors
procedures used to obtain an accurate identification
often under control of legal system and could be altered
what are examples of system variables
prior exposure to mug shots
composition of line up
moving or static photographic line ups
number of fillers
what is said about the weapon focus effect
eyewitnesses observing a crime in which a perpetrator carries a weapon are less accurate in describing or identifying the suspect in a lineup
positives of weapon focus effect
42/63 experts said the effect is generally or very reliable
87% said its reliable enough to testify in court - Kassin et al 2001
negatives of weapon focus effect
many have found a WFE but not all
Cutler et al 1987, Hope & Wright 2007, Johnson & Scott 1976, Shaw & Skolnick 1999
meta-analysis found a WFE effect on perpetrator/target descriptions but not perpetrator identifications
Kocab et al 2016