1/22
Looks like no tags are added yet.
Name | Mastery | Learn | Test | Matching | Spaced | Call with Kai |
|---|
No analytics yet
Send a link to your students to track their progress
simple
only one hierarchical level of management beneath the owner

functional
people with similar occupations/specialties are put together

divisional
organized by product, customer, or geographic divisions

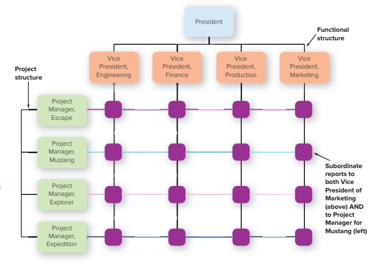
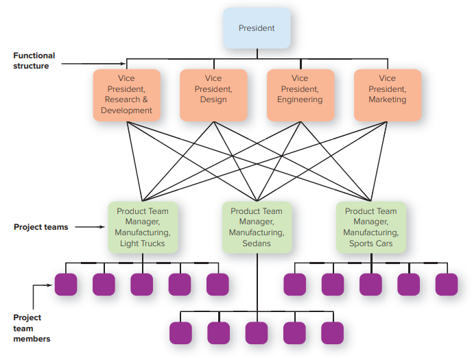
matrix
combines functional and divisional chains

horizontal
team-based: used to improve collaboration and work on shared tasks by breaking down internal boundaries

hollow/network
the organization has a central core of key functions and outsources other functions to vendors who can do them cheaper/faster

modular
oriented around outsourcing certain pieces of a product
virtual
employees are geographically spread apart but still work together
What is the point of the horizontal?
eliminating functional barriers to solve problems
Which are traditional designs?
Simple, functional, divisional, and matrix
Which designs open boundaries?
Hollow, modular, and virtual
symbols?
physical artifacts
stories?
lessons
heroes?
founders with outstanding qualities
rites and rituals?
activities and ceremonies
organizational socialization?
experiencing culture
observable artifacts?
physical manifestations of culture
espoused values
explicitly stated values in writing
basic assumptions
core values; how you experience culture
organizational culture
shared assumptions that affect how work gets done
organizational structure
who reports to whom and who does what
HR practices
how the organization manages talent
3 strands that support strategic implementation
culture, structure, and HR practices