1/55
Looks like no tags are added yet.
Name | Mastery | Learn | Test | Matching | Spaced | Call with Kai |
|---|
No study sessions yet.

verschillende geheugensystemen: casus H.M.
= Henry Molaison
leed aan ernstige epilepsie
experimentele operatie: deel van hersenen verwijderd
verwijderen van beide mediale temporale kwabben → incl. hippocampus
doel: aanvallen stoppen, MAAR: onverwachte gevolgen

casus H.M. → effecten van de operatie
geen vorming van nieuwe langetermijnherinneringen
werkgeheugen (kortetermijngeheugen) bleef intact → maar slechts 20-30 seconden
herinneringen van vóór operatie bleven behouden, maar recente gebeurtenissen niet meer herinneren
algemene intelligentie bleef onaangetast (IQ-score van 112)
nog steeds mogelijks om nieuwe motorische vaardigheden te leren (impliciet geheugen), maar kon zich daar niets van herinneren (expliciet geheugen)

H.M. → bijdrage aan de neurowetenschappen
belangrijke inzichten in lokalisatie van geheugenfuncties in hersenen
vaststellen van rol van hippocampus
cruciale rol bij classificeren van verschillende geheugensystemen
verschillende geheugensystemen: classificatie van menselijke geheugensystemen → lange termijngeheugen
impliciet geheugen → onbewust, automatisch
procedureel geheugen
priming
conditionering
habituatie
sensitisatie
expliciet geheugen → bewust
episodisch geheugen
semantische geheugen

expliciet geheugen: episodisch geheugen
herinnering van laatste verjaardagsfeestje, wie er was, cadeau, waar het was, hoe het feest verliep → EVENTS
expliciet geheugen: semantisch geheugen
betekenis van het woord ‘auto’, je gebruikt semantisch geheugen om dat begrip op te roepen → FACTS
impliciet geheugen: procedureel geheugen
motorische vaardigheden
weten hoe je moet fietsen, automatische handeling
impliciet geheugen: priming
eerder het woord ‘dokter’ gezien of gehoord → dan sneller in staat om gerelateerde woorden zoals ‘ziekenhuis’ of ‘stethoscoop’ te herkennen of aan te vullen, zonder bewust te zijn van de associatie
impliciet geheugen: conditionering
bv. experiment van Pavlov:
hond kwijlt bij horen van een bel, omdat bel herhaaldelijk was gekoppeld aan voedsel
→ kwijlen = impliciete reactie, zonder dat hond zich bewust is van leerproces
(deze methode in reclamewereld gebruikt)
impliciet geheugen: habituatie
persoon die in lawaaierige stad woont, merkt verkeerslawaai na verloop van tijd niet meer op, omdat hij eraan gewend raakt
impliciet geheugen: sensitisatie
na pijnlijke ervaring (bv. branden van hand op hete pan) → persoon kan gevoeliger worden voor warme oppervlakken & sneller reageren bij aanraken van iets warms
verschillende geheugensystemen: werkgeheugen
definitie:
houdt tijdelijk informatie vast & manipuleert deze voor taken zoals redeneren en leren
hoofdkenmerken:
beperkte capaciteit → 4-7 items tegelijk vasthouden
beperkte duur → tot 30 sec, tenzij het herhaald wordt
verschillende vormen:
fonologische lus (voor verbale informatie)
visuospatiële schetsblok (voor visuele informatie)
→ wordt gecoördineerd door ander systeem = centrale executieve systeem
digit span
→ om korte termijngeheugen/ werkgeheugen te testen in praktijk
meeste mensen kunnen tot 7 cijfers gaan

verschillende geheugensystemen: classificatie van geheugen → in 2 dimensies:
tijdsduur van opslag
aard van opgeslagen informatie
→ deze processen worden door verschillende delen van hersenen aangestuurd

verschillende geheugensystemen: stadia van geheugen
codering
consolidatie = opslaan/ bewaren
terughalen

6 belangrijkste cognitieve functies
geheugen
aandacht
ruimtelijk inzicht
taal
executieve functies
sociale cognitie
→ aangestuurd door associatiecortexen


6 belangrijkste cognitieve functies: testen in de praktijk
informatie vragen aan partner over cognitief functioneren
cognitieve en geheugentesten doen bij patiënt
MOCA → verschillende domeinen getest
evaluatie van het semantisch geheugen → test zie andere kant

cellulaire & moleculaire basis van leren: proefdieronderzoek van Eric Kandel
proefdieronderzoek op hippocampus van de muis
te complex → onderzoek naar makkelijkere dieren
→ onderzoek van geheugen van zeeslak
voordelen:
eenvoudig geheugensysteem
zenuwcellen vrij groot → makkelijk aan te prikken met elektrodes
onderzoek gebaseerd op reflex:
slak ademt via siphon, gaat dan door de kieuw
kieuw aanraken → slak trekt die in
vaststelling: schokje geven aan staart en dan kieuw aanraken → intrekking van kieuw houdt veel langer aan
meerdere schokjes geven → intrekking houdt veel langer stand, zelfs dagen
→ vorm van sensitisatie

cellulaire & moleculaire basis van leren: proefdieronderzoek van Eric Kandel → zenuwstelsel dat aan de basis ligt
in siphon:
gevoelsprikkels opgevangen door 24 gevoelszenuwen
doorgegeven aan 6 motorische zenuwen → sturen kieuwintrekking aan
prikkel van staart → via interneuronen doorgegeven aan sensorische neuronen
interneuronen gebruiken serotonine (5HT)

cellulaire & moleculaire basis van leren: korte-termijn sensitisatie (experiment van Kandel)
interneuronen: geven serotonine vrij
serotonine bindt op metabotrope receptoren
→ stimulatie van adenylyl cyclase → aanmaak van cAMP
→ fosforylatie van K-kanalen
→ langere depolarisatie
→ Ca-vrijstelling → vesikelfusie
→ glutamaat vrijstelling = belangrijke excitatoire neurotransmitter
=> functionele veranderingen

cellulaire & moleculaire basis van leren: lange-termijn sensitisatie (experiment van Kandel)
aanmaak van eiwitten & nieuwe synapsen
informatie gaat naar sensibele zenuwcel via MPAK
transcriptiefactoren worden geactiveerd/ geïnhibeerd → leidt tot mRNA transcriptie & aanmaak → eiwitsynthese → aanmaak van nieuwe synapsen
=> structurele veranderingen

cellulaire & moleculaire basis van leren: leren = synaptische plasticiteit
synaptische plasticiteit = verandering in synaptische sterkte

human hippocampal formation
hippocampale formatie = mediotemporale hersenkwab
hippocampus
gyrus dentatus (uitloper van hippocampus)
subiculum (voorloper van hippocampus)
stukje cortex ervoor: parahippocampale gyrus/ entorhinale cortex

cellulaire & moleculaire basis van leren: intrinsieke hippocampale circuit
informatie van andere delen van cortex: komen eerst toe in entorhinale cortex → dan 2 pathways in hippocampale formatie zelf:
perforerende pathway
directe pathway
→ informatie uiteindelijk in pyramidale cellen (CA1)
→ via CA1 info terug naar buiten, via entorhinale cortex of via andere weg: doorheen fornix naar corticale structuren

cellulaire & moleculaire basis van leren: excitatory postsynaptic potential (EPSP) slope (lange-termijn potentiatie)
= maat voor synaptische kracht (potentiatie)
→ hoe steiler de slope, hoe efficiënter presynaptisch signaal wordt vertaald naar postsynaptische respons
trains = korte reeksen hogefrequentiestimulatie (± 100 Hz) die LTP induceren
zorgt voor het beter vasthouden van andere signalen → synaptische kracht is versterkt
1 keer stimulatie → houdt enkele uren aan
langer stimulatie → veel langer aanhouden

verschillende soorten glutamaat receptoren
glutamaat = belangrijkste excitatoire transmitter van centraal zenuwstelsel
receptoren:
metabotrope receptoren:
G-proteïne gekoppeld
lange effecten
ionotrope receptoren:
openen van ionkanalen
snelle effecten
onderverdeling:
AMPA of kainate
binding van glutamaat opent Na/K-kanaal
NMDA
complexer: Mg blokkeert opening
naast Na & K ook Ca doorlaten
→ spelen ook rol in lange termijn potentiatie in hippocampus van mensen

cellulaire & moleculaire basis van leren: vroege & late LTP (lange-termijn potentiatie)
glutamaat vrijgegeven → bindt op:
NMDA-receptoren
pas als depolarisatie voldoende groot is zal Mg uit kern van NMDA gaan → dan pas open → Ca stroomt naar binnen → gaat enzymen activeren → versterking van signaaloverdracht
AMPA-receptoren
→ vroegtijdige/ functionele effecten
→ laattijdige/ structurele effecten

cellulaire & moleculaire basis van leren: mechanisme voor selectiviteit
→ heel veel collecties, maar enkel relevante synapsen moeten versterkt worden

cellulaire & moleculaire basis van leren: synaptic tagging in lange termijn habituatie → in de zeeslak
omvat activatie van 2 belangrijke componenten:
proteïne kinase A (PKA)
CPEB
= eiwit dat lokale eiwitsynthese reguleert om nieuwe synapsen te vormen & bestaande synapsen te versterken
→ synaptische tagging waarschijnlijk ook van belang voor vorming van late-LTP bij mensen

cellulaire & moleculaire basis van leren: LTP mechanisme & toeval(samenloop)detectie
→ andere manier om te zorgen dat verbindingen selectief gebeuren: via proces van associatie
signaal enkel versterkt worden dat relevant is
enkel zenuwcellen die ontvankelijk zijn kunnen versterkt worden (bv. Mg bij NMDA → enkel indien al voldoende depolarisatie)
activeren van stille synapsen
ontvankelijk worden van synaps door NMDA en AMPA-receptoren

SAMENVATTING: processen in hersenen die zorgen voor selectieve koppeling
voldoende sterk → meer prikkels tegelijkertijd
associatie & tagging

cellulaire & moleculaire basis van leren: lange termijn depressie (LTD)
tegenhanger van LTP
verzwakking van eerder versterkte synapsen
mechanisme
lage-frequentie stimulatie
activatie van fosfatasen → verwijdering AMPA-receptoren
verminderde synaptische transmissie

cellulaire & moleculaire basis van leren: ruimtelijke kaart van buitenwereld wordt gevormd in hippocampus & entorhinale cortex → PLAATSCELLEN
plaatscellen
= neuronen in CA1- & CA3-regio’s in hippocampus
vuren selectief wanneer dier of mens een specifieke locatie binnen zijn omgeving inneemt → zo wordt een interne ruimtelijke kaart gecreëerd voor nauwkeurige navigatie

cellulaire & moleculaire basis van leren: ruimtelijke kaart van buitenwereld wordt gevormd in hippocampus & entorhinale cortex → GRIDCELLEN
gridcellen
in mediale entorinale cortex
vuren in regelmatig, hexagonaal rasterpatroon & voorzien hersenen van een ruimtelijk meetsysteem
cellen helpen dieren/ mensen zichzelf te positioneren tov omgeving door hun positie aan te geven op meerdere regelmatig verdeelde locaties

cellulaire & moleculaire basis van leren: ruimtelijke kaart van buitenwereld wordt gevormd in hippocampus & entorhinale cortex → ANDERE CELLEN
naast gridcellen bevat entorinale cortex ook:
hoofdrichtingscellen
grenscellen
snelheidscellen
functies:
navigatie → doelgericht oriënteren in ruimte
geheugen → koppelen van plaatsen aan gebeurtenissen
→ systeem is allocentrisch:
geordend tov vaste punten in buitenwereld ipv geordend tov eigen lichaam (egocentrisch)
cellulaire & moleculaire basis van leren: experimenten die tonen dat er een ruimtelijk kaart is
via genetische manipulatie → NMDA in CA1 regio inactiveren
dan geen lange termijn potentiatie meer → dus plaats niet goed onthouden

cellulaire & moleculaire basis van leren: tijdcellen in de hippocampus
tijdcellen in CA1- & CA3-regio’s → vuren op specifiek momenten binnen interval
functies:
ordenen gebeurtenissen in sequenties
zouden tijd aan gebeurtenissen koppelen

cellulaire & moleculaire basis van leren: centraal executief netwerk
sterkere interactie tussen linker inferieure prefrontale cortex (centraal executief netwerk) & hippocampus bij encoderen → geeft betere kans op onthouden

cellulaire & moleculaire basis van leren: andere (subcorticale) modulatoire systemen bij geheugen
amygdala → hippocampus (glutamaat/ noradrenaline)
versterkt geheugenconsolidatie voor emotioneel beladen gebeurtenissen
locus coeruleus → hippocampus & PFC (noradrenaline)
verhoogt alertheid & versterkt encoderen van nieuwe informatie
ventral tegmental area (VTA) → hippocampus (dopamine)
faciliteert late-LTP & beloningsgerelateerd leren
nucleus basalis van Meynert → hippocampus & neocortex (acetylcholine)
bevordert aandacht & verlaagt drempel voor synaptische plasticiteit
cellulaire & moleculaire basis van leren: het engram
= fysieke representatie van geheugen
concept voor het eerst voorgesteld door Richard Semon in 1904
herinneringen: gecodeerd & opgeslagen via specifieke neurale circuits
engrammen → verspreid over verschillende hersengebieden
dezelfde circuits worden geactiveerd tijdens zowel geheugenvorming als herinnering

voorbeeld: engram voor specifieke herinnering is verspreid over meerdere hersengebieden
bij contextueel angstgeheugen (angst gekoppeld aan omgeving/ situatie):
hippocampus: tijd & ruimte, integreert tot context
amygdala: emotionele waarde
cortex: zintuiglijke informatie
→ engram kan in loop van tijd veranderen
cellulaire & moleculaire basis van leren: geheugenopvraging kan worden beschouwd als patroonherkenning


cellulaire & moleculaire basis van leren: van engrammen naar kennis
relatieve prikkelbaarheid:
neuronen die prikkelbaarder zijn dan buurcellen, worden eerder geïntegreerd in engram → creëert basis om nieuwe informatie te koppelen aan eerdere ervaringen
verhoogde prikkelbaarheid in engramcellen wordt enkele uren na ervaring gehandhaafd
ophalen van herinneringen activeert tijdelijk de engramcellen opnieuw
ophalen van herinnering opent reconsolidatie-window van enkele uren
hierin kunnen interventies van het geheugen wijzigen → kan daardoor bijgewerkt worden met nieuwe informatie

experiment met muizen: herinneringen zijn instabiel

cellulaire & moleculaire basis van leren: geheugenfunctie van slaap
slaap is (naast andere functies) essentieel voor geheugenvorming
slaap bevordert voornamelijk consolidatie van geheugen
in vergelijking met wakkere periode van gelijke lengte, verbetert een periode van slaap na leren de retentie van informatie
versterkt synaptische verbindingen
post-encoding reactivatie tijdens slaap → cruciaal voor bepaalde vormen van geheugenconsolidatie
gemoduleerd door neurotransmitters & hormonen:
acetylcholine, noradrenaline & cortisol
ziekte van Alzheimer: belangrijkste doodsoorzaak in België
→ dementie
totaal aantal personen met dementie:
50.000.000 wereldwijd
192.926 in België
1 op 5 Vlamingen krijgt in zijn leven dementie
2/3 van alle gevallen van dementie wordt veroorzaakt door ziekte van Alzheimer

ziekte van Alzheimer: kenmerkend
neerslag van 2 eiwitten
amyloid-beta eiwitten (extracellulair) → plaques
gefosforyleerde tau-eiwitten (intracellulair) → neurofibrillaire tangles

ziekte van Alzheimer: ziekteproces vs. symptomen
ziekteproces al lang bezig vooraleer symptomen duidelijk worden
= preclinische fase
proces 20-30 jaar bezig voor ontwikkeling van dementie

ziekte van Alzheimer: neurofibrillary tangles vs. senile plaques
amyloid plaques
vrij diffuus in de hersenen opstapelen
vrij vroeg in ziekteproces
niet per se gecorreleerd met ernst van symptomen
tau
sterke correlatie met neuronale schade & zowel ernst als aard van symptomen

ziekte van Alzheimer: Tau-pathologische classificatie
(bij amnestische AD)
braak stadium I-II:
neurofibrillaire tangles in transentorinale & entorinale cortex, soms met vroege betrokkenheid van subiculum en CA1
braak stadium III-IV:
progressie naar hippocampus & limbische structuren
braak stadium V-VI:
verspreiding naar associatieve neocortex

ziekte van Alzheimer: typische eerste klachten van ziekte van Alzheimer
episodische geheugenstoornissen
spatiale oriëntatieproblemen
→ bij diagnose: vaak al milde problemen in andere cognitieve domeinen zoals executieve functie stoornissen, woordvindingsstoornissen & visuospatiële problemen


ziekte van Alzheimer: evalueren van spatiale navigatie
vragen: ‘hoe ga je van de consultatieruimte terug naar de wachtruimte’ → meestal moeilijk voor patiënten met Alzheimer
via VR:
locaties van bepaalde voorwerpen in ruimte onthouden
dan movement condities → beroep doen op allocentrisch navigatiegeheugen

oorzaken van (focale) episodische geheugenstoornissen

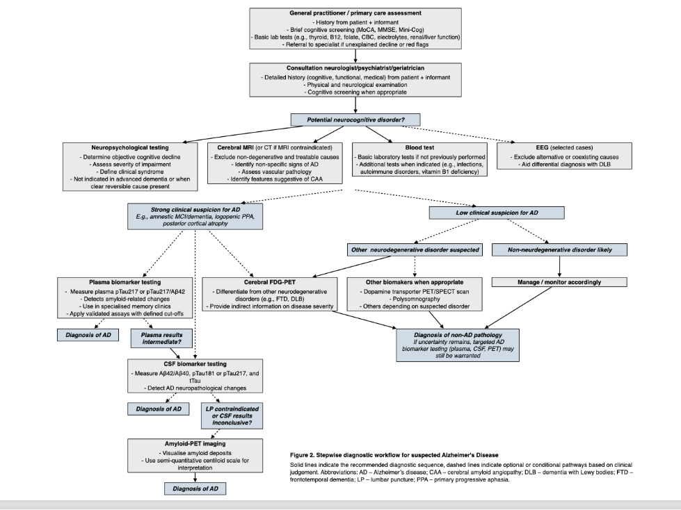
ziekte van Alzheimer: diagnose stellen
→ lang proces, niet eenvoudig!

ziekte van Alzheimer: huidige medicamenteuze behandelingen
acetylcholinesterase-remmers (Donepezil, Rivastigmine, Galantamine)
verhogen beschikbaarheid van acetylcholine
memantine
NMDA-receptoragonist die glutamaat-activiteit dempt
→ effect:
mild positief effect op cognitie, dagelijks functioneren & gedrag
beïnvloeden symptomen, niet onderliggende ziekteproces
ziekte van Alzheimer: zoeken naar medicijnen die inwerken op ziekteproces
→ bv. amyloïdverwijdering met anti-amyloid antilichamen
