1/103
Looks like no tags are added yet.
Name | Mastery | Learn | Test | Matching | Spaced | Call with Kai |
|---|
No analytics yet
Send a link to your students to track their progress
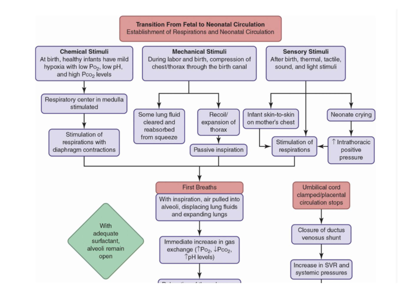
transition of respiratory system
establishment of resps is the first physiological change that must occur after birth
resps combined with cessation of blood flow thru the placenta (umbilical cord clamping), cause the fetus to transition to the neonatal circulatory pattern
transition to neonatal circulation

transition to neonatal circulation pt 2

circulatory system of neonate after birth
ductus benosus, which connects umbilical vein to inferior vena cava, diverts most of the blood away from the liver/ the DV closes w cessation of blood flow through the placenta and umbilical cord
formane ovale an opening btwn right atrium and left atrium, closes when left atrial pressure exceeds right atrial pressure as PVR decreases and SVR incr
ductus arteriosis which connects the pulmonary artery with aorta, normally closes within 15 hours in most term infants, and by 96 hrs in neraly all neonates. permenant closure occurs within 3 months
how are newborns different from adults when it comes to dealing with cold stress?
they dont shiver
primary heart production is in infants thru non-shivering thermogenesis (NST)
NST is the metabolism of brown adipose tissue (BAT) to produce heat

what is the thermoregulatory system
neonates responses to temperature changes during the first few weeks are often delayed and place the neonate at risk for hypothermia and cold stress
what is cold stress
describe excessive heat loss that results in the utilizatin of compensatory mechanisms to maintain the neonates body temperature
possible consequences of cold stress are
hypoglycemia
hypoxia
metabolic acidosis
decreased surfactant production
respiratory distress
incr. bilirubin and jaundice
poor feeding and weight loss
apnea
neonatal death
loss of body heat from evaporation, conduction, convection, or radiation: evaporation
loss of heat that occurs when moisture on the neonates skin is converted to vapors, such as during bathing or directly after birth
loss of body heat from evaporation, conduction, convection, or radiation: conduction
transfer of heat to cooler surface by direct skin contact, such as cold hands of caregivers or cold equipment
loss of body heat from evaporation, conduction, convection, or radiation: convection
loss of heat from the neonates warm body surface to cooler air currents, such as air conditioners or oxygen masks
loss of body heat from evaporation, conduction, convection, or radiation: radiation
transfer of heat from neonate to cooler objects that are not in direct contact with neonate, such as cold walls of the isolette or cold equipment near the neonate
what is the neonatal assessment consist of
apgar
vitals
general survey
head to toe
also
physical assessment
gest. age assessment
pain assessment
when is a complete head to toe done on a baby
within 2 hours of birth
what is a general survey
completed before physical assessment
observe respiratory pattern, auscultate lung and heart sounds
assess the skin for color, signs of hypoxia (central cyanosis), and birth trauma
observe the level of alertness and activity
assess muscle tone and posture
technique and assessment of posture
unwrap the newborn and observe posture when the neonate is quiet
expected findings for term neonate of posture
extremities are flexed with symmetrical movements
hands are clenched
deviations from normal posture
limp or floppy
birth injuries
head circumference technique and assessment
measure by placing tape around head just above the ears and eyebrows
expected findingss for term neonate of head circumeference
32-36 cm
deviations from normal head circumference
microcephaly: head circumference is below the 10-=th percentile
macrocephaly: jead circumference is >90th percentile. this can be related to hydrocephalus
chest circumference technique and assessment
measure by placing tape around the chest over the nipple line
expected findings for term neonate for chest circumference
2-3 cm less than head circumference
length technique and assessment
measure length of body by securing tape on a flat surface. place top of neonate head at the top of tape
expected findigs for neonate length
46-52 cm
deviations from normal length
molding may interfere with accurate measurement
weight technique and assessment
zero scale, place naked neonate on scale, record weight
expected weight findings
2,500 - 4100 (5.5 to 9.0 lbs)
weight loss of 5% - 10 % of birth weight during first week is normal
deviations from normal weight
>90th% likely mother was diabetic
<10% may be d/t prematurity, IUGR
>7% weight loss, assess feeding
temperature neonate assessment
usually via axillary
expected temparature
97.7F-99
deviation temperature
hypothermia or hyperthermia is related to infection, environmental extremes, or neurological disorders
neonatal respirations
assess respiratory rate by auscultating and observing rise and fall of chest and abdomen
expected respirations for neonate
30-60 breaths per minute
unlabored
irregular with pauses up to 15 seconds (periodic breathing), with no color change - normal
deviations of respirations for neonates
tachypnea
periods of apnea >20 secs, esp with color change
observe infant color
pallor may indicate infant hypoxia
obtain hemoglobin/hematocrit or a CBC
pulse for neonate
assess apical pulse by auscultating for 1 full minute
expected pulse for neonate
110-160 bpm
rate may incr. with crying and decr. with sleeping
deviation of pulse
tachycardia >160
bradycardia <100
expected integumentary
milia, lanugo, peeling/cracking >40 wks GA
slate gray patch (previously mongolian spot)
strawbery hemangioma - raised red lesions
erythema toxicum - newborn rash
cafe-au-lait: permanent, light brown areas that occur anywhere, usually harmless
6 or more spots OR spots larger than 0.5 cm are associated with neurofibromatosis (genetic neural tissue condition)
vernix caseosa

milia

lanugo

erythema toxicum

slate gray patch

strawberry hemangioma

cafe au lait

deviations from integumentary
central cyanosis - after first 10 mins of life is caused by reduced oxygen saturation and hypoxia
circumoral syanosis with pink mucous membranes may be benign
jaundice, pallor, greenish or yellowish vernix from meconium
marks from delivery
forceps or vacuum marks
circumoral cyanosis

jaundice

meconium stained vernix

expected head assessments
fontanels are open, soft, intact, and slightly depressed, they muay bulge with cryig
anterior fontanel is a diamond shaped, aprox. 2.5-4cm (closes by 18 months of age)
posterior fontanel is a triangle shape that is aprox. 0.5-1cm (closes btwn 2 and 4 months)
deviations of head assessment
fontanels that are firm and bulging and not related to crying are a possible indication of incr. intracranial pressure
depressed fontanels are a possible indication of dehydration
bruising and laceration are observed at the site of the fetal scalp electrode or vacuum extractor
presence of caput succedaneum or cephalohematoma is observed
caput succedaneum

cephalohematoma

forceps or vacuum marks

eyes assessment
assess for blink reflex, red light reflex, and pupil reaction to light
expected eyes assessment
eyes are equal and symmetrical in size and pacement
neonate is able to follow objects within 12 inches of the visual field
subconjuncitval hemorrhage may be present due to pressure during labor and birth
deviations of eye assessment
absent red light reflex indicattes cataracts
unequal pupil reactions indicate neurological trauma
examined for abnormalities and signs of inflammation
conjuncitivitis may result from infection or a chem reaction to meds
maternal honorrhea can cause ifnec of the infant during birth resulting in opthalmia neonatorum which can lead to blidnness
prophylactic erythromycin antibioti cplaced in newborns eyes
expected findings of ears
top of pinna is aligned with external canthys of ears
pinna si without deformities, well formed and flexible
neonates reposnds to noises with positive startle signs
deviations for ears
low set ears are a/w with down syndrome
absent startle reflex is associated with possible hearing loss
skin tags, dimpling, or other lesions may be associated with kidney or other abnormalities
mouth assessment
inspect the lips, gums, tongue, palate, and mucous membranes
open the mouth by placing gentle pressure on the lower lip
test for rooting, sucking, swallowing, and gag reflex
mouth expected findings
lips, gums, tonhue, palate, and mucous membranes are pink, moist, and intact
reflexes are position
deviated findings of mouth
cyanosis
cleft lip or palate
natal teeth
thin philthrum may be indicative of fetal alcohol syndrome
cleft lip or palate

natal teeth

epsteins pearls

chest and lungs assessment
inspect shape, symmetry, and chest excursion
inspect the breast for size and drainage
auscultate breath sounds
expected chest and lungs
barrel shapes, symmetrical
breast engorgment
clear, milky fluid discharge from nipples
clear lung sounds
breast engorgement

supernumerary
note placement of nipples and look for extra nipples which may appear on chest or in the axilla

deviations of chest and lungs
pectus excavatum (funnel chest) is a congenital abnormality
chest retractions are a sign of resp. distress
persistent crackles, wheezes, stridor, grunting, paradoxical breathing, decr. breath sounds, or prolonged periods of apnea (>15-20 secs) are signs of respiratory distress
abdomen assessment
inspect size and shape of the abdomen
palpate the abdomen, assessing for tone, hernias, and diastasis recti
auscultate for bowel sounds
inspect the umbilical cord and surroundig skin
abdomen expected findings
soft round
cord is opaque or whitish blue with 2 arteries and one vein, and covered with Wharton’s jelly
skin around umbilical cord should be assessed for infection and have no redness, swelling, drainage, or foul smell
expected umbilical cord
AVA
deviation of umbilical cord
yellow brown or green tinge may indicate meconium stain, redness around the umbilical cord may inficate an infection called OMPHALITIS
omphalitis of newborn

abdomen deviated findings
assymetrical abdomen indicated a possible abd. mass
hernias or diastasis recti are more common in black neonates and usuallyr esolve on their own within the first year
one umbilical arter and bein is associated with heart or kidney malformation