1/15
Looks like no tags are added yet.
Name | Mastery | Learn | Test | Matching | Spaced |
|---|
No study sessions yet.
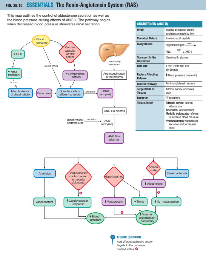
Wat is het RAAS-systeem?
Het Renine–Angiotensine–Aldosteron-Systeem (RAAS) is een hormonaal regelsysteem dat de bloeddruk, bloedvolume, natrium- en waterbalans en het extracellulaire volume reguleert.
Het systeem werkt via een cascade van hormonale signalen tussen nier, lever, longen, bijnier, en hersenen.

Wanneer wordt het RAAS geactiveerd?
Lage bloeddruk door baroreceptoren in aorta boog en halsslagader
Laag bloedvolume → minder rek afferente vaten nier
Sympathisch ZS via B1-adrenerge receptoren op juxtaglomerulaire cellen in nier
Lage NaCl concentratie in distale tubulus, macula densa detecteert dit
Wat gebeurt er bij activatie van het RAAS?
Lage bloeddruk → granulaire cellen in de nier scheiden renine af.
Ook gestimuleerd door sympathische activatie en signalen van de macula densa.
Renine zet angiotensinogeen → angiotensine I.
ACE zet angiotensine I → angiotensine II (ANG II).
Angiotensine II effecten:
Stimuleert aldosteron → Na⁺-retentie → water volgt via ADH → ↑ bloedvolume.
Stimuleert ADH → waterretentie.
Vasoconstrictie → verhoogt bloeddruk.
Stimuleert dorst → meer drinken → ↑ bloedvolume.
Verhoogt Na⁺-reabsorptie in proximale tubulus → water volgt.

Hoe beïnvloedt aldosteron de natrium- en kaliumbalans?
Productieplaats: bijniercortex (zona glomerulosa).
Doelwit: principale cellen in de distale tubulus en corticale verzamelbuis.
Werking:
Aldosteron diffundeert de cel in → bindt aan mineralocorticoïdreceptor (MR).
Het complex activeert genexpressie → meer Na⁺-kanalen (ENaC) en K⁺-kanalen (ROMK).
Meer Na⁺/K⁺-pompen aan de basolaterale zijde →
Na⁺ wordt gereabsorbeerd,
K⁺ wordt uitgescheiden.
Gevolg:
↑ Na⁺-retentie → ↑ waterretentie → ↑ bloedvolume → ↑ bloeddruk
↑ K⁺-excretie → voorkomt hyperkaliëmie

Wat is de rol van ADH in dit systeem?
ADH (antidiuretisch hormoon / vasopressine) wordt geproduceerd in de hypothalamus en afgegeven door de neurohypofyse.
Stimulus: Angiotensine II, lage bloeddruk of hoge osmolaliteit.
Doelwit: Verzamelbuis in de nier.
Werking:
Bindt aan V2-receptoren → activeert aquaporine-2-kanalen → meer waterreabsorptie.
Hierdoor stijgt het bloedvolume en daalt de plasmosmolaliteit.
Secundair effect: lichte vasoconstrictie via V1-receptoren.

Hoe werkt aldosteron op een principal cel?

Hoe beïnvloedt RAAS de bloeddruk?
RAAS verhoogt de bloeddruk via drie hoofdmechanismen:
Vasoconstrictie door angiotensine II → directe verhoging van perifere weerstand.
Na⁺- en waterretentie door aldosteron → verhoging van bloedvolume.
Waterretentie door ADH → nog meer volumetoename.
Welke organen worden beïnvloed door RAAS?
Orgaan | Effect van RAAS |
|---|---|
Nier | Na⁺- en waterretentie, K⁺-excretie, GFR-behoud, vasoconstrictie efferente arteriolen, aldosteronafgifte |
Bijnier | Afgifte van aldosteron → Na+ reabsorptie distale tubuli, waterretentie, K+ excretie → verhoogd bloedvolume → hogere bloeddruk |
Bloedvaten | Vasoconstrictie via AT1 receptoren (hogere weerstand), omzetting angiotensine 1 → 2 door ACE |
Hart | Meer preload/afterload, bij chronische activatie → hypertrofie/fibrose. Verhoging bloeddruk |
Hersenen | Dorst → meer drinken → ↑ bloedvolume, ADH-afgifte → ↑ waterreabsorptie, sympathische stimulatie → verhoogde hartslag, contractiekracht en vasoconstrictie |
Lever | Produceert angiotensinogeen, start RAAS |
Longen | Bevatten ACE in longcapillairen, belangrijk voor Ang II-vorming |
Wat is ACE?
Angiotensine Converting Enzyme
In longen aanwezig in capillair endotheel.
Zorgt voor omzetting van angiotensine I → angiotensine II.
Verhoogt bloeddruk via RAAS-activatie.
Wat is de AT1 en AT2-receptor?
AT1-receptor
Belangrijkste receptor voor de bloeddruk verhogende effecten.
Geeft vasoconstrictie, stimuleert aldosteron, en kan hart- en vaatremodellering veroorzaken.
AT2-receptor
Meestal tegengesteld effect: vasodilatatie en anti-remodellering.
Wat heeft ACE met de longen te maken?
De longen zijn rijk aan ACE in het endotheel van de longcapillairen.
🔹 Rol
Bloed dat door de longen stroomt, wordt “gefilterd” langs ACE → omzetting Ang I → Ang II.
Hierdoor spelen longen een centrale rol in bloeddrukregulatie.
🔹 Bij longschade
Minder functioneel endotheel → minder ACE → verminderde omzetting → verstoring bloeddrukregulatie.
Komt voor bij ernstige longziekten zoals ARDS of COVID-19.
Hoe verhoudt ACE2 zich tot COVID-19?
COVID-19: SARS-CoV-2 virus gebruikt ACE2 als toegangspoort tot de cel.
Hierdoor neemt ACE2-activiteit in longen af → minder omzetting van angiotensine II → meer vaatvernauwing, ontsteking en longschade.
Dit verklaart deels de ernstige longschade en vaatproblemen bij COVID-19.
Wat zijn bètablokkers en welke effecten hebben de verschillende bètablokkers?
Bètablokkers blokkeren β-adrenerge receptoren van het sympathisch zenuwstelsel.
Selectieve β₁-blokkers (werken vooral op het hart) → bv. metoprolol, bisoprolol.
Niet-selectieve β-blokkers (werken op hart én longen) → bv. propranolol.
Het sympathisch zenuwstelsel verhoogt hartslag, contractiekracht en bloeddruk. Bètablokkers remmen dat:
Hart (β₁-receptoren)
Verlagen hartfrequentie (negatief chronotroop effect).
Verlagen contractiekracht (negatief inotroop effect).
Gevolg: lager hartminuutvolume → bloeddruk daalt.
Lagere afterload
2. Nieren (β₁-receptoren in juxtaglomerulaire cellen)
Minder renine-afgifte → RAAS-systeem wordt geremd.
Gevolg: minder ANG II en aldosteron → minder vasoconstrictie en minder Na⁺/waterretentie → bloeddruk daalt.
Bloedvaten/longen (β₂-receptoren)
Bij niet-selectieve bètablokkers → blokkade van β₂ kan leiden tot bronchoconstrictie (belangrijk bij astma/COPD).
Sommige β₂-effecten op vaten spelen ook mee, maar dit is secundair.
Wat is het effect van bètablokkers op het RAAS-systeem?
In juxtaglomerulaire cellen (nieren) zitten β₁-receptoren.
Stimulatie → renine-afgifte ↑ → RAAS activatie.
Blokkade (met bètablokkers) → minder renine → minder Ang II & aldosteron → bloeddruk daalt
Type | Werking |
|---|---|
β₁-selectief (cardioselectief) | Op hart en nieren → ↓ hartfrequentie, ↓ contractiliteit, ↓ renineafgifte |
Niet-selectief (β₁ + β₂) | Ook op bronchiën → kan bronchoconstrictie veroorzaken (oppassen bij astma/COPD) |
Wat doet ADH/vasopressine?
ADH is een waterbesparend hormoon dat bloedvolume en bloeddruk verhoogt.
Productie & afgifte:
Gemaakt in: Hypothalamus (nucleus supraopticus & paraventricularis)
Vrijgegeven door: Neurohypofyse
Stimuli: ↑ plasma-osmolaliteit, ↓ bloedvolume of bloeddruk, stress/pijn
Plaats van werking:
Verzamelbuis van de nier (principal cells)
Bindt aan V₂-receptoren, activeert cAMP → PKA → AQP2-kanalen naar apicaal membraan
Water stroomt uit urine terug naar bloed
Resultaat: urine geconcentreerd, bloedvolume ↑, bloeddruk ↑
Secundair effect:
Bij hoge ADH-concentraties: bindt aan V₁-receptoren → vasoconstrictie → extra bloeddrukstijging
Wat is het verschil tussen diuretica en antidiuretica?
Type | Effect op urine | Effect op bloedvolume & bloeddruk |
|---|---|---|
ADH / antidiuretica | ↓ urine (waterretentie) | ↑ bloedvolume → ↑ bloeddruk |
Diuretica | ↑ urine (meer water + Na⁺) | ↓ bloedvolume → ↓ bloeddruk |
Voorbeelden diuretica:
Thiazide: distale tubulus, mild effect
Lisdiuretica (furosemide): Lis van Henle, sterk effect
Kaliumsparend: verzamelbuis, voorkomt K⁺-verlies
Osmotisch (mannitol): proximale tubulus/lis, tijdelijk sterk effect
Samenspel met bloeddruk
Sympathisch systeem → β₁ → hart & renine ↑ → RAAS ↑ → bloeddruk ↑
Bètablokkers → β₁ blokkade → hartoutput ↓, RAAS ↓ → bloeddruk ↓
ADH → waterretentie ↑ → bloedvolume ↑ → bloeddruk ↑
Diuretica → water + zoutverlies ↑ → bloedvolume ↓ → bloeddruk ↓