Bio 124 Chapter 1

0.0(0)
studied byStudied by 0 people
0.0(0)
full-widthCall with Kai
GameKnowt Play
New
learnLearn
examPractice Test
spaced repetitionSpaced Repetition
heart puzzleMatch
flashcardsFlashcards
Card Sorting

1/89

flashcard set

Earn XP

Description and Tags

From the actual online textbook, need to add anatomy of viruses and bacteria

Study Analytics
Name
Mastery
Learn
Test
Matching
Spaced

No study sessions yet.

90 Terms

1
New cards

Scientists believe that the first forms of life on Earth were _____

microorganisms that existed for billions of years in the ocean before plants and animals appeared

2
New cards

What is biology?

the study of living organisms and their interactions with one another and their environments, so far life is restricted to Earth

3
New cards

Escherichia coli (E. coli) bacteria is/does what?

normal residents of our digestive tracts that aid in absorbing vitamin K and other nutrients, virulent strains are sometimes responsible for disease outbreaks

4
New cards

Hypothesis:

a suggested explanation for an event, which one can test

5
New cards

The diversity of scientific fields includes ________

astronomy, biology, computer science, geology, logic, physics, chemistry, mathematics, and many other fields

6
New cards

Science can be defined as ________

knowledge that covers general truths or the operation of general laws, especially when acquired and tested by the scientific method

7
New cards

The scientific method is a method of ______

research with defined steps that include experiments and careful observation

8
New cards

Cyanobacteria:

blue-green algae, some of Earth’s oldest life forms

9
New cards

What are stromatolites?

ancient structures formed by the layering of cyanobacteria in shallow waters

10
New cards

Who was Sir Francis Bacon?

the first to define the scientific method, 1561-1626

11
New cards

How are science and biology restricted?

natural explanations

12
New cards

Inductive reasoning:

a form of logical thinking that uses related observations/evidence to arrive at a general conclusion

13
New cards

Deductive reasoning:

a form of logical thinking that uses a general principle or law to forecast specific results

14
New cards

Example of inductive reasoning:

members of a species are not all the same, individuals compete for resources, species are generally adapted to their environment

15
New cards

Example of deductive reasoning:

individuals more adapted to their environment are more likely to survive and pass on their traits to the next generation

16
New cards

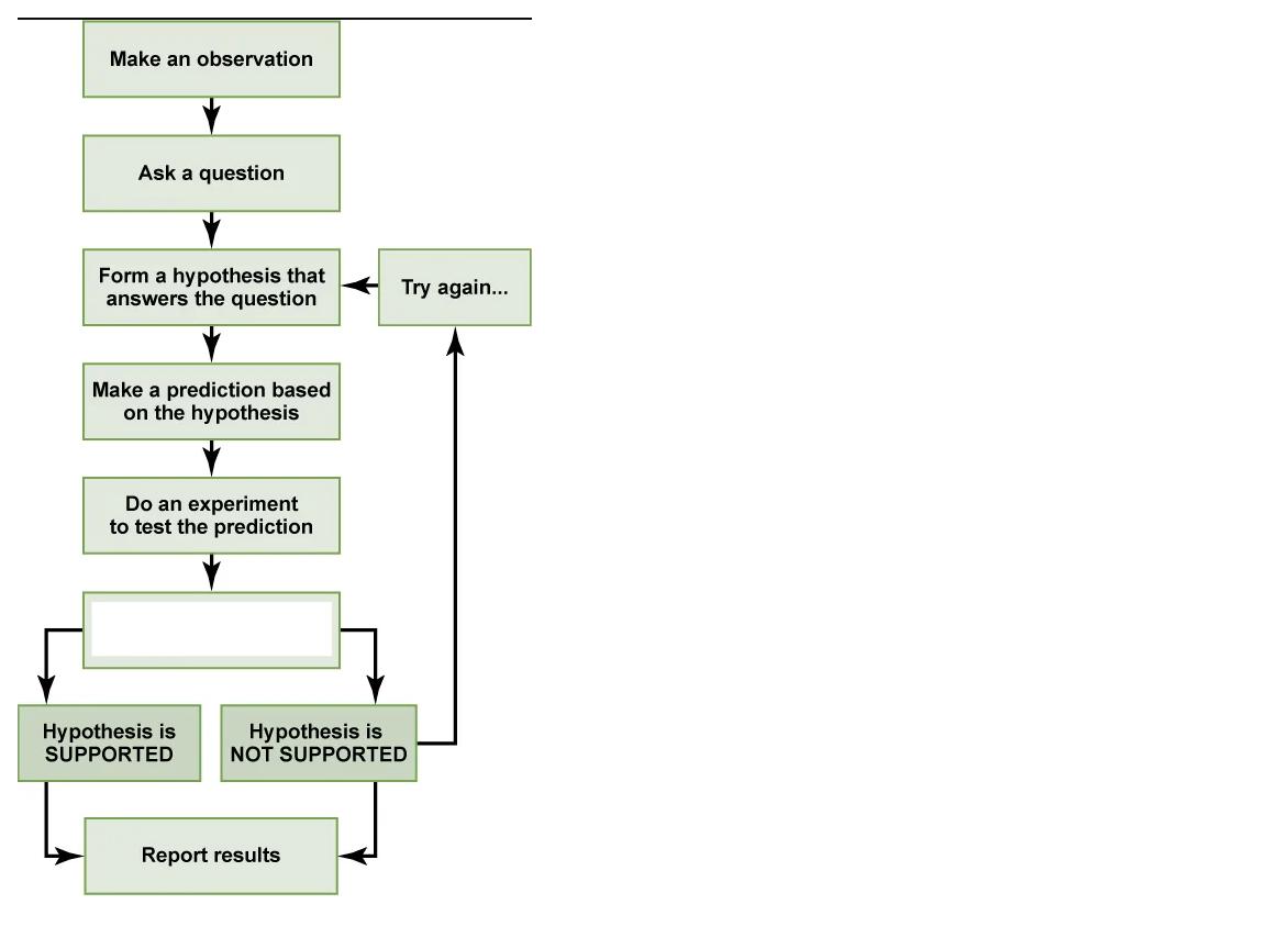
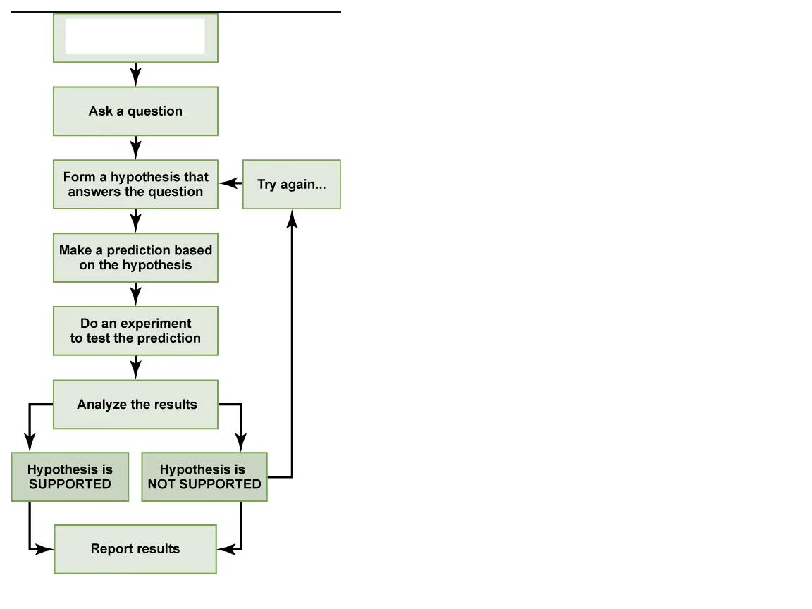
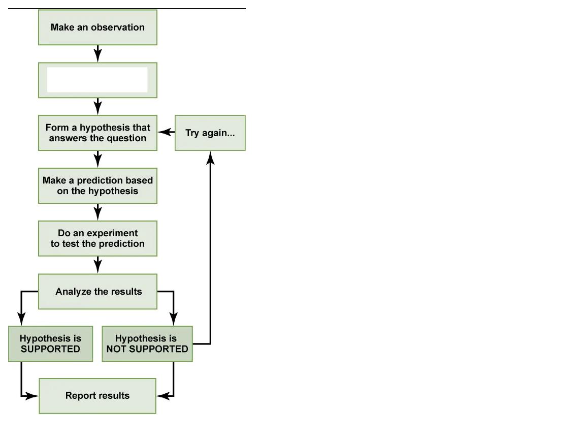
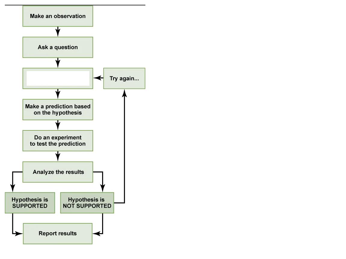
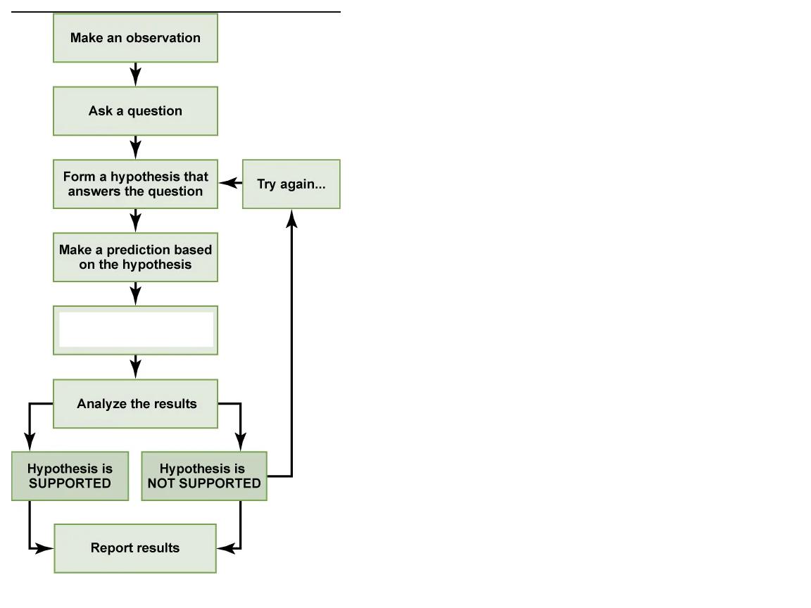
The scientific method:

consists of a series of well-defined steps, if a hypothesis is not supported by experimental data, a new hypothesis can be proposed

17
New cards
<p>What step is this in the scientific method?</p>

What step is this in the scientific method?

make an observation

18
New cards
<p>What step is this in the scientific method?</p>

What step is this in the scientific method?

ask a question

19
New cards
<p>What step is this in the scientific method?</p>

What step is this in the scientific method?

form a hypothesis that answers the question

20
New cards
<p>What step is this in the scientific method?</p>

What step is this in the scientific method?

make a prediction based on the hypothesis

21
New cards
<p>What step is this in the scientific method?</p>

What step is this in the scientific method?

do an experiment to test the prediction

22
New cards
<p>What step is this in the scientific method?</p>

What step is this in the scientific method?

analyze the results

23
New cards

Basic/pure science:

seeks to expand knowledge regardless of the short-term application of that knowledge

24
New cards

Applied science:

aims to use science to solve immediate problems, problems as defined by the researcher

25
New cards

Scientific progress is typically made through _____

the publication of peer-reviewed literature

26
New cards

Peer review involves _______

a blind process whereby scientists submit the details of their experiments, results and interpretations, and reviewers determine the veracity and merit of that work for publication

27
New cards

Properties of life include ____

order, sensitivity or response to stimuli, reproduction, growth and development, regulation, homeostasis, and energy processing

28
New cards

Example of order:

a toad represents highly organized structure consisting of cells, tissues, organs, and organ systems

29
New cards

Example of response to stimuli:

the leaves of this sensitive plant, mimosa pudica, will instantly droop and fold when touched, after a few minutes, the plant returns to normal

30
New cards

All molecules are composed _____

of atoms including DNA

31
New cards

Example of reproduction:

single-celled organisms reproduce by first duplicating their DNA, and then dividing it equally as the cell prepares to divide to form two new cells

32
New cards

Example of adaption:

heat-resistant archaea that live in boiling hot springs to the tongue length of a nectar-feeding moth that matches the size of the flower from which it feeds

33
New cards

Homeostasis:

the relatively stable internal environment required to maintain life

34
New cards

Example of homeostasis:

polar bears living in ice-covered regions maintain their body temperature by generating heat and reducing heat loss through thick fur and a dense layer of fat under their skin

35
New cards

Example of energy processing:

the californian condor uses chemical energy derived from food to power flight

36
New cards

Levels of structural organization of the human body is ____

discussed in terms of six distinct levels of increasing complexity, from the smallest chemical building blocks to a unique human organism

37
New cards

Levels of organization:

atoms, molecules macromolecules, organelles, cells, tissues, organs and organ systems, organisms, populations, and communities, ecosystems and biosphere

38
New cards

Biological levels of organization:

organelles, cells, tissues, organs and organ systems, organisms, populations, and communities, ecosystems, the biosphere

39
New cards

Prokaryotes:

single-celled organisms lacking intracellular organelles, lacks organelles and does not have nuclei surrounded by a nuclear membrane

40
New cards

Bacteria and Archaea are ______

prokaryotes

41
New cards

What are the domains of life?

bacteria, archaea, eukarya

42
New cards

What domains are humans in?

eukarya

43
New cards

Bacteriology:

the study of bacteria

44
New cards

Bacteria is ____

prokaryotic

45
New cards

Bacteria have ____

all the characteristics of living things, the greatest percentage of the biomass on Earth

46
New cards

Cell:

smallest fundamental unit of structure and function in living things

47
New cards
<p>What bacteria shape is this? </p>

What bacteria shape is this?

spherical(cocci)

48
New cards
<p>What bacteria shape is this? </p>

What bacteria shape is this?

rod-shaped(bacilli)

49
New cards
<p>What bacteria shape is this? </p>

What bacteria shape is this?

spiral(spirilla)

50
New cards

Bacteria help make what?

buttermilk, yogurt, cheese, sauerkraut, pickles, and olives

51
New cards

Bacteria does what?

decomposes organic matter, and chemically changes nitrogen gas into ammonia

52
New cards

What does bacteria do with humans?

location on skin helps prevent infection and bacteria in gut helps digest food and make vitamins

53
New cards

Biotechnology:

used to make antibiotics, insulin, human growth hormone, vitamins, and other drugs

54
New cards

How does pathogenic bacteria work?

they use cells for food by breaking down healthy cells for food which destroys tissue, releases poisonous protein into bloodstream where it can travel throughout the body which disrupts normality and damages tissue

55
New cards

Virology:

the study of viruses

56
New cards

Viruses contain either _____

DNA or RNA that require another cell to survive

57
New cards

Are viruses living?

they have some but not all characteristics of life so no, they exist only to make more

58
New cards

Bacteriophage:

viruses that infect bacteria

59
New cards

Capsid:

protective coat over a virus that contains either RNA or DNA

60
New cards

Viruses need a host cell in order to do what?

to replicate and make copies of itself, any living cell can become a host cell including animals, plants, and bacterial cells

61
New cards

Specific viruses will only infect what?

specific cells, an example would be HIV which will only infect human T cells, a part of your immune system

62
New cards

What disease can a virus cause?

common cold, hepatitis A,B,C, herpes, mononucleosis, warts, chickenpox, polio, influenza, mumps, measles, viral meningitis, AIDS

63
New cards

Antibiotics can only be used to ____

treat bacterial infections

64
New cards

What do vaccines do?

trick the immune system to make antibodies that destroy foreign bodies like bacteria and viruses, the body remembers how to make these antibodies when the real thing invades

65
New cards

What does a vaccine come from?

made from a weakened virus, inactivated virus, or by using only part of the virus/bacteria itself

66
New cards

What is a eukaryote?

organism with cells that have nuclei and membrane-bound organelles

67
New cards

Hypothesis-based-science:

form of science that begins with a specific question and potential testable answers

68
New cards

Macromolecule:

large molecule, typically formed by the joining of smaller molecules

69
New cards

Microbiology:

study of the structure and function of microorganisms

70
New cards

Molecule:

chemical structure consisting of at least two atoms held together by one or more chemical bonds

71
New cards

Neurobiology:

study of the biology of the nervous system

72
New cards

Organ:

collection of related tissues grouped together performing a common function

73
New cards

Tissue:

group of similar cells carrying out related functions

74
New cards

The first forms of life on Earth were ________

microorganisms

75
New cards

A suggested and testable explanation for an event is called a _______

hypothesis

76
New cards

Which of the following sciences is not considered a natural science?

computer science

77
New cards

The type of logical thinking that uses related observations to arrive at a general conclusion is called ________

inductive reasoning

78
New cards

The process of ________ helps to ensure that a scientist’s research is original, significant, logical, and thorough

peer review

79
New cards

A person notices that her houseplants that are regularly exposed to music seem to grow more quickly than those in rooms with no music. As a result, she determines that plants grow better when exposed to music. This example most closely resembles which type of reasoning?

inductive reasoning

80
New cards

The smallest unit of biological structure that meets the functional requirements of “living” is the ________

cell

81
New cards

Viruses are not considered living because they ________

cannot naturally reproduce

82
New cards

The presence of a membrane-enclosed nucleus is a characteristic of ________

eukaryotic cells

83
New cards

A group of individuals of the same species living in the same area is called a  _______

population

84
New cards

Which of the following sequences represents the hierarchy of biological organization from the most inclusive to the least complex level?

biosphere, ecosystem, community, population, organism

85
New cards

Where in a phylogenetic tree would you expect to find the organism that had evolved most recently?

at the branch tips

86
New cards

Give an example of how applied science has had a direct effect on your daily life.

the use of vaccines

87
New cards

Name two topics that are likely to be studied by biologists, and two areas of scientific study that would fall outside the realm of biology.

diseases affecting humans, pollution affecting species habitat but not calculating the surface area of a rectangular ground, functioning of planetary orbitals

88
New cards

Although the scientific method is used by most of the sciences, it can also be applied to everyday situations. Think about a problem that you may have at home, at school, or with your car, and apply the scientific method to solve it.

my car wont start, why won’t it start, ask someone who knows about cars, I think it won’t start because the battery is dead, I charge the car battery, the car started after charging

89
New cards

Consider the levels of organization of the biological world, and place each of these items in order from smallest level of organization to most encompassing: skin cell, elephant, water molecule, planet Earth, tropical rainforest, hydrogen atom, wolf pack, liver.

hydrogen atom, water molecule, skin cell, liver, elephant, wolf pack, tropical rainforest, and planet Earth

90
New cards

Using examples, explain how biology can be studied from a microscopic approach to a global approach.

an ecologist may be able to research about the population of people, the population's community, and the community's ecosystem, and as well as the ecosystem's part in the biosphere