1/36
Looks like no tags are added yet.
Name | Mastery | Learn | Test | Matching | Spaced |
|---|
No study sessions yet.
Photo/respiration study guide
Chemical changes of photosynthesis
Photosynthesis is the process of converting light energy into chemical energy. The overall chemical reaction is summarized as: 6𝐶𝑂2+6𝐻2𝑂+light energy→𝐶6𝐻12𝑂6+6𝑂2
Purpose of chlorophyll
Chlorophyll is the green pigment found in plants, algae, and cyanobacteria that is essential for photosynthesis. Light absorption: Chlorophyll absorbs light energy, primarily in the blue and red regions of the electromagnetic spectrum. Energy conversion: It is responsible for converting light energy into chemical energy, which powers the synthesis of ATP and NADPH.
Structure of chloroplasts
Chloroplasts are the organelles where photosynthesis takes place. They have a distinct structure that facilitates the process.
Double membrane: An inner and outer membrane called the envelope encloses the organelle.
Stroma: The space inside the inner membrane, which contains the enzymes for the Calvin cycle (dark reactions).
Thylakoids: Flattened, disc-like sacs that contain chlorophyll and other pigments. They are the site of the light-dependent reactions.
Grana: Stacks of thylakoids.
Thylakoid lumen: The internal compartment of the thylakoids.
NADP+
Nicotinamide adenine dinucleotide phosphate (NADP+) is a coenzyme and electron carrier crucial for photosynthesis. Function: It accepts high-energy electrons and a hydrogen ion at the end of the electron transport chain (ETC) in the light-dependent reactions, becoming reduced to NADPH.
The NADPH then provides the reducing power necessary to convert carbon dioxide into glucose during the Calvin cycle.
Sources of energy in systems
(producers): Organisms like plants capture energy from non-living sources, primarily sunlight, through photosynthesis. Heterotrophs (consumers): Organisms obtain energy by consuming other organisms. This energy is stored in the chemical bonds of food molecules like glucose. ATP: The energy stored in food is converted into adenosine triphosphate (ATP), the primary energy currency used to power cellular processes. Cellular respiration: The process that breaks down glucose to release energy and produce ATP.
How energy is processed
through the conversion of one form of energy to another
Aerobic vs anaerobic/ sprinters vs distance
Aerobic respiration: Occurs in the presence of oxygen, producing a large amount of ATP (up to 38 per glucose molecule). It is slower but more efficient. Distance runners: Rely on aerobic respiration for a sustained, high-energy supply to fuel long-duration activity. This process takes place primarily in the mitochondria.
Anaerobic respiration: Occurs without oxygen and produces a small amount of ATP quickly (only 2 per glucose molecule).Sprinters: Use anaerobic respiration to generate a fast, but short-lived, burst of energy for intense, short-term activity. The byproduct is lactic acid.
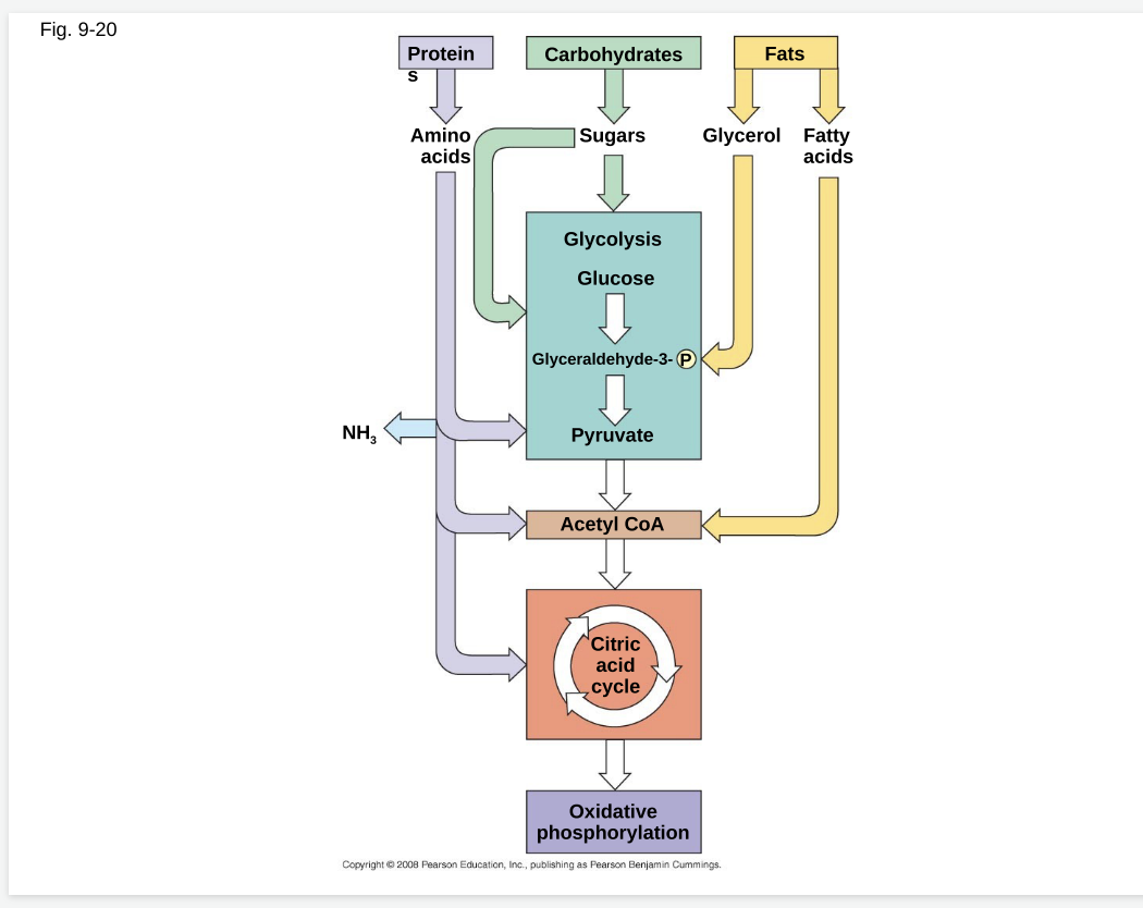
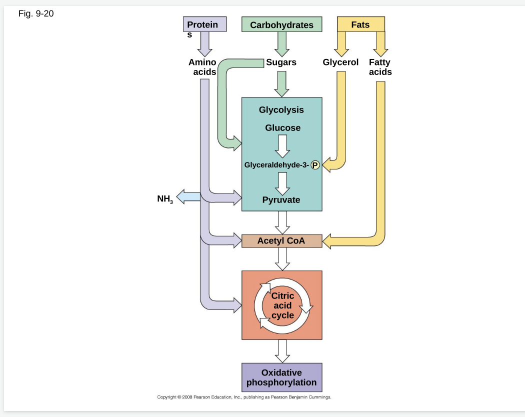
Glycolysis processes
Definition: Glycolysis is the anaerobic process of breaking down a glucose molecule (6 carbons) into two pyruvate molecules (3 carbons each).
Location: Occurs in the cytoplasm of the cell.
Steps: Involves two phases:Energy Investment Phase: Uses 2 ATP molecules to phosphorylate glucose.Energy Payoff Phase: Produces 4 ATP, 2 NADH, and 2 pyruvate molecules.
Glycolysis: (cytoplasm) Breaks down glucose into two pyruvate molecules.
Cellular respiration pathway
This pathway includes four main stages and converts the chemical energy in glucose into ATP.
Pyruvate Oxidation: (mitochondrial matrix)
Converts pyruvate to acetyl-CoA, releasing CO2cap C cap O sub 2𝐶𝑂2.
Citric Acid Cycle (Krebs Cycle): (mitochondrial matrix)
Oxidizes acetyl-CoA, producing NADH, FADH2, ATP, and CO2
Has 8 steps:
the acetyl group of acetyl CoA joins the cycle combining with Oxaloacetate
the next 7 steps decompose the citrate to Oxaloacetate
the NADH and FADH produced by the cycle relay energy extracted from food to the electron transport chain
Electron Transport Chain (ETC) and Chemiosmosis: (inner mitochondrial membrane)
Uses high-energy electrons from NADH and 2𝐹𝐴𝐷𝐻_^2 to generate a proton gradient, which drives ATP synthase to produce large amounts of ATP.
Photosynthesis pathway
This pathway consists of two main stages.
Light-Dependent Reactions: (thylakoid membrane)Absorbs light energy and converts it into chemical energy (ATP and NADPH).Splits water (H2Ocap H sub 2 cap O𝐻2𝑂), releasing oxygen (O2cap O sub 2𝑂2).
Calvin Cycle (Light-Independent Reactions): (stroma)
Uses the ATP and NADPH from the light reactions to convert carbon dioxide (CO2cap C cap O sub 2𝐶𝑂2) into a three-carbon sugar (G3P).These sugar molecules are then used to build glucose and other organic compounds.
Citric acid cycle
This is a series of eight enzymatic reactions that completes the oxidation of glucose derivatives. Input: Acetyl-CoA.
Key steps: Acetyl-CoA combines with oxaloacetate (4C) to form citrate (6C). Through a series of steps, citrate is converted back to oxaloacetate, releasing two 2𝐶𝑂_^2 molecules and producing electron carriers and ATP.
Output (per glucose molecule, i.e., two cycles): 4 2𝐶𝑂_^2, 6 NADH, 2𝐹𝐴𝐷𝐻2, and 2 ATP.
How do we get from ADP to ATP
ATP is synthesized by adding a phosphate group to adenosine diphosphate (ADP) through a process called phosphorylation. This occurs in two main ways:
Oxidative Phosphorylation: The majority of ATP is generated this way during the ETC in cellular respiration. The energy from the electron flow is used by ATP synthase to add a phosphate to ADP.
Substrate-level Phosphorylation: A phosphate group is transferred directly from an organic molecule to ADP. This occurs during glycolysis and the citric acid cycle.
ETC processes photo/respiration
Both photosynthesis and respiration use an ETC to establish a proton gradient that powers ATP synthase.
Photosynthesis (thylakoid membrane):
Light energy excites electrons, which move through the ETC. As they move, protons are pumped from the stroma into the thylakoid lumen, creating a gradient. The final electron acceptor is NADP+.
Cellular Respiration (inner mitochondrial membrane):
High-energy electrons from NADH and 2𝐹𝐴𝐷𝐻2 move through the ETC. Protons are pumped from the mitochondrial matrix into the intermembrane space. Oxygen is the final electron acceptor, forming water.
Fermentation
Definition: An anaerobic process that follows glycolysis to regenerate NAD+ so that glycolysis can continue to produce a small amount of ATP.
Lactic acid fermentation: Pyruvate is converted into lactic acid. Occurs in some bacteria and in muscle cells during strenuous exercise.
Alcohol fermentation: Pyruvate is converted into ethyl alcohol and carbon dioxide. Used by yeasts.
Equation analysis for both processes
Photosynthesis: 6𝐶𝑂2+6𝐻2𝑂+light energy→𝐶6𝐻12𝑂6+6𝑂2
Reactants (𝐶𝑂2, 𝐻2𝑂) are converted into products (glucose, O2).
Light energy is required to drive the reaction.Cellular Respiration: C6H12O6+6O2→6CO2+6H2O+Energy (ATP)𝐶6𝐻12𝑂6+6𝑂2→6𝐶𝑂2+6𝐻2𝑂+Energy (ATP)
Reactants (glucose, 02) are broken down into products (𝐶𝑂2, 𝐻2𝑂), releasing energy.
The equations are essentially the reverse of each other, demonstrating the cycle of energy and matter in ecosystems.
Role of glucose
Photosynthesis: Glucose is the main energy-rich organic compound produced. It can be used immediately for cellular respiration or stored as starch for later use.
Cellular Respiration: Glucose is the primary fuel source. It is broken down during glycolysis to begin the process of producing ATP.
Photosystems I and II
Photosystem II (PSII): Functions first in the light reactions. It absorbs light, uses the energy to split water, and sends energized electrons to the ETC.
Photosystem I (PSI): Functions second. It re-energizes the electrons and uses them to reduce NADP+ to NADPH.
ATP synthase processes
ATP synthase is an enzyme complex that functions like a tiny turbine.
Mechanism: It uses the potential energy of a proton gradient to add a phosphate group to ADP, synthesizing ATP.
Photosynthesis: Protons flow from the thylakoid lumen back into the stroma, producing ATP.
Cellular Respiration: Protons flow from the intermembrane space back into the mitochondrial matrix, producing ATP.
Calvin cycle processes
Carbon Fixation: The enzyme RuBisCO attaches CO2cap C cap O sub 2𝐶𝑂2 to a five-carbon molecule (RuBP).
Reduction: The resulting molecule is converted into G3P using energy from ATP and NADPH.
Regeneration: Most G3P molecules are used to regenerate RuBP, requiring additional ATP.
Sugar Production: Some G3P is exported from the chloroplast to make glucose and other organic compounds.
Light dependent function
The light-dependent reactions convert light energy into chemical energy.
Light absorption: Chlorophyll absorbs light energy.
Water splitting: Water is split, releasing electrons, protons, and oxygen.
ETC: Electrons move through the ETC, creating a proton gradient.
ATP and NADPH production: The energy from the proton gradient and excited electrons is used to produce ATP and NADPH.
Electrons through the systems
Photosynthesis: Electrons are stripped from water and energized by light in PSII. They travel through the ETC, are re-energized in PSI, and finally reduce NADP+ to NADPH.
Cellular Respiration: High-energy electrons are harvested from glucose during glycolysis and the Krebs cycle and transferred to NADH and FADH2cap F cap A cap D cap H sub 2𝐹𝐴𝐷𝐻2. They are then transferred to the ETC, eventually being passed to oxygen.
Transfer of mass and energy in systems
Mass: In photosynthesis, the mass of CO2cap C cap O sub 2𝐶𝑂2 and H2Ocap H sub 2 cap O𝐻2𝑂 is converted into the mass of glucose and O2cap O sub 2𝑂2. In cellular respiration, the mass of glucose and O2cap O sub 2𝑂2 is converted into the mass of CO2cap C cap O sub 2𝐶𝑂2 and H2Ocap H sub 2 cap O𝐻2𝑂.
Energy: Energy flows from sunlight to chemical energy in photosynthesis and from chemical energy in glucose to usable chemical energy (ATP) in cellular respiration.
How do hot dry conditions affect photosynthesis
Stomata closure: To conserve water, plants close their stomata (leaf pores), which reduces the intake of CO2cap C cap O sub 2𝐶𝑂2.
Photorespiration: With lower internal CO2cap C cap O sub 2𝐶𝑂2 and high oxygen levels (from the light reactions), the enzyme RuBisCO begins to fix oxygen instead of carbon dioxide. This process consumes energy and releases CO2cap C cap O sub 2𝐶𝑂2, lowering photosynthetic efficiency.
C4 and CAM plants: These plants have evolved mechanisms to minimize photorespiration in hot, dry climates by concentrating CO2cap C cap O sub 2𝐶𝑂2.
Mitochondria and distance runners
High demand: Distance runners require a high, sustained energy supply, which is met by aerobic respiration.
Mitochondrial density: Muscle cells adapted for endurance have a high density of mitochondria to maximize ATP production. This enhances the cell's ability to perform oxidative phosphorylation efficiently.
Food to energy
Food, which is a source of chemical energy, is broken down by the body's digestive system into smaller molecules, primarily glucose. Cells then use glucose in cellular respiration to produce ATP, the usable energy for cellular work.
**Photosynthesis to cellular respiration cycles
These two processes form a continuous cycle of energy and matter.
Photosynthesis uses light energy, water, and carbon dioxide to produce glucose and oxygen.
Cellular respiration uses glucose and oxygen to produce ATP, releasing carbon dioxide and water.
The products of one process are the reactants of the other, illustrating the flow of energy and the cycling of matter in living systems.
Be able to read chart related to fermentation
A fermentation chart typically tracks the concentration of reactants and products over time, often including:
Substrate: The sugar source (e.g., glucose).
Products: The resulting compounds (e.g., ethanol, lactic acid, CO2cap C cap O sub 2𝐶𝑂2).
Microbes: The specific bacteria or yeast involved.
Conditions: Temperature, pH, and time.
Interpretation: The chart shows how the fermentation progresses, such as the rate of alcohol or acid production, and can reveal which microbes are active and how efficiently they are converting the substrate.
Electrons and hydrogen throughout the systems
Photosynthesis: Electrons come from water. Light energy excites these electrons, which are then carried by the ETC to create a proton gradient and eventually to NADP+, forming NADPH.
Cellular Respiration: Electrons are harvested from glucose and its breakdown products and transferred to NADH and FADH2cap F cap A cap D cap H sub 2𝐹𝐴𝐷𝐻2. They are then passed through the ETC, driving the pumping of protons. Finally, they are accepted by oxygen, which combines with protons to form water.
Hydrogen ions (protons): The movement of hydrogen ions across membranes creates the electrochemical gradient used to power ATP synthase in both processes.



