ADM2320 Chapter 10: Services: The Intangible Product

0.0(0)
studied byStudied by 1 person
0.0(0)
full-widthCall with Kai
learnLearn
examPractice Test
spaced repetitionSpaced Repetition
heart puzzleMatch
flashcardsFlashcards
GameKnowt Play
Card Sorting

1/42

flashcard set

Earn XP

Description and Tags

Marketing

1st

Study Analytics
Name
Mastery
Learn
Test
Matching
Spaced
Call with Kai

No study sessions yet.

43 Terms

1
New cards
Service
- any intangible offering that involves a deed, performance, or effort that cannot be physically possessed;
- intangible customer benefits that are produced by people or machines and cannot be separated from the producer
- any intangible offering that involves a deed, performance, or effort that cannot be physically possessed; 
- intangible customer benefits that are produced by people or machines and cannot be separated from the producer
2
New cards
Customer Service
- specifically refers to human or mechanical activities firms undertake to help satisfy their customers' needs and wants
- By providing good customer service, firms add value to their products.
- specifically refers to human or mechanical activities firms undertake to help satisfy their customers' needs and wants
- By providing good customer service, firms add value to their products.
3
New cards
Service-Product Continuum
- From Service dominant (doctor), hotel, dry cleaners, restaurant, apparel specialty store to Product dominant (grocery store)
- Most offerings lie somewhere in the middle
- From Service dominant (doctor), hotel, dry cleaners, restaurant, apparel specialty store to Product dominant (grocery store)
- Most offerings lie somewhere in the middle
4
New cards
Unique Characteristics of Services
intangibility, inseparability, inconsistency, inventory
intangibility, inseparability, inconsistency, inventory
5
New cards
Intangible
- A characteristic of a service; it cannot be touched, tasted, or seen like a pure product can.
- When you get a physical examination, you see and hear the doctor, but the service itself is intangible.
- This intangibility can prove highly challenging to marketers.
- For instance, it makes it difficult to convey the benefits of services.
- A characteristic of a service; it cannot be touched, tasted, or seen like a pure product can.
- When you get a physical examination, you see and hear the doctor, but the service itself is intangible. 
- This intangibility can prove highly challenging to marketers. 
- For instance, it makes it difficult to convey the benefits of services.
6
New cards
Inseparable
- A characteristic of a service: it is produced and consumed at the same time—that is, service and consumption are inseparable
- When getting a haircut, the customer not only is present but may also participate in the service process.
- Furthermore, the interaction with the service provider may have an important impact on the customer's perception of the service outcome.
- A characteristic of a service: it is produced and consumed at the same time—that is, service and consumption are inseparable
- When getting a haircut, the customer not only is present but may also participate in the service process. 
- Furthermore, the interaction with the service provider may have an important impact on the customer's perception of the service outcome.
7
New cards
Inconsistent
- A characteristic of a service: its quality may vary because it is provided by humans.
- A hair stylist may give bad haircuts in the morning because he or she went out the night before; yet, that stylist may still offer a better service than the undertrained stylist working at the next station.
- A restaurant, which offers a mixture of services and products, generally can control its food quality but not the variability in food preparation or delivery
- A characteristic of a service: its quality may vary because it is provided by humans.
- A hair stylist may give bad haircuts in the morning because he or she went out the night before; yet, that stylist may still offer a better service than the undertrained stylist working at the next station. 
- A restaurant, which offers a mixture of services and products, generally can control its food quality but not the variability in food preparation or delivery
8
New cards
Training and Standardization
- Identify tasks that should be performed in the same manner

- Standardize procedures used by Soldiers

- Reduce the effects of personnel turbulence.
- Some marketers of services strive to reduce service inconsistency through training and standardization.
- Enterprise Rent-a-Car, for instance, has worked to standardize its service delivery across North America and, to that end, provides extensive training to its associates.
- Go to any Enterprise outlet at any airport and chances are you will be greeted in the same personalized way.
- The airport shuttle drivers will load and unload your bags. When you get off the shuttle, you will be greeted by name, and your car will be ready to go in minutes.
- This smooth and pleasant service transaction is the result of the company's very specific service standards and excellent training program.
- Identify tasks that should be performed in the same manner

- Standardize procedures used by Soldiers

- Reduce the effects of personnel turbulence.
- Some marketers of services strive to reduce service inconsistency through training and standardization. 
- Enterprise Rent-a-Car, for instance, has worked to standardize its service delivery across North America and, to that end, provides extensive training to its associates.
- Go to any Enterprise outlet at any airport and chances are you will be greeted in the same personalized way.
- The airport shuttle drivers will load and unload your bags. When you get off the shuttle, you will be greeted by name, and your car will be ready to go in minutes.
- This smooth and pleasant service transaction is the result of the company's very specific service standards and excellent training program.
9
New cards
Replace People with Machines
- In an alternative approach, some service providers tackle the inconsistency issue by replacing people with machines.
- For simple transactions such as getting cash, using an automated teller machine (ATM) is usually quicker and more convenient—and less variable—than waiting in line for a bank teller.
- Self-checkout machines are multiplying in grocery and discount
stores at blistering speed.
- In an alternative approach, some service providers tackle the inconsistency issue by replacing people with machines.
- For simple transactions such as getting cash, using an automated teller machine (ATM) is usually quicker and more convenient—and less variable—than waiting in line for a bank teller.
- Self-checkout machines are multiplying in grocery and discount 
stores at blistering speed.
10
New cards
Inventory
A characteristic of a service: it is perishable and cannot be stored in inventory for future use.
- You can't stockpile a yoga class like you could a six-pack of beer, for instance
A characteristic of a service: it is perishable and cannot be stored in inventory for future use.
- You can't stockpile a yoga class like you could a six-pack of beer, for instance
11
New cards
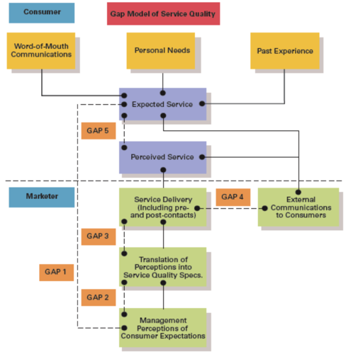
The Gaps Model for improving service
1. knowledge gap
2. standards gap
3. delivery gap
4. communication gap
1. knowledge gap
2. standards gap
3. delivery gap
4. communication gap
12
New cards
Service Gap
results when a service fails to meet the expectations that customers have about how it should be delivered
results when a service fails to meet the expectations that customers have about how it should be delivered
13
New cards
Knowledge Gap
- reflects the difference between customers' expectations and the firm's perception of those expectations
- Firms can close this gap by matching customer expectations with actual service through research.
- reflects the difference between customers' expectations and the firm's perception of those expectations
- Firms can close this gap by matching customer expectations with actual service through research.
14
New cards
Standards Gap
- pertains to the difference between the firm's perceptions of customers' expectations and the service standards it sets
- Firms can narrow this gap by setting appropriate service standards and measuring service performance.
- pertains to the difference between the firm's perceptions of customers' expectations and the service standards it sets
- Firms can narrow this gap by setting appropriate service standards and measuring service performance.
15
New cards
Delivery Gap
- the difference between the firm's service standards and the actual service it provides to customers
- This gap can be closed by getting employees to meet or exceed service standards.
- the difference between the firm's service standards and the actual service it provides to customers
- This gap can be closed by getting employees to meet or exceed service standards.
16
New cards
Communication Gap
- refers to the difference between the actual service provided to customers and the service that the firm's promotion program promises
- Generally firms can close this gap if they are more realistic about the services they can provide and manage customer expectations effectively.
- refers to the difference between the actual service provided to customers and the service that the firm's promotion program promises
- Generally firms can close this gap if they are more realistic about the services they can provide and manage customer expectations effectively.
17
New cards
Understanding Customer Expectations
* Customers' expectations are based on their knowledge and experiences.
* Expectations vary according to type of service, type of situation, and the type of occasion of service usage.
* Thus, the service provider needs to not only know and understand the expectations of the customers in its target market, but also have some idea of the occasion of service usage.( one night stand or honey-moon)
* Customers' expectations are based on their knowledge and experiences.
* Expectations vary according to type of service, type of situation, and the type of occasion of service usage.
* Thus, the service provider needs to not only know and understand the expectations of the customers in its target market, but also have some idea of the occasion of service usage.( one night stand or honey-moon)
18
New cards
Service quality
- customers' perceptions of how well a service meets or exceeds their expectations
- customers' perceptions of how well a service meets or exceeds their expectations
19
New cards
Voice-of-customer program
- an ongoing marketing research system that collects customer insights and intelligence to influence and drive business decisions
- For instance, Aeroplan uses online surveys and conducts in-person "kitchen table" meetings with selected members, asking them everything from what their redemption experience is like to what new services and improvements they'd like to see.
- an ongoing marketing research system that collects customer insights and intelligence to influence and drive business decisions
- For instance, Aeroplan uses online surveys and conducts in-person "kitchen table" meetings with selected members, asking them everything from what their redemption experience is like to what new services and improvements they'd like to see.
20
New cards
Zone of Tolerance
The area between customers' expectations regarding their desired service and the minimum level of acceptable service—that is, the difference between what the customer really wants and what he or she will accept before going elsewhere.
The area between customers' expectations regarding their desired service and the minimum level of acceptable service—that is, the difference between what the customer really wants and what he or she will accept before going elsewhere.
21
New cards
Building blocks/dimensions of service quality
1. Reliability
2. Responsiveness
3. Assurance
4. Empathy
5. Tangibles
1. Reliability
2. Responsiveness
3. Assurance
4. Empathy
5. Tangibles
22
New cards
Reability
The ability to perform the service dependably and accurately.
The ability to perform the service dependably and accurately.
23
New cards
Responsiveness
The willingness to help customers and provide prompt service.
The willingness to help customers and provide prompt service.
24
New cards
Assurance
The knowledge of and courtesy by employees and their ability to convey trust and confidence.
The knowledge of and courtesy by employees and their ability to convey trust and confidence.
25
New cards
Empathy
The caring, individualized attention provided to customers
The caring, individualized attention provided to customers
26
New cards
Tangibles
The appearance of physical facilities, equipment, personnel, and communication materials.
The appearance of physical facilities, equipment, personnel, and communication materials.
27
New cards
To define the zone of tolerance, firms ask a series of questions about each service quality dimension that relate to:
- the desired and expected level of service for each dimension, from low to high
- customers' perceptions of how well the focal service performs and how well a
competitive service performs, from low to high
- the importance of each service quality dimension.
28
New cards
The Standards Gap: Setting Service Standards
- once a company has a pretty good idea of customers' service expectations, the next step would be to set service its service standards accordingly and develop systems to meet the customers' service expectations
- firms must set specific, measurable goals
- Employees should be shown exactly what is expected of them and what specific tasks they are responsible for performing, for the specific service, by management higher up. (servers generally want to do a good job)
- employees must be thoroughly trained to complete their specific tasks, how to treat customers, and the manager needs to set an example of high service standards
-people can be taught specific tasks related to their jobs, this isn't easily extended to interpersonal relations
*** it's not enough to tell employees to be nice or do what customers want. A quality goal should be specific, like: greet every customer you encounter with "good morning/afternoon/evening, sir or ma'am." In extreme cases, such training becomes even more crucial, i.e. cancelled flights, lost baggage, long ticket lines...
- once a company has a pretty good idea of customers' service expectations, the next step would be to set service its service standards accordingly and develop systems to meet the customers' service expectations
- firms must set specific, measurable goals
- Employees should be shown exactly what is expected of them and what specific tasks they are responsible for performing, for the specific service, by management higher up. (servers generally want to do a good job)
- employees must be thoroughly trained to complete their specific tasks, how to treat customers, and the manager needs to set an example of high service standards
 -people can be taught specific tasks related to their jobs, this isn't easily extended to interpersonal relations
*** it's not enough to tell employees to be nice or do what customers want. A quality goal should be specific, like: greet every customer you encounter with "good morning/afternoon/evening, sir or ma'am." In extreme cases, such training becomes even more crucial, i.e. cancelled flights, lost baggage, long ticket lines...
29
New cards
Achieving service goals through training
* To deliver consistently high-quality service, firms must set specific, measurable goals based on customers' expextations; to help ensure that quality, the employees should be involved in the goal setting.
* Service providers generally want to do a good job, as long as they know what is expected of them. Employees should be shown exactly how and what specific tasks they are responsible for performing.
* More employees will buy into a quality oriented process if they are involved in setting the goals.
30
New cards
Commitment to Service Quality
- Service providers take their cues from management.
- If managers strive for excellent service, treat their customers well, and demand the same attitudes from everyone in the organization, it is likely employees will do the same.
- Take, for example, WestJet president and CEO Gregg Saretsky.
- Named one of Canada's most respected CEOs in the tenth annual Canada's Most Respected Corporations Survey, Saretsky is perfectly happy to clean cabins and lend a hand on flights when he is a passenger
- Service providers take their cues from management.
- If managers strive for excellent service, treat their customers well, and demand the same attitudes from everyone in the organization, it is likely employees will do the same.
- Take, for example, WestJet president and CEO Gregg Saretsky. 
- Named one of Canada's most respected CEOs in the tenth annual Canada's Most Respected Corporations Survey, Saretsky is perfectly happy to clean cabins and lend a hand on flights when he is a passenger
31
New cards
The Delivery Gap: Delivering Service Quality
- the delivery gap is where the customer directly interacts with the service provider.
- Even if there are adequate standards in place, the employees are well-trained, and management is committed to meeting or exceeding customers' service expectations, there can still be delivery gaps.
- Even if there are no other gaps, a delivery gap always results in a service failure.
- Delivery gaps can be reduced when employees are empowered to spontaneously act in the customers' and the firm's best interests when problems or crises are experienced.
32
New cards
Empowerment
- In the context of service delivery, means allowing employees to make decisions about how service is provided to customers.
- When front line employees are authorized to make decisions to help their customers, service quality generally improves.
- Best Buy, for instance, has re-engineered its organizational structure to empower employees to be more involved in the day-to-day running of the business and to make adjustments as necessary.
- In the context of service delivery, means allowing employees to make decisions about how service is provided to customers.
- When front line employees are authorized to make decisions to help their customers, service quality generally improves. 
- Best Buy, for instance, has re-engineered its organizational structure to empower employees to be more involved in the day-to-day running of the business and to make adjustments as necessary.
33
New cards
methods to reduce delivery gaps
1. empowering employees
2. provide support and incentives
3. use of technology
34
New cards
Providing support and incentives
- Emotional support for decisions and well being;
- instrumental support -- the systems and equipment to deliver the system properly;
- the support managers provide must be consistent and coherent throughout the organization;
- provide rewards to employees for excellent service.
- Emotional support for decisions and well being;
- instrumental support -- the systems and equipment to deliver the system properly; 
- the support managers provide must be consistent and coherent throughout the organization;
- provide rewards to employees for excellent service.
35
New cards
Using Technology
- technology has become an increasingly important means of facilitating the delivery of services.
- In the past decade, firms have invested heavily in technologies that have enabled customers to buy more quickly, more easily, and with more information than in the past.
- Electronic kiosks, for instance, have found their way into many service venues.
- Ticketing kiosks at airports allow customers to get boarding passes and seat assignments, often in less than a minute.
- As previously noted, electronic kiosks and other technologies can reduce the inconsistency of providing a service.
- Kiosks and self-checkout machines can also help close the delivery gap.
- technology has become an increasingly important means of facilitating the delivery of services. 
- In the past decade, firms have invested heavily in technologies that have enabled customers to buy more quickly, more easily, and with more information than in the past. 
- Electronic kiosks, for instance, have found their way into many service venues.
- Ticketing kiosks at airports allow customers to get boarding passes and seat assignments, often in less than a minute.
- As previously noted, electronic kiosks and other technologies can reduce the inconsistency of providing a service.
- Kiosks and self-checkout machines can also help close the delivery gap.
36
New cards
Communicating the service promise
-manage customer expectations
-promise only what you can deliver
-communicate service expectations
-manage customer expectations
-promise only what you can deliver
-communicate service expectations
37
New cards
Service Recovery
restoring customer satisfaction to strongly dissatisfied customers
restoring customer satisfaction to strongly dissatisfied customers
38
New cards
Listening to the customer
- customers get emotional over a service failure
- often customers just want someone to listen
- The very process of describing a perceived wrong to a sympathetic listener is therapeutic in and of itself.
- Service providers therefore should welcome the opportunity to be that sympathetic ear, listen carefully, and appear anxious to rectify the situation to ensure it doesn't happen again
- customers get emotional over a service failure
- often customers just want someone to listen
- The very process of describing a perceived wrong to a sympathetic listener is therapeutic in and of itself.
- Service providers therefore should welcome the opportunity to be that sympathetic ear, listen carefully, and appear anxious to rectify the situation to ensure it doesn't happen again
39
New cards
finding a fair solution
1. distributive fairness
2. procedural fairness
1. distributive fairness
2. procedural fairness
40
New cards
Distributive Fairness
pertains to a customer's perception of the benefits he or she received compared with the costs (inconvenience or loss) that resulted from a service failure
41
New cards
Procedural Fairness
refers to the customer's perception of the fairness of the process used to resolve complaints about service
refers to the customer's perception of the fairness of the process used to resolve complaints about service
42
New cards
Fairness
- relates to a customer's perception of the benefits he or she received compared with the costs (inconvenience or loss).
- Customers want to be compensated a fair amount for a perceived loss that resulted from a service failure.
- If, for instance, a person arrives at the airport gate and finds her flight is overbooked, she may believe that taking the next flight that day and receiving a travel voucher is adequate compensation for the inconvenience.
- relates to a customer's perception of the benefits he or she received compared with the costs (inconvenience or loss). 
- Customers want to be compensated a fair amount for a perceived loss that resulted from a service failure.
- If, for instance, a person arrives at the airport gate and finds her flight is overbooked, she may believe that taking the next flight that day and receiving a travel voucher is adequate compensation for the inconvenience.
43
New cards
Resolving Problems Quickly
-the longer it takes to resolve a service failure, the more irritated the customer will become and the more people he or she is likely to tell about the problem.
-To resolve service failures quickly, firms need clear policies, adequate training for their employees, and empowered employees.
-the longer it takes to resolve a service failure, the more irritated the customer will become and the more people he or she is likely to tell about the problem. 
-To resolve service failures quickly, firms need clear policies, adequate training for their employees, and empowered employees.

Explore top flashcards

Aardrijkskunde
Updated 52d ago
flashcards Flashcards (72)
Ruotsi
Updated 689d ago
flashcards Flashcards (470)
Module 5 Flash Cards
Updated 588d ago
flashcards Flashcards (175)
ANG Study Guide
Updated 1070d ago
flashcards Flashcards (52)
Les voyages
Updated 742d ago
flashcards Flashcards (44)
¡Mucho gusto!
Updated 478d ago
flashcards Flashcards (20)
Unit 5: Hereditary
Updated 1019d ago
flashcards Flashcards (62)
Aardrijkskunde
Updated 52d ago
flashcards Flashcards (72)
Ruotsi
Updated 689d ago
flashcards Flashcards (470)
Module 5 Flash Cards
Updated 588d ago
flashcards Flashcards (175)
ANG Study Guide
Updated 1070d ago
flashcards Flashcards (52)
Les voyages
Updated 742d ago
flashcards Flashcards (44)
¡Mucho gusto!
Updated 478d ago
flashcards Flashcards (20)
Unit 5: Hereditary
Updated 1019d ago
flashcards Flashcards (62)