1/38
Looks like no tags are added yet.
Name | Mastery | Learn | Test | Matching | Spaced | Call with Kai |
|---|
No analytics yet
Send a link to your students to track their progress
Components of an Aerial Bomb
Case with filling hole/plug
Tail unit
Suspension devices
Main fillings
Exploder system
General Purpose Aerial Bomb
Shape: Pointed nose
Case: Moderately thick (3/16 - 1/2 inches)
Charge-weight ratio: 33 to 60%
Weight: 200 - 1900 lbs
Effects: Blast, Frag, Earth Shock
Fuzing: Nose and/or tail, impact, delay, anti-handling
Use: General bombardment
Hazards: HE, Frag, Movement, Wait-time, Cocked striker, Proximity
Deep Penetration Aerial Bomb
Shape: Streamlined, pencil-shaped
Case: Solid nose, thick case
Charge-weight ratio: 45% or less
Weight: 12000 - 22000 lbs
Effects: Earth Shock
Fuzing: Tail only, delay
Use: Penetration (reinforced concrete targets)
Hazards: HE, Frag, Movement, Wait-time, Cocked striker
Classification of Projectile Fuzes
Mechanical: A mechanical force drives a striker into a sensitive detonator
Electrical: An electrical impulse from the delivery aircraft charges the fuze's capacitors, which are used to initiate the fuze.
Impact: Detonate when forward motion rapidly decreases
Time: Detonates after a pre-determined interval of flight
Proximity / VT: Detonates by sensing when a target is close enough to be damaged or destroyed
Combination: A combination of different types of fuzes.
Nose: Fuze is positioned at the nose of the projectile
Tail: Fuze is positioned at the tail of the projectile
Projectile Fuzes by Function
Mechanical Impact: Detonates when forward motion rapidly decreases. Further categorized into PD, PDS (PD Selective), BD, and PIBD
Time: Detonate a projectile after a pre-determined interval of flight. Further categorized into MT and ET fuze (both identified by timing graduations/dials)
Proximity: Detonates by sensing when a target is close enough to be damaged or destroyed. Identified by plastic nose cap.
Combination: Multi-mode fuze having PD, time, delay and proximity functions. They look identical to proximity fuzes i.e. plastic nose cap.
Projectile Fuze Components and Design

Components of Missiles (reference on ppt. slides)
Guidance System: Brain of the missile. Gathers information on the relative positions / and or velocity of the missile and its target and computes a suitable course to target.
Warhead: Consists of fuze, initiator and warhead.
Control Section: Uses information from guidance system to guide missile on the computed source by acting on the control surfaces or propulsion unit. It also stabilizes the missile.
Propulsion System
Rocket motors - (solid and liquid propellant)
Air-breathing engines - (pulse, turbo and ram jet)

Types of Cluster Munition
Incendiary
Anti-personnel
Anti-tank
Anti-runway
Mine-laying
Chemical
Anti-electrical
Leaflet
HEAT Warhead: Definition and JET Theory
Made of explosive shaped-charge that uses the Munroe effect to create a very high-velocity partial stream of metal in a state of superplasticity that can punch through solid armor.
JET Theory: The jet moves at hypersonic speeds (up to 25 times the speed of sound) in solid material and thus corrodes only in the contact area of the jet and the target’s armor.
The correct detonation point of the warhead and spacing is critical for optimum penetration. If it is too far (usually well under 2m), the jet would disperse. If it is too close, the jet would not fully develop.
That is why modern HEAT warheads have a standoff (extended nose cap or probe).
HEAT Warhead: ID Features and Hazards
ID Features
Black BBC
Yellow band signifies HE
Absence of rotating band
Major break in diameter
Presence of fins
Hazards: HE, Frag, Movement, Lucky, Jet, EMR, Static
HESH Warhead
HESH rounds are thin metal shells filled with plastic explosives and a delayed-action base fuze
HESH Theory: Upon impact, the plastic explosive is “squashed” on to the surface of the target’s armor and spreads out to form a disc or “pat” of explosive. The base fuze then detonates the explosive milliseconds that creates a shock wave, which due to the surface area of direct contact, is transmitted through the material.
This warhead uses spalling effect to create fragments that travel through the interior of the vehicle at high velocity. It is highly employed for combat demolition purposes as it can destroy concrete constructions much faster than a HEAT round.
HESH Warhead: ID Features and Hazards
ID Features
Olive drab BBC
Yellow band signifies HE
Presence of rotating band
Rounded plastic nose cap
Presence of base fuze only
Hazards: HE, Frag, Movement
ID Features of Rocket
Motor and Fin Assembly: Rockets are propelling by the rearward expulsion of expanding gases from the nozzle of the motor. The motor consists of motor tube, propellant, inhibitor, stabilizing rod, igniter and the nozzle and fin assembly.
Warhead
Fuze
KE Projectile - AP SHOT Definition
A solid mass of dense metal projectile shaped to provide good penetrative performance at the target by imparting high amount of kinetic energy on the target concentrated over a small area.
KE Projectile - Assumptions of Penetration and Perforation
Attack is normal to the target
Armor is a reasonable match to the AP shot
Shot remains unbroken and un-deformed throughout
Shot has sufficient energy for eventual perforation
KE Projectile - Stages of AP Shot
First stage of penetration. Note that projectiles must be either spin-stabilized or fin-stabilized
Nose portion of the shot starts to penetrate
The material of the armor becomes plastic and starts to deform
Stress causes the armor of the target to from into a “collar” or “front petal”
Second stage:
Once shot is well into material, the plastic flow of material to the front becomes difficult
Due to the material being compressed at right angle, the armor deforms axially
KE Projectile - Shot failures suffered upon impact
Barrelling
Nose is made of insufficiently toughened or hardened metal
Tendency to compress and bulge outwards upon impact
Solution: regulate hardness gradient along it, decreasing tip to base
Shatter
Rapid rise in tensile stress along the circ (tip) of the shot
Solution: A penetrative cap fitted over the nose of the shot. It is a soft material which bends on impact to align the shot.
Lateral bending
If the shot begins to penetrate along the line of its impact at a high angle (20 to 30 degrees), it is subjected to severe lateral stress
Solution: Can be reduced by fitting a toughened steel sheath over its rear end

EOD Hazards
High explosive
Fragmentation
Movement
Wait Time - 1 hour for unknown UXO; 3 hours for unknown missile
Chemical
Acoustic
Magnetic
Proximity
EMR
Static
Jet
Lucky
Cocked-striker
Clockwork
White Phosphorous (WP)
Ejection
Fire
Booby trap
Degrees of Evacuation
Complete
Partial
Window Open
Disposal of HE Ordnance in Bulk
Explosive limit: Consider the explosive content of ammunition + demolition charge relative to explosive limit of demolition ground
Tamping: Tamp demolition with packed earth or sandbag to ensure ammunition remains in close contact. However, only applicable when det. cord is used for detonation (not detonators).
Placement of charges: Munitions must be placed in contact with each other to ensure complete detonation
Siting of demolition points: When more than one demolition point/pit, they must be sited such that one detonation does not affect ordnance at other pits. Vulnerable points must suffer minimal damage.
High Order Detonation
High-Order Detonation (Full Detonation): Sufficient energy (shock) is provided to fully detonate all explosive material at maximum detonation velocity. The ordnance has functioned as designed, or low-order detonation has failed.
Low Order Detonation
Low-Order Detonation (Partial Detonation): Either complete detonation at slower velocity or incomplete detonation has taken place. In the latter, shock wave does not have enough energy to maintain the chain reaction for full detonation. Cause of partial detonation is usually -
Poor contact in explosive train
Incomplete detonation of explosive material
Inadequate shock applied by initiating charge (detonator)
Protective Works - Uses and Considerations
Protective works are used to prevent damage to structure and/or services in case a UXO unintentionally detonates or it must be disposed-in-place as it cannot be removed
Main factors to consider are effects of UXO (size, explosive filling etc), damage to brick houses and underground services
Protective Works - Types
Trenching: Protect underground services and basements from earth shock
Venting: Minimize intensity of earth shock by allowing gases to escape
Sandbag abutments (buttressing): Protect underground walls against earth shock when trenching is not possible
Protective wall (barricade): Deflect and absorb blast and arrest fragmentation
Protective surround: Protect against blast and fragmentation from small bombs
Protective mound: Opposite of venting. Protects against blast and fragmentation, but worsens earth shock
Posthole method: Used for small ordnances up to 160mm
Disposal pit: Used for large ordnances above 160mm
Protective surround with overhead cover: Ordnance up to 160mm
Special Demolition Techniques / Attack on Bomb
Round Tom Method:
Gain access to main filling of aerial bomb by placing PE sticks around the base plate
X1E1 Point Focal Charge Method
Munroe effect to create molten slug to penetrate the casing and achieve low-order detonation
Has a stand-off distance of 6-8 inches
Ballistic Disc
Similar to X1E1, but uses Misznay-Schardin effect
Stand-off distance of 400-450mm
Linear Shaped Charge Method
Stand-off distance of 33mm
Thermite Incendiary Grenade
Generates enough heat to melt through casing, then transfer heat to deflagrate the explosive filling
Used in 2 nests (to avoid DDT by creating more exits for gases) with 6 grenades each
Detonating Cord Method
Used on non-metallic cased ordnance
Entry Holes (holes in open ground)
Small Bombs:
225kg or lesser usually form clean cut entry holes.
The smallest diameter of the hole is usually 2 inches greater than the caliber.
There is a relationship between diameter and weight of the bombs.
However, if the bomb is wobbling during impact, the hole would be deceptively large at the surface then tapers downwards as the bomb stabilizes.
Large bombs:
A depression, known as splash crater, is formed.
Debris is usually scattered and often fills the bottom of the crater.
Dimensions can be gauged by digging down until the true entry hole is reached.
A splash crater may resemble a collapsed camouflet. It may be distinguished, however, by absence of nearby entry hole, absence of blackening and annular cracks, and results of tests by borehole and bomb locator.
Categories of EOD Operations
CAT A
CAT B
CAT C
CAT D
Damage Control Plan Guidelines
Type and weight of UXO
Probable fuzing, which affects time and working in proximity of UXO
Position of bomb (buried / unburied)
Barriers (natural or man-made) in vicinity of bomb
Tactical situation (military maneuvers and defensive position)
Other considerations (e.g. flammable substance, gas supply lines, telecommunications etc.)
Phases of Operation for Area Clearance
Reporting and Receipt of Request for area clearance
Explosive ordnance reconnaissance
Planning and organizing
Clearance - detection, marking and removal of UXO within a given area for further disposal
Final disposal
Considerations for Area Clearance Reconnaissance
Density of ordnance
Very light: 1-2 ordnance per hectare
Light: 3-4 ordnance per hectare
…
Very heavy: 13 and above ordnances per hectare
Purpose of land use
Nature of UXO discovered: origin, nomenclature, condition etc.
RSP Options
Extraction - Fuze mechanism is removed. Tools such as Rocket Wrench and Tape and Line method are used.
Disruption - One metal projectile at high speed is shot at conventional munition fuzes and pistols to shear the exposed part of the fuze or to damage it severely. Example is Dearmer.
Immunisation/Gagging: Neutralizing agent applied to fuze/pistol to render it safe for further disposal. This method must never be used on diaphragm fuzes/pistols.
Factors Affecting the Path of Bomb
Striking velocity: no definite relationship between velocity and penetration, but jet assisted munitions are likely to have greater penetration.
Mass: Cross-sectional area of penetration is approximately proportional to mass of projectile
Stability: Entry hole which tapers indicates a bomb which wobbled in flight. A definite information available is that missiles with small length-to-diameter ratio behave in less predictable manner with larger ratios (which often go straight down)
Properties of soil: Least penetration on rock, highest penetration on wet chalk.
Surface obstacles: Penetration may be reduced if bomb passes through building or hard surfaces. Deflections can reduce angle of impact, thus removing possible relationships between small angles and low-level attacks.
Underground obstacles: Obstacle and hard structure underground can greatly offset the bomb’s path.
Assisted propulsion: Propelled munitions are likely to penetrate deeper than free-dropping munitions of same size.
Purpose of EOR
Verify reports of presence of UXO without employing excessive EOD resources
Following conclusions must be made with certainty -
Whether UXO exists
Exact location of UXO, or estimated location and depth in case of buried UXO
Probable type and size of UXO
Potential damage if it explodes
Most appropriate follow up action(s) (e.g. priority of tasks)
If not UXO, then what is it?
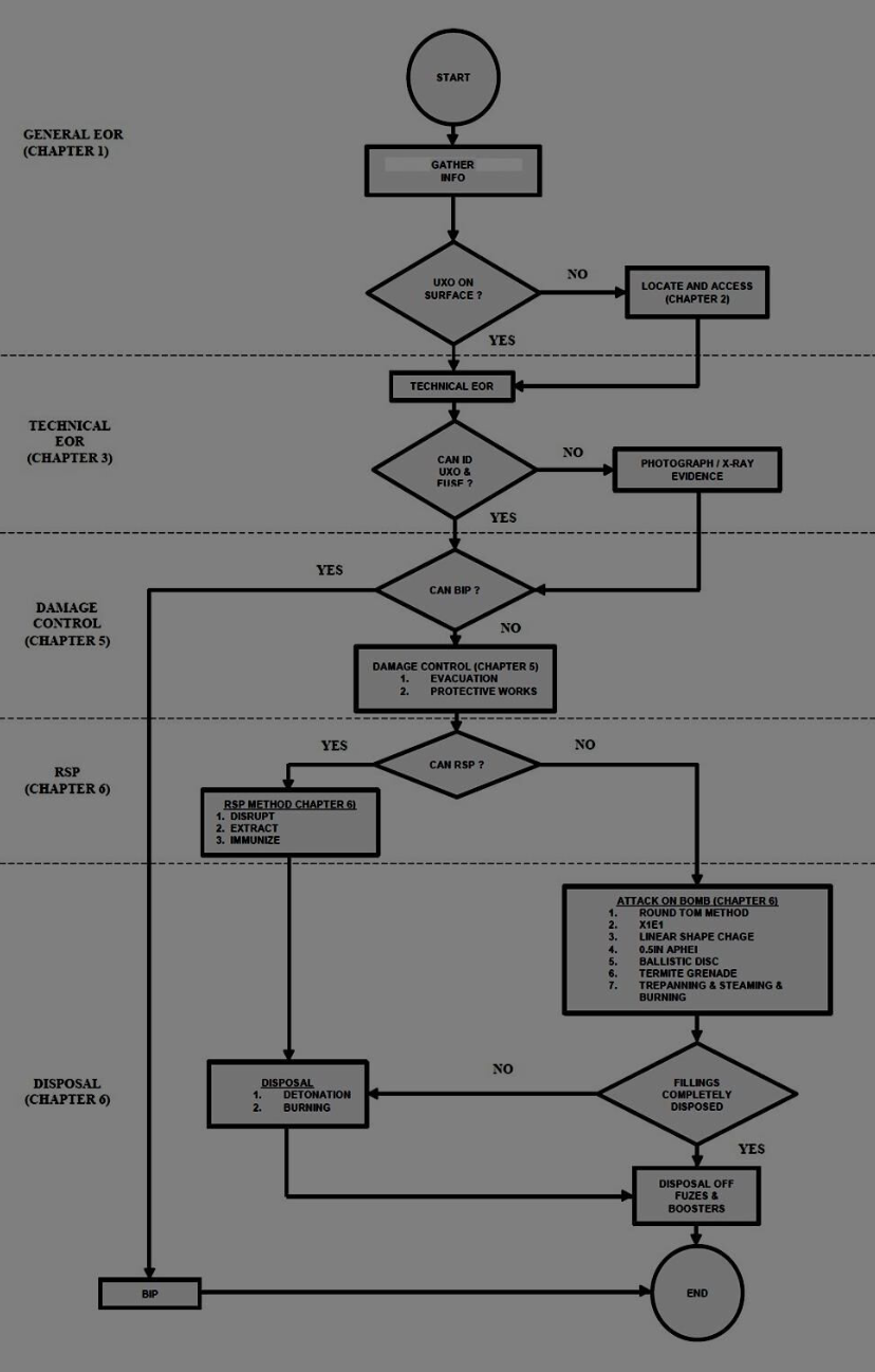
EOD Flow Chart
General EOR
Technical EOR
Damage Control
RSP
Disposal

Rocket Wrench: Parts and Procedure
Venturi: Where jet shoots out from, causing rocket wrench to spin
Jaws: Tapered jaws for cylindrical fuzes. Roller jaws for conical fuzes.
Breech plug: Electric and Non-electric.

Rocket Wrench: Drills and Danger Area
Misfire for Electric Firing:
If there is no continuity after weapon is armed, check the galvo and redo continuity check. If not, then unload weapon and check cable continuity. If not, load a new set of ammunition.
If there is no reaction after firing, check for continuity. If none, observe 15 minutes wait time. Recover stores and weapon and re-arm the wrench with new cartridges.
If there is continuity, change blasting caps and fire again. If nothing happens, observe 15 minutes wait time then re-arm with new cartridges.
Misfire for Non-Electric Firing:
If no reaction after igniting the safety fuze, observe 30 minutes wait time then replace I-chain. Ensure cordon and evacuation is in position before firing.
Danger area: 30m left and right of wrench, and 10m

De-armer: Parts
Front (tapered end) is where the projectile is inserted, and back is where the breech plug is inserted.
Breech plug is same as the one used in rocket wrench. ‘
Four projectiles:
Projectile bolster: USed against cylindrical fuzes made of steel, aluminum and its alloys
Projectile chisel: Used against conical fuzes made of brass and copper material. If correctly positioned, it will shear off the striker pin in the fuze
Projectile penetrator: Used against chemical ordnance. Due to the thinner casing of such ordnance, the projectile is able to puncture a hole in the casing and expose the chemical agent for neutralization.
Projectile fork: Used to withdraw the striker pin of the AVDM fuze (specifically designed)

De-armer: Procedures
Pre-operational procedures for electric: Test continuity, visually impact the projector tube, select the correct breech plug and projectile slugs, prepare the required number of sandbags.
Operational procedures for electric: Insert 0.5 inch cartridge into projectile tube, connect firing cable, test continuity, aim the de-armer, cover with filled sandbag and insert the slug, test continuity again at firing point, then fire.
Pre-operational procedures for non-electric: Prepare a non-electric cartridge, insert cartridge into tube, prepare required length of det. cord, prepare I-chain, prepare required number of sandbags.
Operational procedure for non-electric: Commander moves to UXO, 2IC prepares sandbags to rest de-armer at UXO, insert det cord into flash hole of breech plug, aim de-armer at point of disruption, place filled sandbag on armed weapon, secure I-chain to det. cord, insert slug, initiate safety fuze and walk back to cover.
De-armer: Danger area
Weapon danger area in the open is 500m forward and 30m recoil
Weapon danger area with backstop is 1m forward (with backstop) and 30m recoil
