1/48
Looks like no tags are added yet.
Name | Mastery | Learn | Test | Matching | Spaced | Call with Kai |
|---|
No analytics yet
Send a link to your students to track their progress
What three factors work in alignment to support strategic implementation?
Organizational culture
Organizational structure
HR practices

organizational culture
The shared assumptions that affect how work gets done
organizational structure
Formal system of task and reporting relationships
HR practices
All of the activities an organization uses to manage its human capital
3 Levels of Organizational Culture
Observable artifacts
Espoused values
Basic assumptions
observable artifacts
Physical manifestations of culture
espoused values
Explicitly stated values and norms preferred by an organization
enacted values
Values and norms actually exhibited in the organization
basic assumptions
Core values of the organization
How employees learn culture
Symbols
Stories
Heroes
Rites and rituals
Organizational socialization

hero
A person whose accomplishments embody the values of the organization
rites and rituals
The activities and ceremonies, planned and unplanned, that celebrate important occasions and accomplishments in organizational life
organizational socialization
The process by which people learn the values, norms, and required behaviors to be a member of an organization
4 Types of Organizational Culture
Clan
Adhocracy
Market
Hierarchy

CVF horizontal dimension
Inward or outward focus?
Internal dynamics and employees (internal focus and integration) vs external environment and customers and shareholders (external focus and differentiation)
CVF vertical dimension
Flexibility or stability?
Decentralized decision making (flexibility and discretion) vs Centralized authority (stability and control)
clan culture
Internal focus and values flexibility rather than stability and control

adhocracy culture
External focus and values flexibility

market culture
Strong external focus and values stability and control

hierarchy culture
Internal focus and values stability and control over flexibility

person-organization (PO) fit
Extent to which your personality and values match the climate and culture in an organization
12 Levers for Organizational Culture Change
Formal statements
Slogans and sayings
Rites and rituals
Stories, legends, and myths
Leader reactions to crises
Role modeling, training, and coaching
Physical design
Rewards, titles, promotions, and bonuses
Organizational goals and performance criteria
Measurable and controllable activities
Organizational structure
Organizational systems and procedures

organization
A group of people who work together to achieve some specific purpose
7 Major Features of Organizations
Common purpose
Coordinated effort
Division of labor
Hierarchy of authority
Span of control
Authority—accountability, responsibility, and delegation
Centralization versus decentralization of authority
4 Features of Organizations Proposed by Schein
Common purpose
Coordinated effort
Division of labor
Hierarchy of authority
common purpose
Unifies employees or members and gives everyone an understanding of the organization’s reason for being
coordinated effort
The coordination of individual efforts into a group or organizationwide effort
division of labor
Work specialization; the arrangement of having discrete parts of a task done by different people
hierarchy of authority
Chain of command; control mechanism for making sure the right people do the right things at the right time
flat organization
Organizational structure with few or no levels of middle management between top managers and those reporting to them
unity of command
Principle that an employee should report to no more than one manager to avoid conflicting priorities and demands
span of control
The number of people reporting directly to a given manager; narrow (or tall) and wide (or flat)

authority
The rights inherent in a managerial position to make decisions, give orders, and utilize resources
accountability
Managers must report and justify work results to the managers above them
responsibility
The obligation one has to perform the assigned tasks
delegation
Process of assigning managerial authority and responsibility to managers and employees lower in the hierarchy
centralized authority
Important decisions are made by higher-level managers
decentralized authority
Important decisions are made by middle-level and supervisory-level managers
organization chart
Box and line illustration showing the formal lines of authority and the organization’s official positions or work specializations

8 Types of Organizational Structures
Simple
Functional
Divisional
Matrix
Horizontal
Hollow
Modular
Virtual
simple structure
Authority centralized in a single person, a flat hierarchy, few rules, and low work specialization

functional structure
People with similar occupational specialties are put together in formal groups

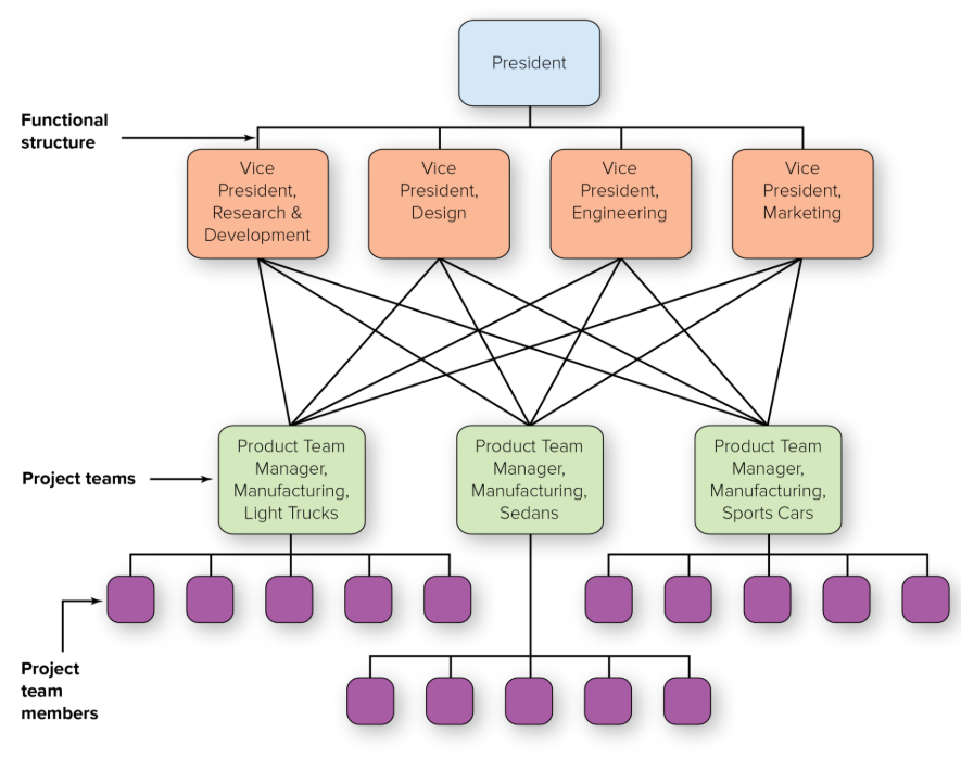
divisional structure
People with diverse occupational specialties are put together in formal groups by similar products or services, customers or clients, or geographic regions

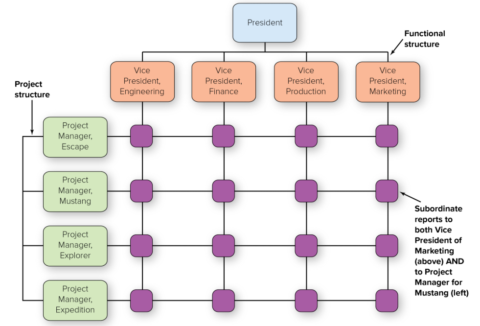
matrix structure
Combines functional and divisional chains of command in a grid so that there are two command structures—vertical and horizontal

horizontal structure
Also called team-based design, teams or workgroups, either temporary or permanent, are used to improve collaboration and work on shared tasks by breaking down internal boundaries

boundaryless organization
A fluid, highly adaptive organization whose members, linked by information technology, come together to collaborate on common tasks
Includes hollow, modular, and virtual structures
hollow structure
Network structure; the organization has a central core of key functions and outsources other functions to vendors

modular structure
A firm assembles product chunks, or modules, provided by outside contractors
virtual structure
An organization whose members are geographically apart and connected through the internet and remote work software