1/17
Looks like no tags are added yet.
Name | Mastery | Learn | Test | Matching | Spaced |
|---|
No study sessions yet.
SRY gene meaning
Sex-determining Region on the Y-chromosome
SRY gene (pleiotropy)
causes fetal gonads to develop as testes after fertilization
What does testosterone cause
male physical/behavioral traits
Linked traits
genes close on chromosomes are linked if crossing doesnt happen
Genes close on chromosomes have
higher chance of being inherited
Sex-linked traits
influenced by genes on sex chromosomes
Pedigrees
used to figure out and predict inheritance
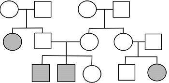
◻
male unaffected
○
female unaffected
◼
male affected
⏺
female affected
Autosomal Dominant
2 affected can’t have unaffected
Autosomal Recessive
2 unaffected cant have affected
You are breeding miniature schnauzers. You breed a black female with a blond male and all of the pups are gray. This is an example of what type of inheritance?
incomplete dominance
Your mom has light blond hair while your dad has brown hair. You have blond hair, your sister has dirty blond hair and your brother has light brown hair. That is, your family is a rainbow of hair color! This is an example of what type of inheritance?
polygenic trait
What might happen if an individual inherited a
recessive (and disfunctional) mutation in SRY?
an XY male might display female sex traits
Which law does linked traits violate?
law of independent assortment

The disorder shown on the pedigree is Maple Syrup Urine Disease (MSUD) which is a metabolic disorder that affects the body’s ability to process certain proteins. It was named after a distinctive odor of a baby’s urine. What is the inheritance pattern of this gene?
autosomal recessive