1/115
Looks like no tags are added yet.
Name | Mastery | Learn | Test | Matching | Spaced | Call with Kai |
|---|
No analytics yet
Send a link to your students to track their progress
Which of the following may be members of the holobiont?
D) all of these may be members of the holobiont at some point- so pathogens, transient microbes, and resident microbes

Colonization will result in infection and disease if any pathogenic microbes are present
False

You may not always know you have been colonized by a microbe, but you will always know if it proceeds to an infection.
False

Which of the following may be the result of colonization with a pathogenic microbe? Check all that apply
The pathogen does not attach to the host well and is cleared by the host.
The pathogen may multiply and cause infection, leading to possible death.
The pathogen may reside as part of the resident microbiota in low numbers.

The best descriptive term for the resident microbiota is
mutualistic
When the resident microbiota prevents the establishment of a pathogen, it is called
microbial antagonism
choose the correct terms for each lettered box to complete the concept map describing the two areas of the respiratory tract and the diseases that can occur in each.
A. upper
B. lower
C. mouth
D. nose
E. pharynx
F. larynx
G. trachea
H. bronchioles
I. colds
J. pharyngitis
K. otitis media
L. tuberculosis
M. pneumonia

The normal biota of the GI tract is most diverse in the
large intestine
Testes
produce sperm and hormones
Epididymis
coiled tube leading out of the testes
Urethra
carries urine and sperm to the exterior of the body
prostate gland
produces seminal fluid
Which of the following bacteria is known to produce substances that lower the local pH?
Lactobacillus
Which part of the urinary tract has the most abundant and diverse microbiome?
lower urethra
Localized Infection
microbes enter the body and remain confined to a specific tissue
Systemic Infection
Infection spreads to several sites and tissue fluids and may travel via nerves and CSF
Focal Infection
The infectious agent spread to other tissues from a local site
Mixed Infection
Several microbes establish themselves simultaneously at the infection site
Primary infection
the initial infection
Secondary Infection
An example is influenza comlicated by pneumonia
Acute Infection
Infection comes on rapidly, with severe but short-lived effects
Chronic Infection
Infection that persists over a long period of time (ex. HIV)
Direct contact
syphillis from unprotected sex
biological vector
lyme disease
vehicle
salmonellosis from egg salad at a picnic
Droplet
chicken pox from one child coughing on another
Parenteral
Hepatitis B from needle sharing
Healthcare-associated
MRSA
This person had hepatitis A and recovered from the illness. However, individuals continue to harbor the virus for several years. If this individual does not practice appropriate safety measures at a job, patrons of the restaurant may become ill. This individual would then represent a
chronic carrier
What type of potential transmission is depicted by this picture?
fomite

Properly order the four stages of clinical infection
1. incubation period
2. prodromal stage
3. acute phase
4. convalescent period
The ___ is the time between an encounter with a pathogen and the first symptoms.
incubation period
The statements below describe the process of phagocytosis. Put them in the correct order in which they occur
1. Phagocytes release chemicals that attract the pathogens.
2. PRRs on host phagocytes bind to PAMPS on microbes.
3. Endocytosis is initiated forming a phagosome
4. A lysosome fuses with the phagosome forming a phagolysosome
5. Digestion proceeds as hydrolytic enzymes break down the cells
6. The residual cell debris is expelled from the cell by exocytosis.
Order the following choices to reflect the stages of phagocytosis, from the first step to the last step.
1. Chemotaxis
2. Formation of phagosome
3. formation of phagolysosome
4. killing and digestion of microbe
5. exocytosis of debris
Mitochondria contain hydrolytic enzymes.
True or False
False
__ are the precursors to macrophages.
monocytes
Which cell type is capable of phagocytosis?
neutrophils and macrophages
Phagocytosis is part of the body's nonspecific defenses.
True or False.
True
The complement system is part of the specific immune response.
True or False.
False
Phagocytes are attracted by all of the following EXCEPT
enzymes released by lysosomes
True or False. Complement factor C3b coats a bacterium and binds to C3b receptors on phagocytes, making the bacterium more susceptible to being phagocytized.
True
A __ contains hydrolytic enzymes to digest foreign bacteria.
lysosome
In phagocytosis, the digested contents are eliminated by
exocytosis
Approximately how long does it take for the contents of the phagolysosome to kill engulfed bacteria?
30 minutes
Phagocytosis exhibits a memory response similar to specific immunity.
False
Place the steps in the correct order to assess your understanding of the inflammatory reaction.
injury/immediate release
vascular reactions
edema and pus formation
resolution/scar formation

Injury Response
immediate vasoconstriction and release of chemical mediators
Vascular Reactions
Vasodilation with increased blood flow, vascular permeability, and fluid leakage
Edema
infiltration of site by neutrophils, resulting in pus formation
resolution and scar formation
repair of the tissues
Diapedesis
migration of white blood cells from the blood out to the tissues
The four classic signs and symptoms of inflammation include all of the following except
chills
All of the following are events of early inflammation except
macrophages appear first and begin phagocytosis
Which of the following is incorrect about inflammation?
Pyrogens cause vasodilation and increased capillary permeability.
Which of the following is mismatched in relation to inflammation?
Tumor-cancer
Which of the following is not a chief function of inflammation?
cause a fever
The circulating substances that affect the hypothalamus and initiate fever are
pyrogens
A person will typically experience the sensation of __ when fever is starting to occur in the body.
chills
Each of the following are benfits of fever except
it increases the availability of iron
You cut your finger dicing chicken for dinner. Which of the following is not a source of chemicals that stimulate the inflammatory response that results from the injury?
Antibody-producing plasma cells
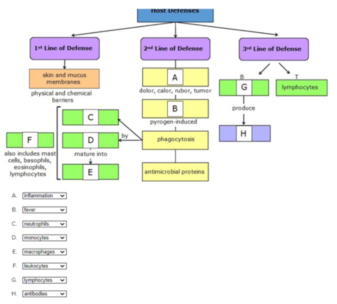
Choose the correct term for each lettered box to complete the concept map.
A. inflammation
B. fever
C. neutrophils
D. monocytes
E. macrophages
F. leukocytes
G. lymphocytes
H. antibodies

Label the image to review the primary physical and chemical defense barriers in the human body.

Classify the terms to the correct category to review examples of inflammatory mediators and other cytokines.
Pro-inflammatory cytokines
- tumor necrosis factor(TNF)
- interleukin (IL) 1
Vasoactive Mediators
- histamine
- serotonin
Regulate Lymphocyte Growth and Activity
- Interleukin-7
- Erythropoietin
Label this infographic to test your understanding of the development of cells and cell products that compromise the host defense system.

Bloodstream
carries red and white blood cells, many different chemicals produced by the liver, and antibodies
Mononuclear phagocyte system
support network of connective tissue fibers that provide a passageway within and between tissues and organs
Lymphatic System
Compartmentalized network of vessels, cells, and specialized accessory organs that house aggregates of lymphocytes.
Extracellular fluid
fluid that fills the spaces surrounding tissue cells
Neutrophils
main phagocytes in circulation
Basophiles
parallel eosinophil function by being involved in inflammation and allergic reactions
Monocytes
Phagocytic cells that leave circulation and differentiate into macrophages
Natural killer cells
display no antigen specificity but are active against tumor and virally infected cells
A microorganism carries __ markers and a B cell carries __ markers.
nonself; self
Which of the following cells are lymphocytes?
B cells
Label the image to test your understanding of antibody structure.

Choose the correct terms for each lettered box to complete this concept map describing lymphocyte specificity and activation.
A. B lymphocyte
B. T lymphocyte
C. memory B cell
D. plasma cell
E. antibodies
F. T helper cell
G. interleukins
H. cytotoxic T cell
I. memory T cell

Complete the sentences to review the processe of T-cell activation.
T-cell activation begins when a/n APC presents an antigen fragment in association with an MHC-II molecule to a CD4 helper T cell. Once activated, helper T cells can differentiate into T helper 1 cells which will activate phagocytic cells and secretes IL-2 to help activate cell-mediated immunity. CD4 helper T cells may also differentiate into T helper 2 cells for B-cell activation, or T helper 17 or T regulatory cells for modulation of the inflammatory response. An APC may also activate a CD8 T cell when the antigen is complexed with MHC-I . These CD8 cells are called cytotoxic T cells. Activated CD8 cells will mount a direct attack on target cells through the action of perforins , which punch holes in membranes, and granzymes , which then enter through these passageways.
Fab
the two arms that bind to antigen
Fc
part of the antibody involved in binding to various cells and molecules of the immune response
Hinge Region
region between Fab and Fc that allows swiveling of the Fab
Complement binding site
site within Fc region
Disulfide bonds
holds polypeptide chains together
Opsonization
coating of microbe with antibody to enhance phagocytosis
Neutralization
antibodies fill the surface receptors on microbes to prevent its attachment to the host
Antitoxin
antibody that neutralizes bacterial exotoxins
Agglutination
crosslinkage of cells or particles into large clumps
IgG
most prevalent antibody in circulation
IgA
dimer that is a significant component of mucus and secretions
IgM
pentameric in circulation
IgD
main function is to serve as antigen receptor on B cell surface
IgE
mediates allergic responses
__ are molecules that stimulate a response by T-cells and B-cells.
Antigens
Surface receptors on immune system cells function in
identification of self/non-self
cell development
communication
T-cells
stimulate B-cells and other T-cells
Which of the following cells can be a target for cytotoxic T-cells?
viral-infected cells, transplanted cells, and cancer cells
In addition to apoptosis of infected host cells, apoptosis of lymphocytes also occurs during embryonic development.
True
In addition to perforins, which chemical(s) is/are also secreted by cytotoxic T-cells?
granzymes
A person deficient in cytotoxic T-cells may be more susceptible to cancer.
True
An individual antibody is made against
one epitope on the cell
Many different antibodies can be made against a single antigen
True