1/3
Looks like no tags are added yet.
Name | Mastery | Learn | Test | Matching | Spaced | Call with Kai |
|---|
No analytics yet
Send a link to your students to track their progress
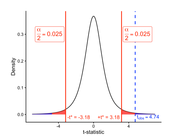
What is the Critical Value method?
Compares the boundaries of corresponding t-statistics along the axis
P-value = area beyond tobs
alpha = 5%
Area of boundary = Quantiles of a t distribution cutting an area of 5% beyond them
use qt function

When do you accept / reject hypothesis?
REJECT the null when observed statistic is ≤ the lower critical value OR its ≥ the upper critical value
Why?
tobs > upper critical value = falls in area of low probability
tobs < lower critical value = falls in area of low probability

.
.