1/13
Looks like no tags are added yet.
Name | Mastery | Learn | Test | Matching | Spaced | Call with Kai |
|---|
No analytics yet
Send a link to your students to track their progress
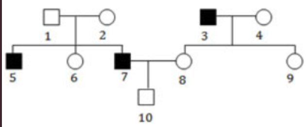
Daughters must get an X chromosome from their father and mother
If the trait is X-linked dominant, the daughter will have the trait
autosomal - body cells
gender is irrelevant


If it was X-linked dom., 8 and 9 would have it from #3
if it was autosomal dom. #8, #9 and #10 would have it as well as #1 and #2
If it was autosomal rec.,

first clue is if the parent has it, all the daughters have it
gamete = sex cell = haploid therefore haploid # = n = 24
autosomes = non-sex related chromosomes (X/Y)
total somatic chromosomes = 2n = 48
48 - autosomes = 48 - 2 = 46
diploid = replicated chromosomes = (X shaped chromosomes)

Y chromosome only
Which of the following does not happen during mitosis?
chromosomes replicate
the nuclear membrane re-forms
chromosomes align on the metaphase plate
the nuclear membrane breaks down
this happens in interphase
do not confuse for the chromosome condensation in prophase I
centriole
centrosome
centromere