1/66
Looks like no tags are added yet.
Name | Mastery | Learn | Test | Matching | Spaced | Call with Kai |
|---|
No analytics yet
Send a link to your students to track their progress
1. A 48-year-old male subject drinks one bottle of beer very quickly every hour. For simplification, the absorption time of ethanol into the blood is considered negligibly short. Ethanol (alcohol) is metabolized in the body according to a (pseudo) zero-order reaction. Immediately after the first bottle, the blood alcohol concentration (BAC) reaches a first peak of 0.35‰, which drops to 0.20‰ within 1 hour, just before the second bottle is consumed.
What maximum BAC will be reached after the 5th bottle, assuming idealized kinetics?
A. 1.00‰
B. 1.05‰
C. 1.10‰
D. 1.15‰
E. 1.20‰
D. 1.15‰

2. Triacylglycerols (triglycerides) serve as energy stores. When needed, they are hydrolyzed by lipases.
Lipases cleave in triacylglycerols
A. Amides
B. Anhydrides
C. Esters
D. Ethers
E. Glycosides
C. Esters

3. Which enzyme is typically not present or only present with insignificant activity in cells of white adipose tissue (univacuolar adipocytes)?
A. Acetyl-CoA carboxylase
B. Acyl-CoA synthetase
C. ATP-citrate lyase (citrate lyase)
D. Glycerol kinase
E. Monoacylglycerol lipase
D. Glycerol kinase
4. One of the enzymes involved in the breakdown of triacylglycerols (triglycerides) in adipose tissue is hormone-sensitive lipase (HSL). It is activated by phosphorylation.
Which metabolite provides the phosphate group during the phosphorylation of the lipase?
A. AMP
B. Inorganic phosphate
C. ATP
D. cAMP
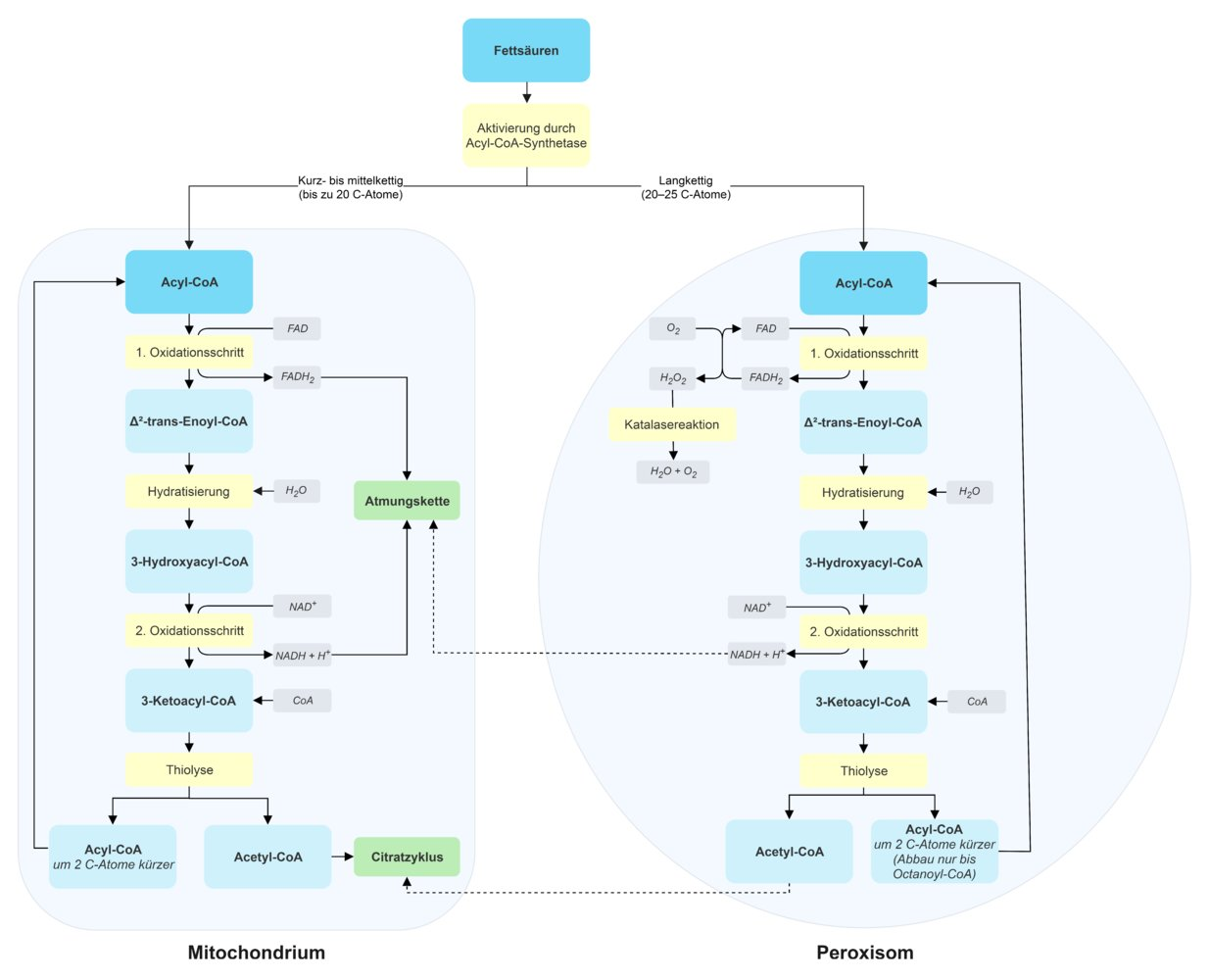
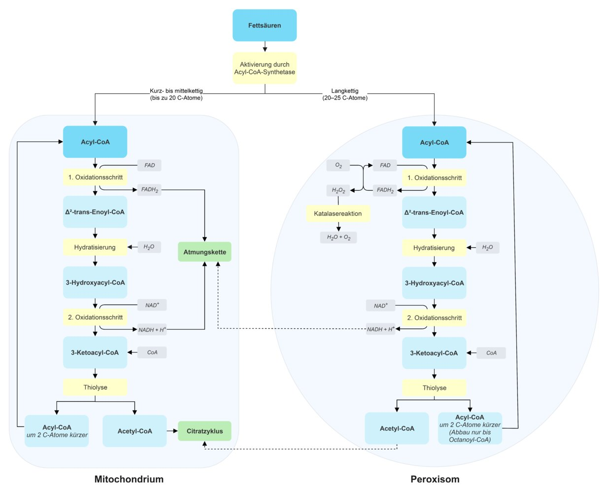
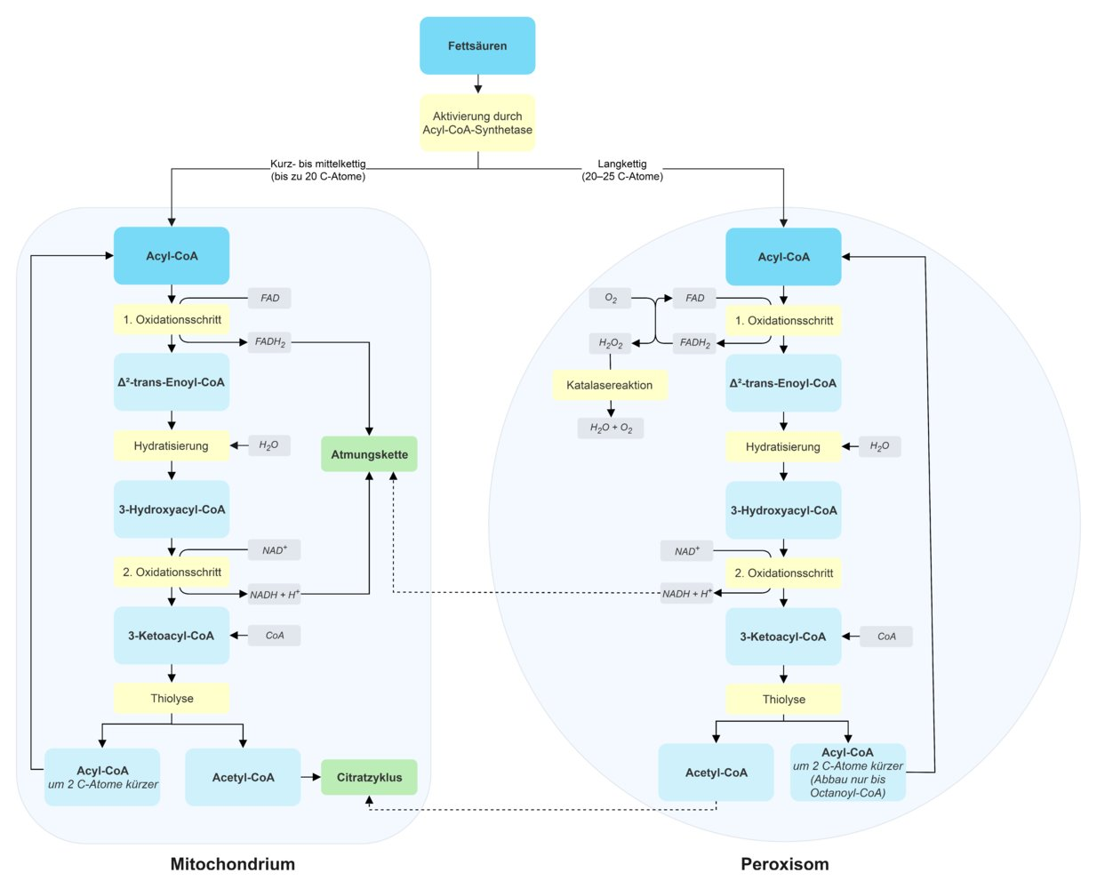
E. cGMP
C. ATP

5. In cases of impaired fat absorption, a deficiency of α-tocopherol may occur.
Which biochemical or physiological process is α-tocopherol most likely involved in?
A. Carboxylation of glutamyl residues in proteins
B. Hydroxylation of proline residues
C. Photoreception in the retina
D. Regulation of calcium homeostasis
E. Protection of membrane lipids from oxidation
E. Protection of membrane lipids from oxidation

6. Which coenzyme is required for the alkyl rearrangement during the degradation of odd-chain fatty acids?
A. 5’-Deoxyadenosylcobalamin
B. Flavin mononucleotide (FMN)
C. Nicotinamide adenine dinucleotide phosphate (NADP⁺)
D. Pyridoxal phosphate
E. Thiamine pyrophosphate
A. 5’-Deoxyadenosylcobalamin

7. In which of the following human enzymes or enzyme complexes is flavin adenine dinucleotide (FAD) contained?
A. Acyl-CoA dehydrogenase of β-oxidation
B. Alcohol dehydrogenase
C. Glyceraldehyde-3-phosphate dehydrogenase (GAPDH)
D. Isocitrate dehydrogenase of the citric acid cycle
E. Malate dehydrogenase of the citric acid cycle
A. Acyl-CoA dehydrogenase of β-oxidation

8. Covalently enzyme-bound phosphopantetheine is an essential component of
A. Acetyl-CoA carboxylase
B. Aminoacyl-tRNA synthetases
C. Fatty acid synthase
D. (3-Keto-)thiolase
E. Methionine synthase
C. Fatty acid synthase
9. In a medical practice, a 30-year-old woman presents complaining of fatigue and tingling in her hands. A blood test reveals that she has megaloblastic anemia due to a functional folate deficiency. A functional folate deficiency can occur as a result of a cobalamin deficiency.
The failure of which reaction as a consequence of cobalamin deficiency is responsible for the development of a functional folate deficiency?
Synthesis of
A. dTMP from dUMP
B. Methionine from homocysteine
C. Serine from glycine
D. Succinyl-CoA from methylmalonyl-CoA
E. Tetrahydrofolate from dihydrofolate
B. Methionine from homocysteine

10. The synthesis of which neurotransmitter directly requires S-adenosylmethionine as a substrate?
A. Adrenaline
B. γ-Aminobutyrate (GABA)
C. Dopamine
D. Glutamate
E. Serotonin
A. Adrenaline

11. Many enzymes show a hyperbolic dependence of their activity on substrate concentration. They can be characterized by their Michaelis-Menten constant (Michaelis constant, KM, Km) and their maximum velocity.
Which of the following units best fits the Michaelis (Menten) constant?
A. L·s⁻¹
B. mol·L⁻¹
C. mol·L⁻¹·s⁻¹
D. mol·s⁻¹
E. s⁻¹
B. mol·L⁻¹

12. For the reaction:
Dihydroxyacetone phosphate ⇋ Glyceraldehyde-3-phosphate (ΔG0′ > 0)
Why does the dihydroxyacetone phosphate formed during glucose breakdown in a muscle cell nevertheless react almost completely to glyceraldehyde-3-phosphate?. Because
A. Glyceraldehyde-3-phosphate is removed from the equilibrium by a subsequent reaction
B. The reaction is catalyzed by triose phosphate isomerase
C. The reaction in glycolysis is coupled with the hydrolysis of ATP
D. The entropy of this reaction (ΔS) < 0
E. The reaction is coupled with the breakdown of creatine phosphate
A. Glyceraldehyde-3-phosphate is removed from the equilibrium by a subsequent reaction

13. In the pentose phosphate pathway (hexose monophosphate pathway), glucose-6-phosphate is first oxidized to 6-phosphogluconolactone.
In the next step, a hydrolase catalyzes the formation of
A. 3-Keto-6-phosphogluconate
B. 6-Phosphogluconate
C. Dihydroxyacetone phosphate and glyceraldehyde
D. Ribose-5-phosphate
E. Ribulose-5-phosphate
B. 6-Phosphogluconate

14. Which compound is used by glycogen synthase as the direct substrate?
A. 2-Deoxyglucose
B. Glucose
C. Glucose-1-phosphate
D. Glucose-6-phosphate
E. UDP-glucose
E. UDP-glucose

15. The key enzyme of glycogen breakdown is glycogen phosphorylase. Congenital defects of liver glycogen phosphorylase are rare but can lead, without dietary intervention, to liver enlargement due to massive glycogen accumulation and hypoglycemia.
Which substrate does glycogen phosphorylase use to cleave glycogen?
A. ADP
B. Inorganic phosphate
C. ATP
D. cAMP
E. Water
B. Inorganic phosphate

16. An 8-month-old infant with a congenital deficiency of acyl-CoA dehydrogenase, which is responsible for the degradation of medium-chain fatty acids, is admitted to the hospital after a seizure. In the days before the seizure, the infant had a gastrointestinal infection with vomiting and diarrhea. The blood glucose level shows severe hypoglycemia.
Which of the processes listed below is most likely responsible for the infant’s hypoglycemia?
A. Activation of glycerol kinase by acetyl-CoA
B. Increased conversion of acetyl-CoA to acetoacetate
C. Increased conversion of acetyl-CoA to malonyl-CoA
D. Decreased activation of pyruvate carboxylase by acetyl-CoA
E. Decreased conversion of acetyl-CoA to glucose
D. Decreased activation of pyruvate carboxylase by acetyl-CoA

17. After prolonged fasting, the brain of an adult can manage with about 40 g of glucose per day instead of about 120 g, because it now mainly uses other substances for energy production. For this purpose, acetyl-CoA is converted in the liver into a transport form that can readily cross the blood–brain barrier.
Which enzyme must be expressed in the brain to reconvert this transport form into acetyl-CoA?
A. 3-Ketoacyl-CoA transferase
B. Acetyl-CoA carboxylase
C. Carnitine acyltransferase (carnitine palmitoyltransferase, CPT)
D. HMG-CoA synthase (β-hydroxy-β-methylglutaryl-CoA synthase)
E. Propionyl-CoA carboxylase
A. 3-Ketoacyl-CoA transferase

18. Which of the following molecules contains fructose as a component?
A. Cellulose
B. Isomaltose
C. Lactose
D. Maltose
E. Sucrose (saccharose)
E. Sucrose (saccharose)


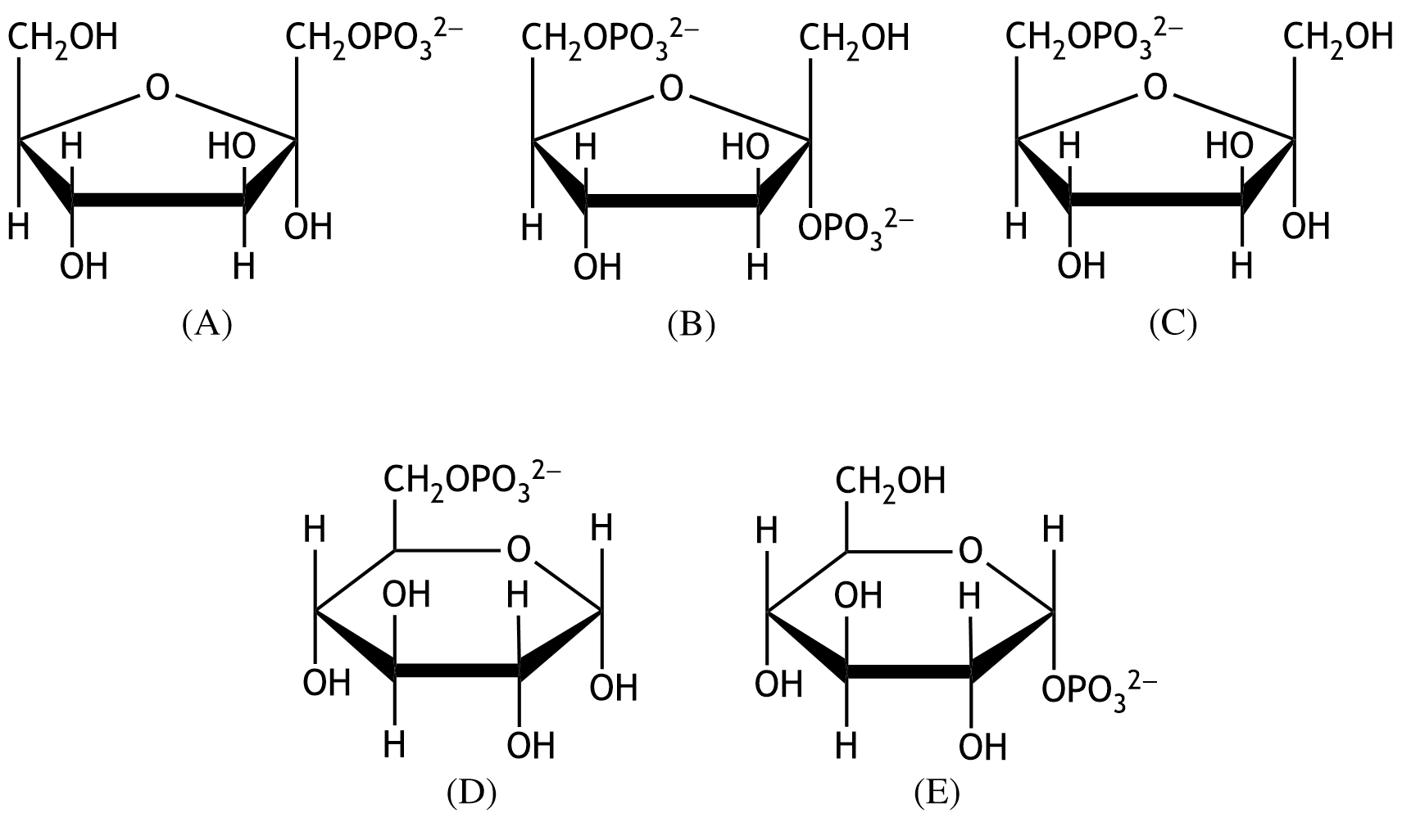
19. A patient suffers from fructose intolerance. Genetic testing reveals a point mutation in the gene encoding aldolase B. This mutation causes partial inactivation of aldolase B and consequently leads to an accumulation of the substrate of aldolase B in fructose metabolism.
Which of the following molecules is most likely to accumulate in this patient’s metabolism?
A. (A)
B. (B)
C. (C)
D. (D)
E. (E)
A. (A)

20. Alcohol dehydrogenase (ADH) produces a
A. Carbonyl group
B. Carboxyl group
C. High-energy thioester bond
D. Hydroxyl group
E. Methyl group
A. Carbonyl group
21. According to media reports, a patient with methanol intoxication was treated by administering canned beer (one can per hour). After 15 hours, the patient was able to leave the hospital. The therapeutic administration of ethanol inhibited the conversion of methanol to a toxic metabolite by liver alcohol dehydrogenase.
Alcohol dehydrogenase converts methanol into
A. Acetaldehyde
B. Acetone
C. Ethyl methyl ketone
D. Formaldehyde
E. Propanal
D. Formaldehyde
22. The autosomal recessive maple syrup urine disease is caused by a defect in a branched-chain α-keto acid dehydrogenase.
Therapeutically, a special diet is required that is low in the branched-chain amino acid
A. Leucine
B. Lysine
C. Methionine
D. Tryptophan
E. Tyrosine
A. Leucine
23. Arginine has important functions in the body beyond being a building block of proteins.
Which statement about the function of arginine is correct?
A. Arginine inhibits urea formation.
B. Arginine is a precursor for the biosynthesis of carnitine.
C. Arginine is a precursor for the biosynthesis of heme.
D. Arginine is a precursor for the biosynthesis of nitric oxide.
E. Arginine is a precursor for the biosynthesis of taurine.
D. Arginine is a precursor for the biosynthesis of nitric oxide.
24. Ubiquitin is a small protein that can be transferred to target proteins via its C-terminal carboxyl group, forming an isopeptide bond.
With the residue of which amino acid of the target protein does ubiquitin typically react?
A. Asparagine
B. Aspartate
C. Isoleucine
D. Lysine
E. Serine
D. Lysine

25. A 68-year-old patient is treated with a statin because of elevated LDL levels. Statins inhibit the enzyme that catalyzes the rate-limiting step in the biosynthesis of cholesterol.
Which metabolite is therefore produced in reduced amounts directly?
A. Acetoacetate
B. Acetoacetyl-CoA
C. Mevalonate
D. β-Hydroxy-β-methylglutaryl-CoA (HMG-CoA)
E. β-Hydroxybutyrate
C. Mevalonate


26. The compound shown is a structural analog of a metabolic product. It is used therapeutically to inhibit the conversion of this metabolic product.
Which enzyme is inhibited by the compound shown?
A. Dihydrofolate reductase
B. Indole dioxygenase
C. Prolyl hydroxylase
D. Tryptophan hydroxylase
E. Xanthine oxidase
E. Xanthine oxidase

27. Apoptosis, a form of programmed cell death, is mediated by caspases.
These enzymes are
A. DNases
B. Phosphatases
C. Phosphorylases
D. Proteases
E. RNases
D. Proteases
28. Lysosomal storage diseases can be caused by a genetically determined deficiency of glycosidases.
To which enzyme class do glycosidases belong?
A. Oxidoreductases
B. Transferases
C. Hydrolases
D. Lyases
E. Isomerases
C. Hydrolases

29. As regulatory proteins of crucial importance for the cell cycle, most cyclins are specifically degraded during the individual phases of the cell cycle.
Which cellular component is primarily responsible for this degradation of cyclins?
A. Autophagosome
B. Endosome
C. Lysosome
D. Proteasome
E. Spliceosome
D. Proteasome
30. Tumor viruses, such as certain human papillomaviruses, induce cancer by manipulating cellular effectors.
A typical mechanism for this is:
A. Activation of the GTPase activity of the Ras protein
B. Dephosphorylation of the retinoblastoma protein (pRb)
C. Hydrolytic cleavage of epidermal growth factor (EGF)
D. Inactivation of the transcription factor Myc
E. Stimulation of ubiquitination of the p53 protein (TP53)
E. Stimulation of ubiquitination of the p53 protein (TP53)
31. In various neurodegenerative diseases, protein misfolding occurs.
Which of the following statements about protein folding or misfolding is typically correct?
A. Chaperones cleave misfolded proteins into individual amino acids.
B. Misfolded mitochondrial proteins are not degraded.
C. Misfolded proteins can form insoluble aggregates.
D. Misfolded proteins in the endoplasmic reticulum are degraded in the Golgi apparatus.
E. Proteins retain their physiological function even when denatured.
C. Misfolded proteins can form insoluble aggregates.
32. The activity of NADH: ubiquinone oxidoreductase (Complex I) in intact mitochondria isolated from human cells is to be activated by substances added to the buffer solution. During the isolation of the intact mitochondria, all cytosolic proteins were removed.
Which of the substances or substance combinations listed in (A) to (E) is best suited for this purpose?
A. α-Ketoglutarate (2-oxoglutarate) and aspartate
B. Malate and glutamate
C. NADH + H⁺
D. Oxaloacetate and acetyl-CoA
E. Ubiquinol
B. Malate and glutamate

33. The mitochondrial ATP/ADP translocase (ADP/ATP translocator, adenine nucleotide carrier) can be efficiently inhibited by the compound atractyloside.
How does the addition of atractyloside affect the metabolism of isolated intact mitochondria that otherwise have all necessary metabolites available?
A. The magnitude of the electrical potential across the inner membrane decreases.
B. The oxygen consumption of the mitochondria increases.
C. The activity of respiratory chain complexes I–IV decreases.
D. The activity of ATP synthase increases.
E. The activity of the enzymes of the citric acid cycle increases.
C. The activity of respiratory chain complexes I–IV decreases.
34. From which of the following organelles does the intrinsic pathway for triggering apoptosis primarily originate?
A. Endoplasmic reticulum
B. Golgi apparatus
C. Lysosome
D. Mitochondrion
E. Peroxisome

35. Zellweger syndrome is caused by defects in the biogenesis of peroxisomes, and affected individuals suffer, among other things, from developmental disorders of the central nervous system and muscle weakness.
Which of the following metabolic pathways takes place in peroxisomes?
A. Shortening of very long-chain fatty acids by β-oxidation
B. Glycogenolysis
C. Pentose phosphate pathway
D. Cori cycle
E. Urea cycle
A. Shortening of very long-chain fatty acids by β-oxidation

36. A 2.5-month-old boy was admitted to the hospital after a seizure. Examination of the cerebrospinal fluid (CSF) shows a markedly reduced glucose concentration despite normal blood glucose levels. A defect is detected in the gene encoding a glucose transporter that is the most important glucose transporter (luminal and abluminal) in cerebral endothelial cells.
A defect in which of the following transporters is most likely responsible for the low glucose concentration in the CSF?
A. GLUT1
B. GLUT2
C. GLUT4
D. SGLT1
E. SGLT2
A. GLUT1

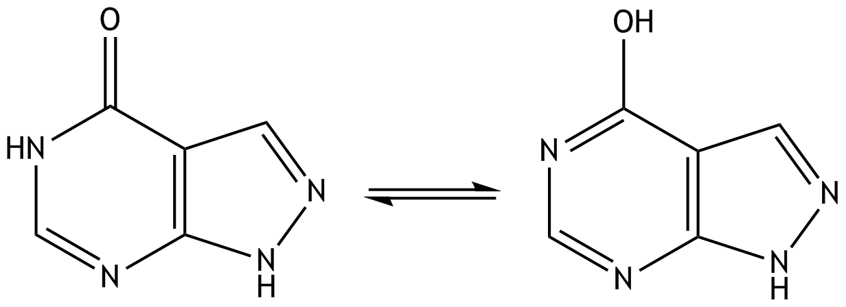
37. In the following figure, a pyrimidine base is shown.
This base
A. Is formed during RNA editing of ApoB mRNA from the base cytosine
B. Is a component of the cap structure of mature mRNA
C. Is pseudouridine
D. Can form guanine dimers under UV irradiation
E. Plays a role as a component of DNA in transcriptional regulation
E. Plays a role as a component of DNA in transcriptional regulation

38. Nucleic acids consist of nucleobases, sugar molecules, and phosphate groups.
The covalent linkage of which components leads to the formation of long molecular chains in nucleic acids?
A. Nucleobase and nucleobase
B. Nucleobase and phosphate group
C. Phosphate group and phosphate group
D. Sugar and nucleobase
E. Sugar and phosphate group
E. Sugar and phosphate group

39. What type of molecular linkage exists between the nucleotides in long nucleic acid chains?
A. Anhydride
B. Ester
C. N-glycosidic
D. O-glycosidic
E. Amide
B. Ester

40. Which activity is characteristic of all DNA polymerases?
A. 3′–5′ exonuclease activity
B. 5′–3′ exonuclease activity
C. Extension of the 3′ end
D. Extension of the 5′ end
E. Ligation of the 5′ end with the 3′ end
C. Extension of the 3′ end

41. Which of the following compounds is suitable as a substrate for DNA synthesis, for example in a polymerase chain reaction?
A. ADP
B. cGMP
C. CMP
D. dATP
E. ATP
D. dATP
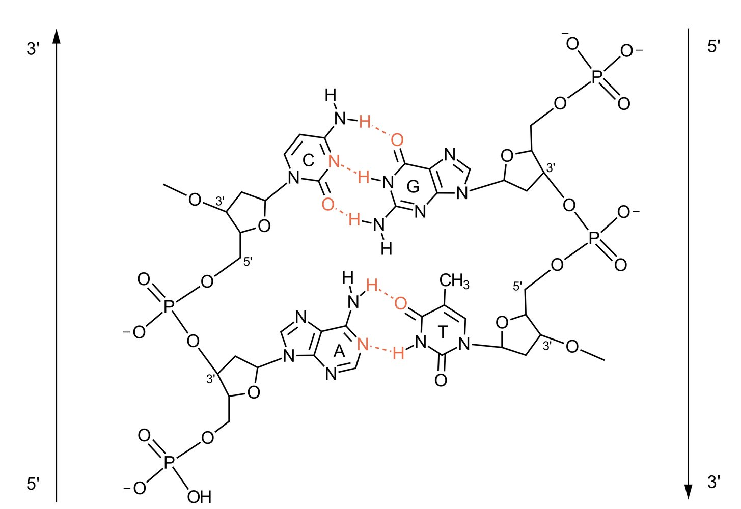
42. Which statement about the DNA double helix is correct?
A. The two 5′ ends of the single strands are complementary to each other.
B. The two single strands are linked to each other by phosphodiester bonds.
C. The stacking of the bases inside the double helix is mainly due to ionic interactions.
D. In the B-form, the two single strands form a right-handed double helix.
E. If all thymine bases were replaced by uracil bases, no double helix structure could form.
D. In the B-form, the two single strands form a right-handed double helix.
43. Tumor cells often express telomerases.
These enzymes belong to the
A. DNA-dependent RNA polymerases
B. DNA ligases
C. Helicases
D. Primases
E. Reverse transcriptases
E. Reverse transcriptases

44. Which of the following effects on cells is most likely to cause double-strand breaks in cellular DNA as a direct (immediate) radiation effect?
A. Microwaves from a microwave oven
B. Radio waves from a transmitting station
C. Static magnetic fields from a neodymium magnet
D. β⁻ radiation from nuclear decay
E. UV-A radiation from sunlight
D. β⁻ radiation from nuclear decay
45. Which DNA repair system is used to repair DNA double-strand breaks during the G1 phase of the cell cycle?
A. Base excision repair (BER)
B. Homologous recombination (HR)
C. Mismatch repair (MMR)
D. Non-homologous end joining (NHEJ)
E. Nucleotide excision repair (NER)
D. Non-homologous end joining (NHEJ)
46. From an enhancer,
A. Type I topoisomerases cleave a single DNA strand
B. DNA polymerases initiate replication
C. DNA helicase starts
D. Histone deacetylases stimulate transcription
E. Transcription activators stimulate transcription
E. Transcription activators stimulate transcription

47. Which vitamin A derivative functions as a ligand of the classical nuclear retinoid receptors (binding to RAR)?
A. all-trans-retinal
B. all-trans-retinol
C. all-trans-retinoic acid
D. 11-cis-retinal
E. 11-cis-retinol
C. all-trans-retinoic acid

48. Which of the following chemical bonds are mostly formed intracellularly through RNA-catalyzed reactions?
A. Disulfide bonds
B. N-glycosidic bonds
C. Peptide bonds
D. Thioester bonds
E. α-(1→4)-glycosidic bonds
C. Peptide bonds

49. Erythrocytes are exposed to strong oxidative stress and require large amounts of a reducing agent that is produced directly in the pentose phosphate pathway (hexose monophosphate pathway).
Which reducing agent is this?
A. FADH₂
B. Glutathione
C. NADH
D. NADPH
E. Ubiquinol
D. NADPH
50. In patients with myeloperoxidase deficiency, there is an increased susceptibility to fungal infections.
Which of the following reactions is typically catalyzed by leukocyte myeloperoxidase?
A. H₂O₂ + Cl⁻ → H₂O + OCl⁻
B. H₂O₂ + 2 GSH → GSSG + 2 H₂O
C. H₂O₂ + H₂O₂ → O₂ + 2 H₂O
D. H₂O₂ + 2 I⁻ + 2 Tyr + 2 H⁺ → 2 iodotyrosine + 2 H₂O
E. H₂O₂ + thioredoxin(SH)₂ → thioredoxinS₂ + 2 H₂O
A. H₂O₂ + Cl⁻ → H₂O + OCl⁻
51. To treat an inflammatory autoimmune disease, a cytokine-binding antibody of the IgG isotype is used.
How many cytokine molecules can a single typical IgG antibody molecule bind at most?
A. 1
B. 2
C. 4
D. 5
E. 10
B. 2

52. When antibodies of different isotypes are compared, antibodies of a specific immunoglobulin class are transported most efficiently across epithelia, for example into the lumen of the bronchi or the intestine. The Ig molecule exists as a so-called dimer associated with a J chain.
To which antibody isotype do these Ig molecules typically belong?
A. IgA
B. IgD
C. IgE
D. IgG
E. IgM
A. IgA

53. Transplantation of solid organs from a donor requires subsequent immunosuppression of the recipient to prevent rejection. The immunosuppressive drug rapamycin (sirolimus) is used for this purpose.
Which mechanism of action of rapamycin (sirolimus) is correct?
By binding to
A. CD3, it inhibits T-cell receptor–mediated signal transduction
B. Inosine monophosphate dehydrogenase, it inhibits the synthesis of guanine-containing nucleotides
C. The protein kinase mTOR, it inhibits translation
D. A phosphatase, it inhibits NF-AT–mediated transcription
E. IκB, it inhibits NF-κB–mediated transcription
C. The protein kinase mTOR, it inhibits translation
54. In a large proportion of the world’s population, milk consumption in adulthood leads to bloating and diarrhea.
Which of the following mechanisms typically occurs less completely in these individuals in adulthood than in infancy, leading to the described symptoms?
A. Breakdown of lactose by bacteria in the large intestine
B. Uptake of lactate into mucosal cells of the small intestine
C. Uptake of lactoferrin into mucosal cells of the small intestine
D. Uptake of lactose into mucosal cells of the small intestine
E. Hydrolysis of lactose at the brush border of the small intestine
E. Hydrolysis of lactose at the brush border of the small intestine

55. A boy has had recurrent episodes of jaundice. Examination of the blood serum shows only an increased concentration of unconjugated bilirubin, with otherwise normal laboratory values. Viral infection, erythrocyte abnormalities, and hemolysis can be excluded. Mutations are present in a gene leading to reduced activity of the enzyme it encodes.
Which enzyme is most likely affected in this boy?
A. Bilirubin UDP-glucuronyl transferase
B. Biliverdin reductase
C. Ferrochelatase
D. Heme oxygenase
E. Canalicular transport ATPase
A. Bilirubin UDP-glucuronyl transferase
56. The liver is the central organ for carbohydrate and lipid homeostasis. This homeostasis is hormonally regulated, among other factors, by adiponectin, which activates AMP-activated kinase (AMPK) in hepatocytes.
What is the consequence of adiponectin-mediated AMPK activation in hepatocytes?
A. Activation of glycogen synthase
B. Activation of HMG-CoA reductase
C. Inhibition of mitochondrial β-oxidation of fatty acids
D. Inactivation of acetyl-CoA carboxylase 1 (ACC1)
E. Inactivation of carnitine acyltransferase 1 (carnitine palmitoyltransferase 1)
D. Inactivation of acetyl-CoA carboxylase 1 (ACC1)

57. Chronic renal insufficiency can lead to a bone metabolism disorder, among other things, due to reduced synthesis of calcitriol.
Reduced activity of which renal enzyme is most likely involved in the development of this bone metabolism disorder in these patients?
A. Cholesterol 7α-hydroxylase
B. Desmolase
C. 1α-hydroxylase
D. 11β-hydroxylase
E. 21-hydroxylase
C. 1α-hydroxylase

58. Janus kinase inhibitors such as baricitinib and tofacitinib are used as immunosuppressants.
What do Janus kinases directly phosphorylate in the JAK-STAT signaling pathway?
A. Adenylate cyclase
B. A subunit of trimeric G proteins
C. MAP kinase kinase kinases
D. T-cell receptors
E. Subunits of transcription factors
E. Subunits of transcription factors

59. In patients with a rare form of colon cancer, familial adenomatous polyposis coli (FAP), mutations in the APC gene are found in most cases. The APC protein is part of the Wnt–β-catenin signaling pathway. In FAP, this signaling pathway is constitutively active.
Which effect of an APC mutation typically leads to increased proliferation of colonic epithelial cells in FAP?
A. β-Catenin–mediated transcriptional activation
B. Dephosphorylation of Dishevelled
C. Increased transcription of the APC gene
D. Enhanced phosphorylation of β-catenin by glycogen synthase kinase 3 (GSK-3)
E. Enhanced ubiquitination of β-catenin
A. β-Catenin–mediated transcriptional activation
60. In the treatment of certain malignant diseases, PI3 kinase inhibitors are used. The PI3 kinase and its downstream signaling cascade can be activated in tumors and are important for tumor growth.
Which of the following proteins is directly recruited to the cell membrane by the product formed from phosphatidylinositol-4,5-bisphosphate by PI3 kinase?
A. Bax protein
B. Protein kinase A
C. Protein kinase B (AKT)
D. Protein p53 (TP53)
E. Ras protein
C. Protein kinase B (AKT)
61. Which mechanism contributes significantly to the fact that, in healthy individuals, the blood plasma glucose concentration typically does not rise above 7.8 mmol/L (140 mg/dL) after a sucrose-rich meal?
A. In adipocytes, perilipin is increasingly phosphorylated.
B. In hepatocytes, glycogen synthase kinase 3 (GSK-3) is increasingly activated by dephosphorylation.
C. In skeletal muscle cells, GLUT4 proteins are increasingly translocated to the cell membrane.
D. Glucagon secretion from pancreatic α-cells is increased.
E. Renal tubular cells increase glucose excretion into the urine.
C. In skeletal muscle cells, GLUT4 proteins are increasingly translocated to the cell membrane.

62. A 45-year-old woman was found unconscious. Her blood plasma glucose concentration was only 39 mg/dL (2.2 mmol/L). After administration of glucose, she recovered quickly.
In the hospital, since she is not diabetic and reports not having taken insulin, a (maximum 72-hour) fasting test is performed to investigate whether the cause of hypoglycemia might be a tumor of insulin-secreting cells (insulinoma). In the table below, ↓ or ↑ indicates that the concentration of the respective substance (insulin, proinsulin, or C-peptide) in the blood serum is lower or higher compared to that of a healthy person after the same fasting duration.
Which of the constellations (A) to (E) in the table would most strongly indicate an insulinoma?
A. (A)
B. (B)
C. (C)
D. (D)
E. (E)
E. (E)
63. A patient with diabetes mellitus had elevated blood glucose concentrations for several months. Shortly before a doctor’s visit, however, he achieved normal glucose levels through proper insulin dosing.
The increased concentration of which substance in the patient’s blood best indicates the previously poor control of diabetes mellitus?
A. Glucagon
B. Glycated hemoglobin
C. Leptin
D. Lipopolysaccharide
E. Vasopressin
B. Glycated hemoglobin
64. In a child with short stature, a homozygous defect in the gene for the GH (growth hormone, somatotropin) receptor (GHR) is present, resulting in no functional GHR being produced.
Administration of which of the following hormones is most likely to promote longitudinal growth?
A. Estradiol
B. GH (growth hormone, somatotropin)
C. IGF-1 (insulin-like growth factor 1)
D. Insulin
E. T4 (thyroxine)
C. IGF-1 (insulin-like growth factor 1)


65. Laboratory testing of a 32-year-old patient with inner restlessness, increased pulse, and unintended weight loss over recent weeks shows the following plasma results:
TSH: thyrotropin
fT3: free T3
fT4: free T4
TRAK: TSH receptor antibodies, which stimulate the TSH receptor
Which statement about these laboratory findings is most accurate?
A. The increased fT3 concentration is the cause of the elevated fT4 level.
B. The increased TRAK concentration causes autoimmune destruction of thyroid tissue.
C. The elevated fT3 and fT4 concentrations are responsible for the decreased TSH concentration.
D. The elevated fT3 and fT4 concentrations cause hypothyroidism.
E. The decreased TSH concentration is responsible for the elevated fT3 and fT4 concentrations.
C. The elevated fT3 and fT4 concentrations are responsible for the decreased TSH concentration.
66. In a patient, overproduction of thyroid hormones leads, among other effects, to tachycardia (increased heart rate), which is partly due to altered gene expression in sinoatrial node cells mediated by T3.
Which of the following changes is therefore most likely present in the patient’s sinoatrial node?
A. Decreased formation of MHC-α (myosin heavy chain α)
B. Decreased formation of Na⁺/K⁺-ATPase
C. Decreased formation of SERCA (sarcoplasmic/endoplasmic reticulum Ca²⁺-ATPase)
D. Increased formation of β₁-adrenoceptors
E. Increased formation of phospholamban
D. Increased formation of β₁-adrenoceptors
67. A patient suffers from breast cancer. An increased number of estrogen receptors was detected on the surface of the cancer cells. After surgery and radiation, the patient receives an orally administered aromatase inhibitor.
Which of the following substances is directly converted into estradiol by aromatase?
A. Cortisol
B. Dehydroepiandrosterone (DHEA)
C. Pregnenolone
D. Progesterone
E. Testosterone
E. Testosterone
