1/32
Looks like no tags are added yet.
Name | Mastery | Learn | Test | Matching | Spaced | Call with Kai |
|---|
No analytics yet
Send a link to your students to track their progress
Language Recap
Language is a system of communication that is learned, stored, and processed in long-term memory systems
Language has 4 primary components and a set of linguistic universals (features that are found across nearly languages)

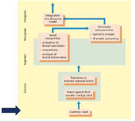
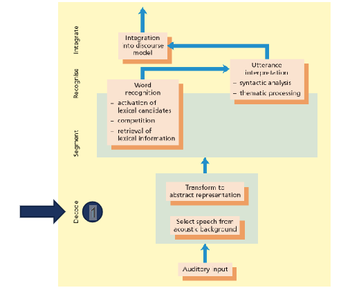
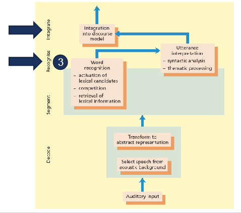
Overview of Speech Perception: Auditory input
Energetic masking, informational masking

Energetic Masking
Competing auditory signals
Informational Masking
Cognitive load makes speech interpretation harder
Overview of Speech Perception: 1. Decoding speech
Selectively attending to speech
Extracting specific elements from speech

Decoding Speech
Selectively attending to speech
Extracting specific elements from speech
Categorical perception of phonemes
/r/ vs. /l/ in American and Japanese infants
The ability to recognize (and produce) phonemes is skewed to the language(s) that you are exposed to in infancy

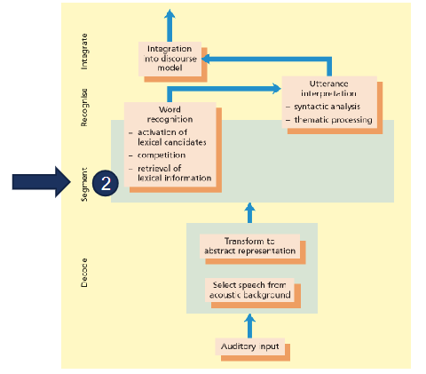
Overview of Speech Perception: 2. Speech Segmentation
Process of dividing speech into meaning- based units

Barriers to Speech Segmentation
1. Words do not always have clear boundaries
2. Coarticulation
▪ Production of phonemes is influenced by surrounding phonemes
▪ Can help you predict the next phoneme
3. Variability among speakers
▪ Accent, pitch, speed

How do we improve speech segmentation: parts
❑ Add stress
❑ Visual cues
❑ Language knowledge
❑ Context

How do we improve speech segmentation: Add stress
▪The syllable stressed can indicate noun v. verb
▪ Stressing first syllable is associated with: nouns, adjectives, adverbs
▪ e.g. We talked about behavioral conduct disorder in class
▪ Stressing last syllable is associated with verbs
▪ e.g. You should conduct yourself in a more serious manner

How do we improve speech segmentation: Visual Cues
▪We use visual cues from lip reading to help segment speech
▪ What you see can influence what you hear
▪ McGurk effect
▪ Perceptual illusion created when combining auditory and visual components from two different sounds

How do we improve speech segmentation: Language Knowledge
❑ We have a basic conceptual understanding of what language patterns can sound like
❑ Example: Speech segmentation of another language
How do we improve speech segmentation: Context
❑ Contextual cues from the environment or previous parts of the conversation
❑ Example: “Put the apple on the towel in the box”
❑ Phonemic restoration effect: We can restore phonemes when their perception is disrupted

Phonemic Restoration Effect
We can restore phonemes when their perception is disrupted
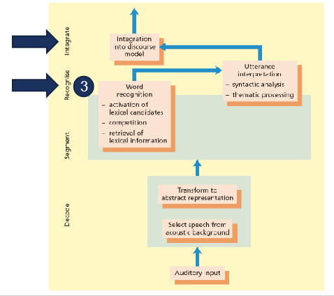
Overview of Speech Perception: 3. Recognize/Interpretation
Based on sentence syntax

Overview of Speech Perception: 4. Integrate
Combine current sentence with previous linguistic input

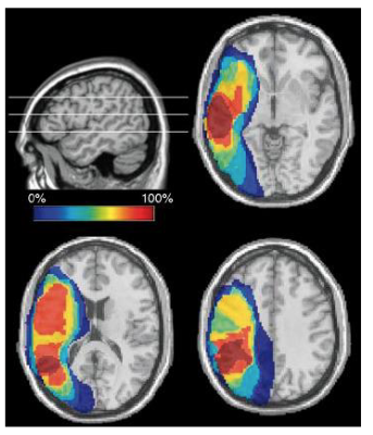
Speech Perception
Successful speech perception requires coordinating multiple brain networks

Recap Speech Perception
Auditory input can be hindered by energetic and informational masking.
The steps of speech perception includes: decoding speech, speech segmentation,
recognition/interpretation, and integration.
A number of barriers of speech segmentation can make speech perception difficult; however these can be improved by adding stress, visual cues, language knowledge, and/or using context.
The McGurk effect is an illusion combining visual and auditory cues.
Networks (and/or functions) outside of language are involved and contribute to speech perception and language.
What is aphasia?
Impairment in expression, comprehension, and/or manipulation of sounds or other language components
Occurs due to injury or lesion
Frequently due to stroke

Why is this common with strokes?
Middle cerebral artery is the most common place for strokes to occur

Aphasias
Broca’s Aphasia
Wernicke’s Aphasia
Conduction Aphasia
Global Aphasia
How we describe symptoms
❑ Fluency (Non-fluent or Fluent)
❑ Grammatical Impairment
❑ Articulatory Problems
❑ Paraphasia
❑ Neologism
❑ Jargon
❑ Automatic Speech
❑ Repetition
❑ Comprehension
How do we describe symptoms of aphasia
❑ Fluency (Non-fluent or Fluent)
❑ Grammatical Impairment
❑ Articulatory Problems
❑ Paraphasia
❑ Neologism
❑ Jargon
❑ Automatic Speech
❑ Repetition
❑ Comprehension
Broca’s Aphasia
Difficulty expressing thoughts
May produce nonsense syllables, transpose words and utter structurally incorrect sentences
Language comprehension is mostly in tact
*Non-Fluent (limited production of speech)
*Agrammatism (delete words)
*Articulatory problems
Paraphasia (replace phoneme or word with another)
Automatic speech (overlearned utterances)

Wernickes Aphasia
Affects a person’s ability to understand and produce meaningful speech
Language comprehension is impaired
*Fluent
*Paragrammatism (disordered grammar)
Paraphasia (replace phoneme or word withanother)
Neologism (generate nonsense words)
*Jargon (substitute non-related word/phrase)
* Comprehension (impaired understanding)

Conduction Aphasia
Impaired repetition of speech
Also inability to produce appropriate responses to heard communication (even though the communication is understood

Global Aphasia
Impaired ability to produce, understand, & comprehend language
Someone with global aphasia would experience difficulty:
Speaking or repeating words/phrases
Understanding simple words/phrases
With spelling & grammar
Understanding figurative language
Can be caused by a stroke or traumatic brain injury

How to communicate with someone who has aphasia?

Ways to treat aphasia?
Speech-language therapy
Non-verbal communication therapies
Computers, pictures, gestures, expressions, etc.
Activities
Book club, technology groups, art & drama
Physical & occupational therapy
* tDCS

tDCS
Transcranial direct current stimulation
Non-invasive brain stimulation technique that uses low-level electrical currents to modulate brain activity
Treatment time frame: ~10–23hrs over ~28-32 days
Results suggests promoted recovery from aphasia

What’s the difference between tDCS & TMS?
▪ tDCS – constant, weak electrical current and is a neuromodulator
▪ TMS – repeated electromagnetic pulses and is a neuro-stimulator
How do we treat aphasia?
Long repetitive sessions of stimulating the brain is thought to use one of two mechanisms
1. Enhance activity in the areas immediately surrounding the lesion
2. Enhance activity on the contralateral side, creating a compensatory effect
The mechanisms rely on neuroplasticity
Neuroplasticity: the brain’s ability to change and adapt structure & function

Neuroplasticity
The brain’s ability to change and adapt structure & function
Recap of Aphasia
Aphasia occurs due to brain damage or a lesion to language processing areas. One form of a lesion is a stroke.
Broca’s, Wernicke’s, Conduction, and Global Aphasia all arise from damage to different language processing region. They also have different combination of symptoms.
We use behavioral tests such as the Boston Diagnostic Aphasia Examination to assess aphasia.
tDCS can be used to treat aphasia and there are two theories for how this could work; however, both theories rely on neuroplasticity.