1/26
Looks like no tags are added yet.
Name | Mastery | Learn | Test | Matching | Spaced | Call with Kai |
|---|
No analytics yet
Send a link to your students to track their progress

1. Based on the data, which stars are the farthest away?
A. Star A
B. Star B
C. Star C
C. Star C
2. Predict what happens to the brightness of a star with an orbiting extra-solar planet.
A. It brightens when the planet is between its star and us.
B. It dims when the planet is between its star and us.
C. Brightness is not affected by the orbit.
B. It dims when the planet is between its star and us.

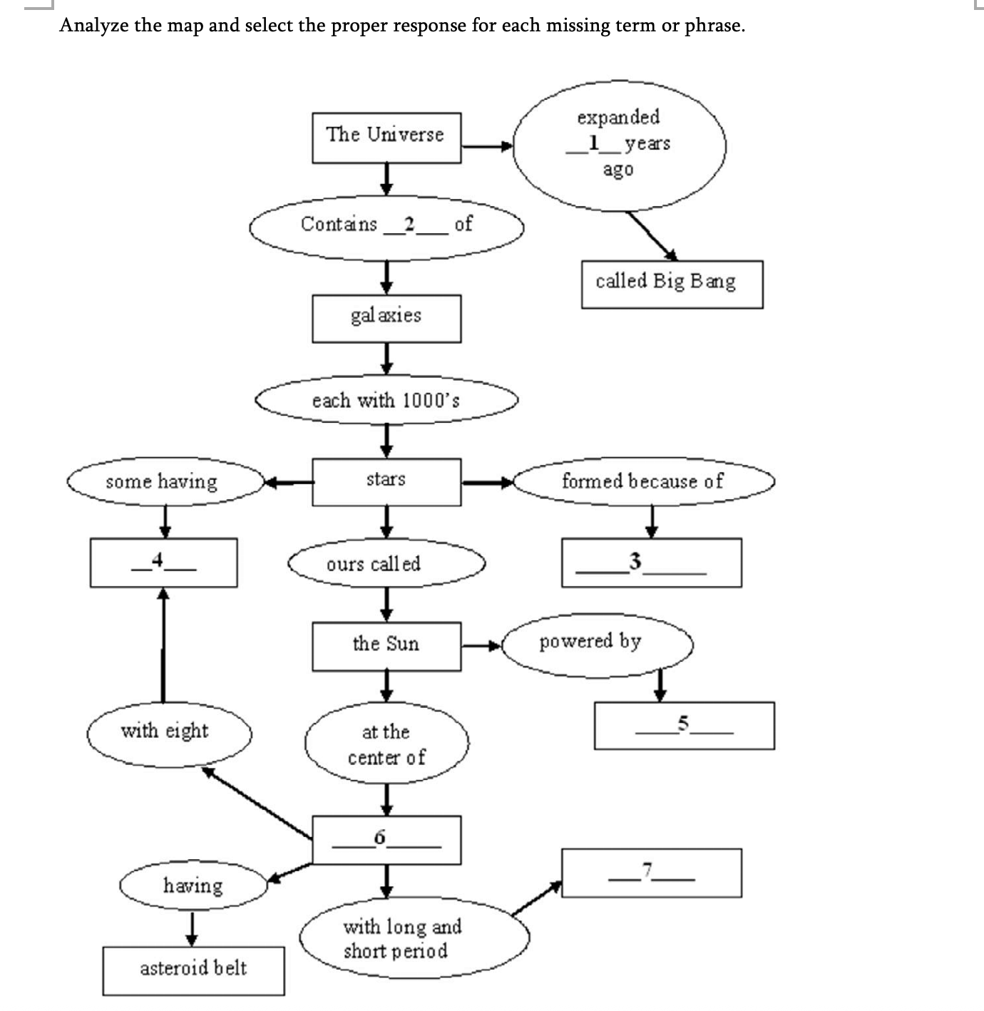
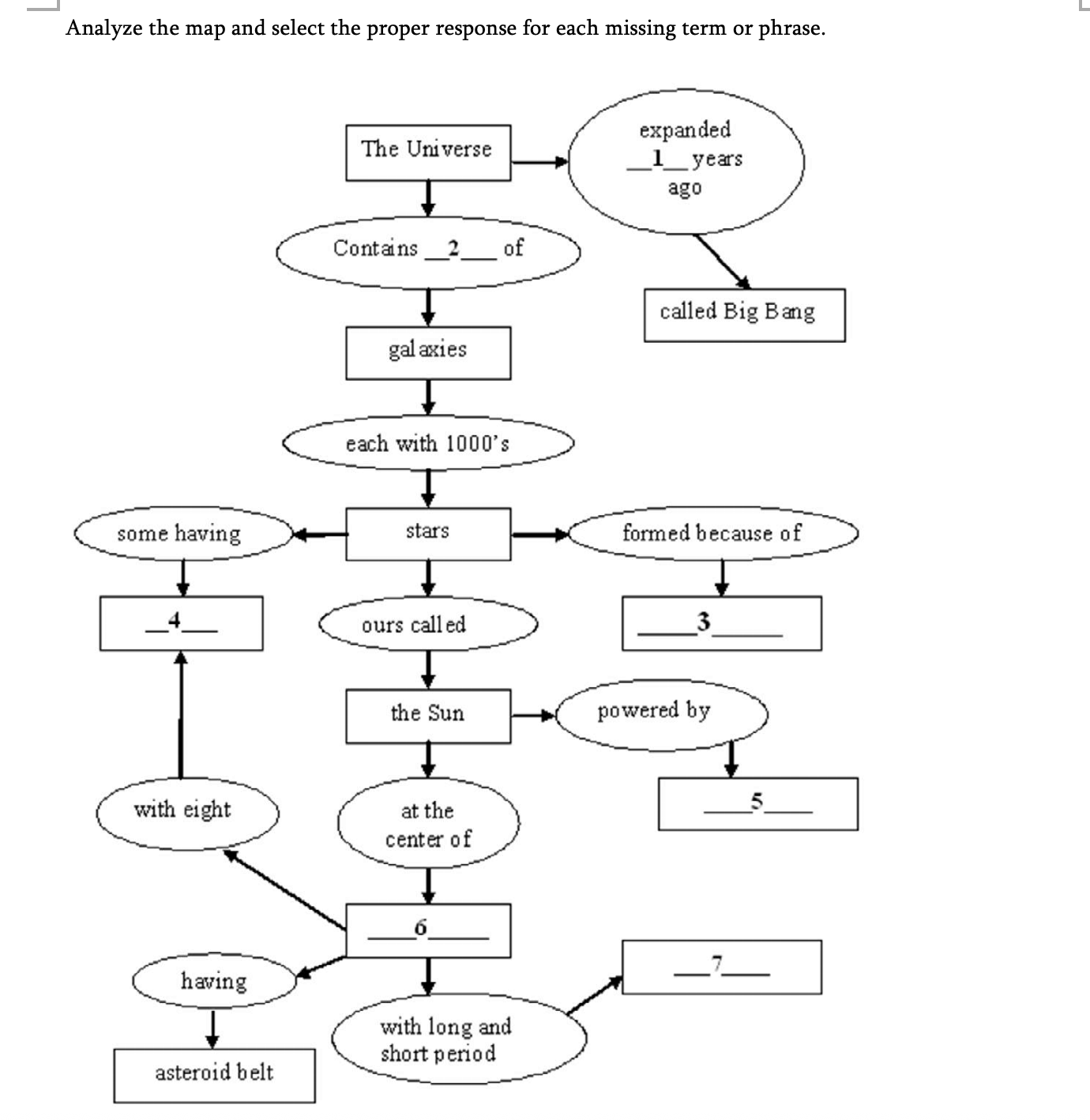
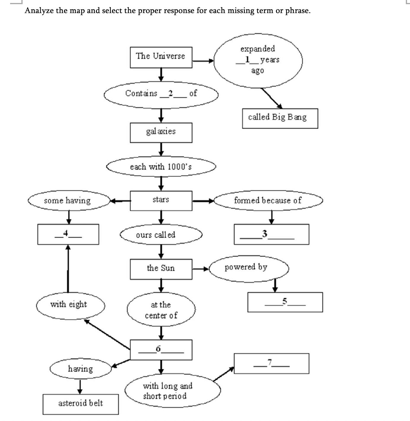
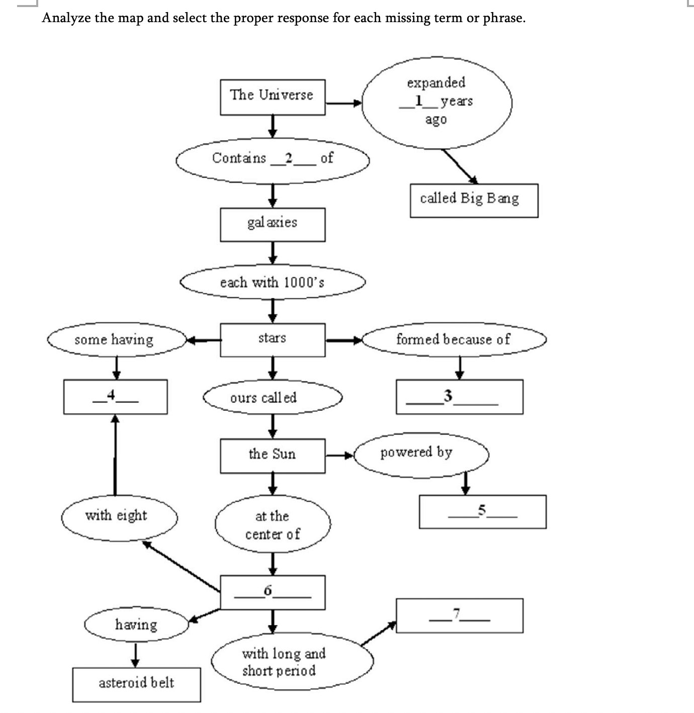
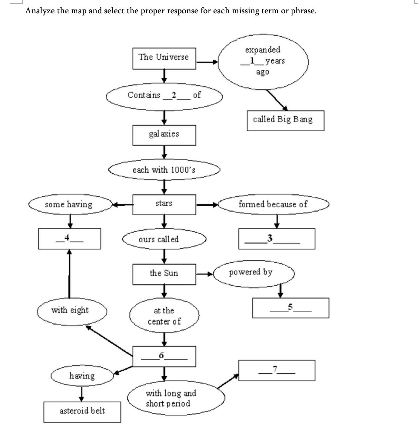
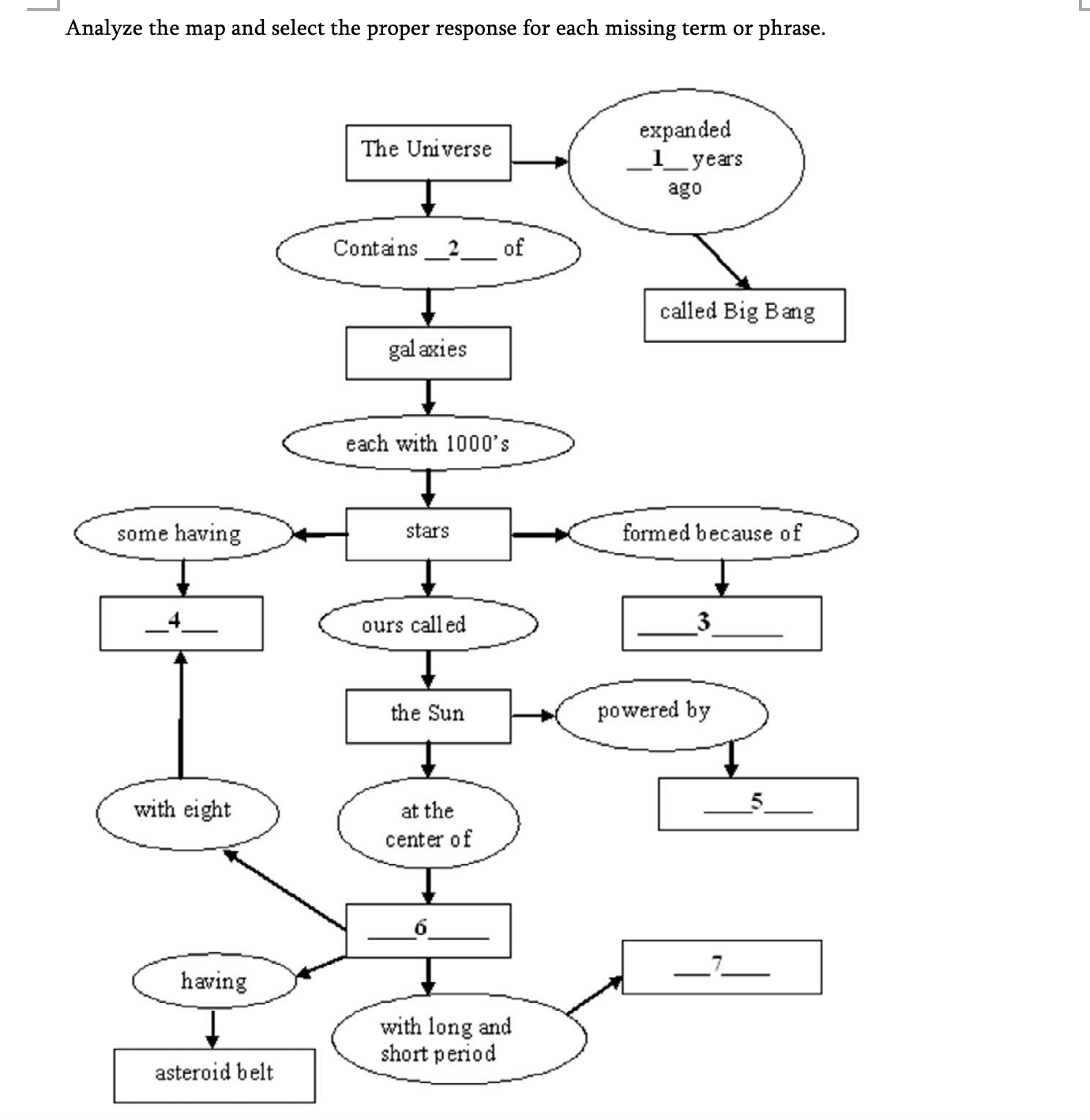
3. Analyze the map and select the proper response for missing term or phrase for number 1.
A. 150,000
B. 15 million
C. 15 billion
D. 15 trillion
C. 15 billion

4. Analyze the map and select the proper response for missing term or phrase for number 2.
A. Hundreds
B. Thousands
C. Millions
D. Billions
D. Billions

5. Analyze the map and select the proper response for missing term or phrase for number 3.
A. Fusion
B. Gravity
C. Heliosphere
B. Gravity

6. Analyze the map and select the proper response for missing term or phrase for number 4.
A. Asteroids
B. Comets
C. Planets
C. Planets

7. Analyze the map and select the proper response for missing term or phrase for number 5.
A. Gravity
B. Fusion
C. Helioshere
B. Fusion

8. Analyze the map and select the proper response for missing term or phrase for number 6.
A. Solar system
B. Universe
C. Galaxy
A. Solar system

9. Analyze the map and select the proper response for missing term or phrase for number 7.
A. Planets
B. Moons
C. Comets
C. Comets

A. 2006 (just happened)
B. 2012
C. 2018
D. 2023
B. 2012

A. A
B. B
C. C
D. D
C. C

A. A
B. B
C. C
D. D
B

A. January
B. July
C. No way to tell
A. January
14. How would an increase in rotational tilt angle change the locations of the Tropics of Cancer and Capricorn?
A. Both would move toward the poles
B. Both would move toward the equator
C. Both would move north of their present locations
D. Both would move south of their present locations
A. Both would move toward the poles

A. Equator
B. Tropic of Cancer
C. Tropic of Capricorn
A. Equator
16. What would happen to the seasons if the tilt of the axis was opposite to what it is now?
A. All seasons would reverse
B. Only winter and summer would reverse
C. Only fall and spring reverse
D. None reverse
A. All seasons would reverse

A. A represents the Sun, B is the moon, and C is the Earth.
B. A represents the Earth, B is the moon, and C is Mars.
C. D represents the Sun, E is the Earth, and F is the moon.
D. D is the Earth, E is the Sun, and F is Mars.
C. D represents the Sun, E is the Earth, and F is the moon.
18. How do scientists estimate the age of the Universe?
A. By measuring the age of the oldest known asteroids
B. By measuring the relative motion of other galaxies
C. By measuring speed of light from distant stars
B. By measuring the relative motion of other galaxies
19. How old is the Universe?
A. 10-20 thousand years
B. 10-29 million years
C. 10-20 billion years
C. 10-20 billion years
20. What process formed heavy elements, such as iron, found in your body?
A. They formed in the Earth's core during its early stages.
B. They formed during supernovae of ancient stars.
C. They formed during the Big Bang.
B. They formed during supernovae of ancient stars.
21. How does "space weather" affect you?
A. It causes moving air and clouds on Earth that causes weather systems.
B. It causes the Earth's magnetic field to form and permits navigation.
C. It causes electrical surges that can disrupt power systems.
C. It causes electrical surges that can disrupt power systems.
22. Which type of planet is most likely to have volcanoes?
A. Terrestrial or rocky
B. Jovian or gaseous
C. Icy
A. Terrestrial or rocky
23. What two gases are most common on the Jovian planets?
A. Hydrogen and helium
B. Methane and carbon dioxide
C. Oxygen and nitrogen
D. Carbon dioxide and oxygen
A. Hydrogen and helium
24. How did scientists deduce part of the core is molten?
A. Because certain vibrations do not pass through it
B. Because it is the source of molten material for active volcanoes
C. Because the Earth has a magnetic field that requires this
A. Because certain vibrations do not pass through it
25. What type of cooling mechanism relies on movement of material?
A. Convection
B. Conduction
C. Radiative
A. Convection
26. Why are there seasons?
A. Earth gets closer and farther away from the Sun as it orbits annually.
B. Insolation varies annually because of the Earth's rotational tilt.
C. The Sun increases and decreases solar output annually based on the orbit.
B. Insolation varies annually because of the Earth's rotational tilt.
27. Why does Earth have a magnetic field?
A. Due to content of atmospheric gases
B. Due to the types of rocks found in the lithosphere
C. Due to the Earth's liquid outer core
D. Due to the proximity to the Sun
C. Due to the Earth's liquid outer core