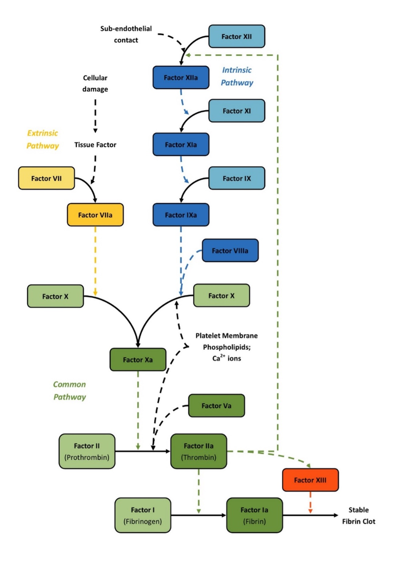
Clotting Cascade
Factor 1 (fibrinogen) - fibrin
Factor 2 (prothrombin) - thrombin via Ca2+
Factor 3 (tissue factor) - extrinsic pathway
Factor 4 (calcium) - calcium and prothrombin
Factor 5 (proaccelerin) - thrombin
Factor 6 - extrinsic pathway
Factor 7 (proconvertin) - extrinsic pathway with F3 and F4
Factor 8 (antihaemophilic) - intrinsic pathway and tenase complex to F10
Factor 9 (Christmas) - intrinsic pathway and tenase complex with F8 to F10
Factor 10 (Stuart-Prower) - by tenase complex to prothrombin→thrombin
Factor 11 (PTA) - intrinsic pathway to activate F9
Factor 12 (Hageman) - intrinsic pathway, activates F11 to activate fibrinolytic system
Factor 13 (fibrin stabilising) - stabilises fibrin

