Patologías relacionadas a la inflamación aguda
APPENDICITIS


\
- Causas de inflamción del apendice
* Obstrucción de la luz apendicular
* Hiperplasia linfoide, Fecalito, Cuerpo extraño, Parásito, Tumor carcinoide.
* Infección
* Yersinia, salmonella, shigella, virus de la parotiditis, coxsackie virus B, adenovirus, actinomyces, etc
\
- Una vez ocluida la luz apendicular, la presión intraluminal comienza a aumentar por la acumulación de moco no drenado y por proliferación bacteriana, lo que produce distensión de la pared apendicular y ulceración de la mucosa
- si la apendicitis no es tratada en este estadio, sobrevienen invasión bacteriana, necrosis isquémica, y perforación de la pared apendicular
\
- En forma esquemática, se podrían reconocer cuatro estadios evolutivos en una apendicitis:
* Apendicitis congestiva o catarral.
* Apendicitis flegmonosa o supurada.
* Apendicitis gangrenosa o microscópicamente perforada
* Apendicitis perforada.
\
- La distinción entre apendicitis simple no perforada ni complicada y apendicitis perforada o complicada, tiene relevancia, porque es distinto el tratamiento así sea quirúrgico y/o antibiótico
\
- Además de la edad, los factores socioeconómicos ejercen una influencia decisiva en los índices de perforación
\
- Cuadro clínico inicial
* Evolución no mayor de 24-36 horas.
* napetencia.
* Dolor periumbilical y luego en fosa ilíaca derecha.
* Nauseas y/o vómitos.
* Estado subfebril y luego hipertermia, 37,5°-38,5°
* Evolución mayor de 36-48 hs.
* Si el paciente no es diagnosticado y tratado tiempo aparecen: •
* Cierto compromiso del estado general (facies séptica, taquipnea, taquicardia, deshidratación, aliento cetónico).
* Dolor más generalizado (flanco, fosa ilíaca derecha, hipogastrio, flanco contralateral, o generalizado).
* Hipertermia mayor de 38-38,5°.
* Dolor a la descompresión y defensa más generalizados.
* Palpación de una masa tumoral en flanco derecho, fosa ilíaca derecha y/o hipogastrio (plastrón).
\
- Laboratorios
* elevación moderada de los glóbulos blancos con cifras de entre 10.000 y 20.000/mm3, con neutrofilia y linfopenia
* leucocitosis (cifras de recuento de entre 20.000 y 30.000/mm3
\
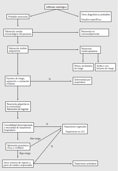
- Estudios por imagenes




NEUMONÍA
- La neumonía puede definirse como una lesión inflamatoria pulmonar en respuesta a la llegada de microorganismos a la vía aérea distal y parénquima
- La histología de la neumonía depende del momento de evolución, del agente causal y de ciertas condiciones del huésped
\
- Fases de las neumonias
* edema que ocupa el espacio aereo distal y se extiende a los acinos adyacentes
* hepatización roja
* hepatización gris
* resolución
\
- La afectación parenquimatosa se demuestra apreciando un infiltrado o condensación reciente en la radiografía torácica
\
- Clasificación
* en función del agente causal
* neumonía neumocócica
* neumonía estafilocócica
* neumonía por Klebsiella pneumoniae
* neumonía por Legionella pneumophila
* por el tipo de afectación anatomopatológica
* neomonía lobar
* bronconeumonía
* neumonía necrozante
* abseso pulmonar (suponen la participación probable de gérmenes anaerobios y otros gérmenes productores de necrosis)
* neumonía intersticial (aumenta la probabilidad de virus y otros gérmenes atípicos o de Pneumocistis jiroveci)
* en función del tipo de huesped
* inmunocompetente
* inmunosuprimido
\

\
AMEBIASIS
- Entamoeba histolytica
- Existen dos formas del parásito: el trofozoíto y el quiste
- Este parásito prolifera principalmente en el intestino grueso del organismo hospedero
\
- Ciclo biologico
* es oral-fecal e inicia cuando el ser humano ingiere agua o alimentos contaminados con quistes del parásito.
* Al llegar al estómago, algunos reblandecen su pared de quitina debido al contacto con el contenido gástrico. Después, en el intestino delgado ocurre el desenquistamiento y la división, mediante la cual cada quiste tetranucleado da lugar a ocho trofozoítos. En el intestino grueso, los trofozoítos proliferan y –por mecanismos aún desconocidos– algunos se vuelven a enquistar. Finalmente, al salir junto con la materia fecal, los quistes están listos para reiniciar su ciclo biológico
\
- La amibiasis intestinal suele presentarse con síndrome diarreico o disentería
- la disentería amebiana se caracteriza por un mayor número de evacuaciones con moco y sangre, además de cólicos
\
- La enfermedad puede evolucionar a formas más graves, como la colitis ulcerosa y el megacolon tóxico, que puede llegar a perforarse y entonces sobreviene una peritonitis y sepsis
\
- ameboma
* otra forma de amibiasis intestinal que se caracteriza por una masa pseudotumoral que puede producir obstrucción parcial del colon
\
- Virulencia
* proteasas
* adhesinas
* amiboporos (péptidos que hacen orificios en la membrana de las células blanco)
\
- La cloroquina, la emetina y el metronidazol son medicamentos que muestran buena absorción intestinal y están indicados para la amibiasis intestinal o extraintestinal
GASTITRIS

- Gastritis es una enfermedad inflamatoria aguda o crónica de la mucosa gástrica producida por factores exógenos y endógenos que produce síntomas dispépticos atribuibles a la enfermedad y cuya existencia se sospecha clínicamente, se observa endoscópicamente y que requiere confirmación histológica.
\
- Factores exogenos de la gastitris
* helicobacter pylori
* AINES
* irritantes gastricos
* drogas
* alcohol
* tabaco
* radiación - Factores endogenos
* acido gastrico y pepsina
* bilis
* jugo pancreatico
* urea
* inmmunes
\
- La barrera gástrica está constituida por componentes pre epiteliales, epiteliales y sub epiteliales
* componentes pre epiteliales
* barrera de moco, el bicarbonato y los fosfolípidos, estos últimos aumentan la hidrofobicidad superficial de la membrana celular e incrementan la viscosidad del moco.
* componentes epiteliales
* capacidad de restitución del epitelio por las células existentes a nivel de la región lesionada, la resistencia celular con una gradiente eléctrica que previene la acidificación celular, los transportadores acidobásicos que transportan el bicarbonato hacia el moco y a los tejidos subepiteliales y extraen el ácido de estos sitios, los factores de crecimiento epitelial, las prostaglandinas y el óxido nítrico.
* componentes subepiteliales
* flujo sanguíneo que descarga nutrientes y bicarbonato en el epitelio, y la adherencia y extravasación de los leucocitos, que inducen lesión hística y quedan suprimidos por las prostaglandinas endógenas
\
- Clasificación
* Anatomopatológica basada en su presentación, prevalencia y etiología

* de Sydney basada en hallazgos endoscópicos, histológicos, etiológicos, topográficos y grado de daño
\

* basada en criterios etiológicos, endoscópicos y patológicos .

\