Ch. 25: Nutrition, Metabolism, and Temperature Regulation

0.0(0)
Studied by 1 person
call kaiCall Kai
learnLearn
examPractice Test
spaced repetitionSpaced Repetition
heart puzzleMatch
flashcardsFlashcards
GameKnowt Play
Card Sorting

1/123

flashcard set

Earn XP

Last updated 8:05 PM on 3/26/23
Name
Mastery
Learn
Test
Matching
Spaced
Call with Kai

No analytics yet

Send a link to your students to track their progress

124 Terms

1
New cards
Digestion of the Three Major Food Types (Table 24.4)
knowt flashcard image
2
New cards
DO:

* Define nutrition, nutrients, essential nutrients, and kilocalorie.
* Describe MyPlate and its use.
* For carbohydrates, lipids, and proteins, describe their dietary sources, their uses in the body, and the daily recommended amounts of each in the diet.
* List the important vitamins and minerals for body health. Give the function and symptoms of deficiency for each.
3
New cards
Nutrition definition
The process by which the body obtains and uses certain components of food.
4
New cards
3 things chemicals are taken into the body and used for

1. to produce energy
2. for building blocks
3. to function in other chemical reactions
5
New cards
Why must essential nutrients be ingested?
Either because the body can’t make them at all or cannot make them in adequate amounts
6
New cards
6 classes of nutrients (and whether they’re required in large or small amounts)
Large:


1. Carbohydrates
2. Proteins
3. Lipids
4. Water

Small


5. Vitamins
6. Minerals
7
New cards
Food Guide Pyramid (diagram)
knowt flashcard image
8
New cards
Calorie (cal)
the amount of energy it takes to heat 1 gram of H2O by 1 degree Centigrade
9
New cards
Kilocalorie (kcal)
1000 calories
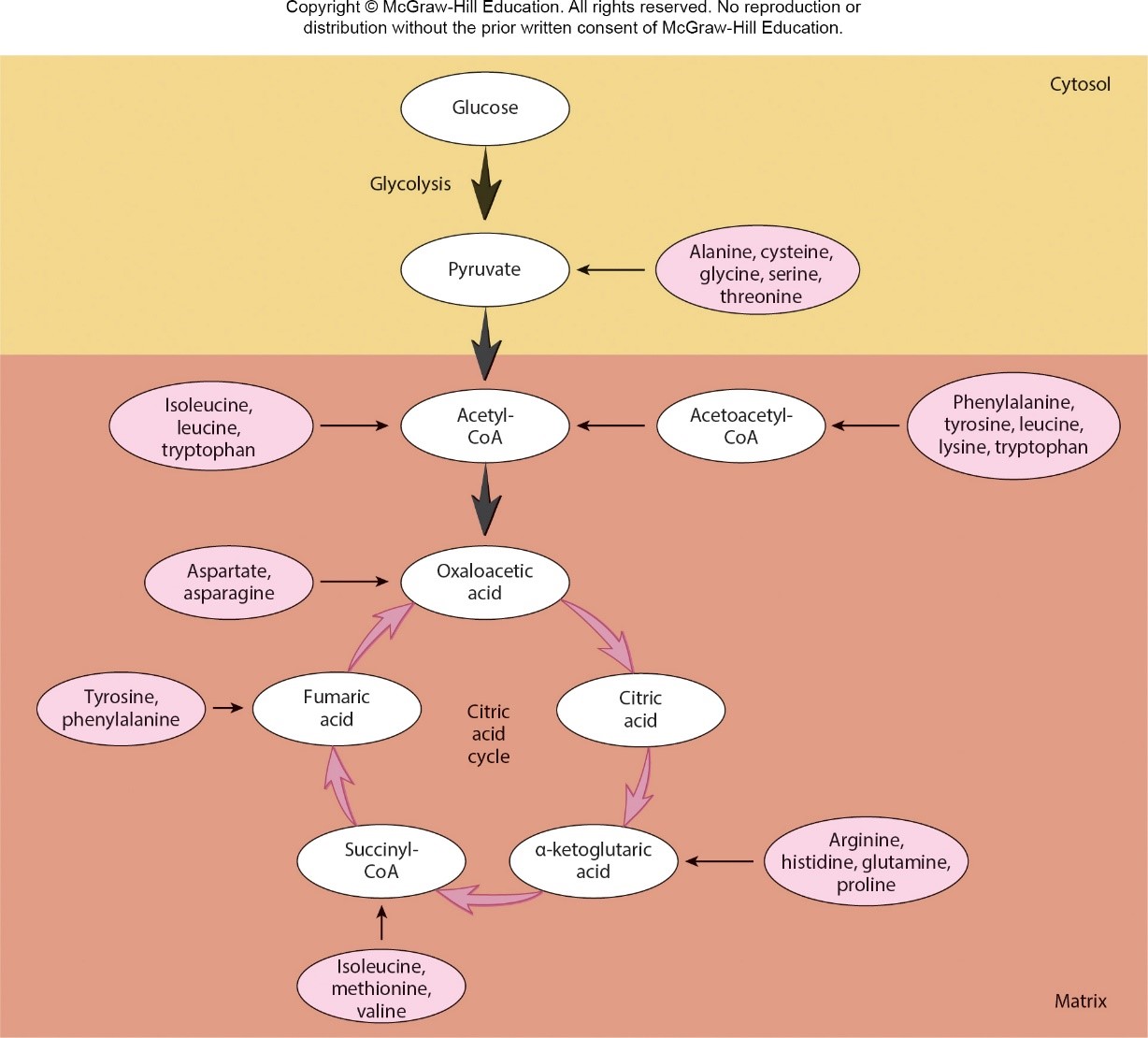
10
New cards
Metabolizing 1g of protein releases how much energy?
4 kcal
11
New cards
Metabolizing 1g of carbohydrates releases how much energy?
4 kcal
12
New cards
Metabolizing 1g of fat releases how much energy?
9 kcal
13
New cards
Where do most carbohydrates come from?
plants
14
New cards
How does the body use carbohydrates?
they are broken down into monosaccharides (simple sugars) and/or converted into glucose in the liver
15
New cards
3 types of monosaccharides (and their chemical structure - diagram)

1. Glucose
2. Fructose
3. Galactose

1. Glucose
2. Fructose
3. Galactose
16
New cards
2 types of disaccharides (and which two monosaccharides make combine to form them)

1. Sucrose (glucose + fructose)
2. Lactose (glucose + galactose)

1. Sucrose (glucose + fructose)
2. Lactose (glucose + galactose)
17
New cards
2 types of polysaccharides (and which organism they are used to store energy in)

1. Glycogen (animals)
2. Starch (plants)
3. Cellulose
18
New cards
What is a good source of monosaccharides in our food?
starch
19
New cards
What is cellulose used for in plants and where does it show up in the human body?
forms plant cell walls & is the fiber (bulk) in feces
20
New cards
All of these carbohydrates come from plants EXCEPT:

A. fructose.

B. lactose.

C. maltose.

D. sucrose.
B. lactose.
21
New cards
What is 95% of lipids?
triglycerides/fats (glycerol + 3 fatty acids)
triglycerides/fats (glycerol + 3 fatty acids)
22
New cards
What is included in the other 5% of lipids?
cholesterol (steroids) & phospholipids
23
New cards
3 cholesterol molecules (and what do their structures all have in common?)

1. bile salts
2. estrogen
3. testosterone

they all have 4 rings of carbon atoms

1. bile salts
2. estrogen
3. testosterone

they all have 4 rings of carbon atoms
24
New cards
State of unsaturated fats at room temperature
liquid (like oil)
25
New cards
State of saturated fats at room temperature
solid (like butter)
26
New cards
Where are essential fatty acids found? (5 places)

1. seeds
2. nuts
3. legumes
4. grains
5. greens
27
New cards
What are 2 types of essential fatty acids? (and what they come from)

1. Linoleic acid – in grains
2. α-linolenic acid – in green leaves of plants
28
New cards
Cholesterol

A. is manufactured in the liver.

B. is a component of the cell membrane.

C. can be modified to form steroid hormones.

D. all of these
D. all of these
29
New cards
How many different amino acids are there?
20
30
New cards
2 groups of proteins

1. Essential amino acids (9/20): obtained from the diet because the body cannot synthesize them
2. Nonessential amino acids (11/20): necessary for protein construction, but they do not have to be ingested because the body can synthesize them from the essential amino acids
31
New cards
Complete protein
a food that contains all 9 essential AAs
32
New cards
6 examples of complete proteins

1. Meat
2. Fish
3. Poultry
4. Milk
5. Cheese
6. Eggs
33
New cards
_ examples of incomplete proteins

1. Leafy green vegetables
2. Grains
3. Legumes
34
New cards
Can a combination of incomplete proteins form a complete protein?
Yes
35
New cards
In a healthy adult, the synthesis of AAs and break down of AAs occur at _____ in a healthy adult.
the same rate
36
New cards
Which element do AAs contain?
nitrogen
37
New cards
What does being in nitrogen balance mean?
when the N content in ingested protein = the N excreted in urine and feces
38
New cards
Vitamins
organic molecules in food that are needed for normal metabolism
39
New cards
4 types of fat-soluble vitamins

1. A
2. D
3. E
4. K
40
New cards
5 types of water-soluble vitamins

1. B1-3, 6, 12
2. Pantothenic acid
3. Biotin
4. Folate
5. C
41
New cards
Minerals
inorganic molecules needed for normal metabolic functions
42
New cards
What is the AMDR?
acceptable macronutrient distribution range
43
New cards
What is the AMDR for carbohydrates?
45-65% of daily intake of kilocalories
44
New cards
What is the AMDR for lipids?
20-35% of total daily kilocalories
45
New cards
What percentage of total daily kilocalories should be saturated fats?
10% or less
46
New cards
What is the AMDR for proteins?
10-35% of total kilocalories per day
47
New cards
What are the daily values, introduced in 2006, for daily kilocaloric intake for carbohydrates, fats, proteins, cholesterol, sodium, fiber, and vitamins?
* Carbohydrates: 60%
* Total fats: 30% (10% saturated)
* Proteins: 10%
* Cholesterol:
48
New cards
Which types of vitamins are manufacturers required to list on their current nutrition labels? (4 things)
vitamin D, calcium, iron, and potassium
49
New cards
What are the percent daily values for nutrients related to?
energy consumption
50
New cards
What are the percent daily values for nutrients based on?
a 2000 kcal/day diet
51
New cards
How did the nutrition facts labels change in January 2021?
the original label was only required to list total sugars & the new label is required to list “includes __g added sugars”
the original label was only required to list total sugars & the new label is required to list “includes __g added sugars”
52
New cards
What did the National Geographic Adventist health study in November 2005 find? (4 things)
* Adventist men live 7.3 years longer and Adventist women live 4.4 years longer than other Californians
* Not smoking, a plant-based diet, nuts several times per week, regular exercise, and normal weight increase life span by up to 10 years
* Fruits and vegetables lowered risk of heart disease and cancer
* Increasing consumption of red and white meat is associated with an increased risk of colon cancer
53
New cards
DO:

* Define metabolism, anabolism, and catabolism.
* Relate hydrogen atoms to energy.
54
New cards
Metabolism
the total of all chemical changes that occur in the body
the total of all chemical changes that occur in the body
55
New cards
Anabolism
a process that requires energy where small molecules are joined to form larger molecules
56
New cards
Catabolism
a process that releases energy where molecules are broken down into smaller molecules (starts in digestion & ends in individual cells)
57
New cards
What is energy from catabolism used for?
to drive anabolic reactions/processes like active transport & muscle contraction
58
New cards
What is energy in carbohydrates, lipids, (& proteins) used for?
to produce ATP through oxidation-reduction reactions
59
New cards
The energy-requiring process by which small molecules are joined to form larger molecules is

A. anabolism.

B. catabolism.

C. metabolism

D. cannibalism
A. anabolism.
60
New cards
How is ATP synthesized from carbohydrates, proteins, and lipids?
Carbs → glucose

Proteins → amino acids

Lipids → fatty acids

\
Each of those are absorbed from the digestive tract into the blood, taken into the cells, then catabolized.
61
New cards
DO:

* Describe glycolysis and name its products.
* Describe the citric acid cycle and name its products.
* Explain the electron-transport chain and how ATP is produced in the process.
* Explain the difference in the number of ATP molecules produced by aerobic respiration and by lactic acid fermentation.
62
New cards
Anaerobic respiration (lactic acid fermentation)
the breakdown of glucose in the absence of oxygen that produces 2 ATP & 2 lactic acid (which releases a H+ and is converted to lactate)
the breakdown of glucose in the absence of oxygen that produces 2 ATP & 2 lactic acid (which releases a H+ and is converted to lactate)
63
New cards
2 phases of anaerobic respiration

1. Glycolysis
2. Lactic acid formation
64
New cards
Cori cycle
the process that occurs after anaerobic respiration that converts lactate to glucose when oxygen becomes available
65
New cards
Aerobic Respiration
the breakdown of glucose in the presence of oxygen that produces CO2, water, and 32 ATP
66
New cards
What is the chemical formula for aerobic respiration?
C6H12O6 (glucose) + 6 O2 (oxygen) + ADP → 6 CO2 + 6 H2O (water) + ATP
67
New cards
4 phases of aerobic respiration

1. Glycolysis
2. Acetyl-Co A formation
3. Citric acid cycle
4. Electron-transport chain

1. Glycolysis
2. Acetyl-Co A formation
3. Citric acid cycle
4. Electron-transport chain
68
New cards
What are NADH and FADH and where are they produced?
molecules that carry electrons to the electron transport chain to be used to synthesize ATP produced in various stages of carbohydrate metabolism
69
New cards
What are the products of glycolysis? (3 things)

1. 2 pyruvic acid molecules
2. 4 total ATP, 2 net ATP (2 are consumed)
3. 2 NADH

1. 2 pyruvic acid molecules
2. 4 total ATP, 2 net ATP (2 are consumed)
3. 2 NADH
70
New cards
What are the products of Acetyl-Co A formation? (2 things)
In the presence of oxygen, pyruvic acid is used to produce:


1. 2 NADH
2. 2 CO2
In the presence of oxygen, pyruvic acid is used to produce:


1. 2 NADH
2. 2 CO2
71
New cards
What are the products of the citric acid/Krebs cycle?
In one cycle:


1. 1 ATP
2. 3 NADH
3. 1 FADH2
4. 2 CO2

But the cycle runs twice, so those numbers are doubled.
In one cycle:


1. 1 ATP
2. 3 NADH
3. 1 FADH2
4. 2 CO2

But the cycle runs twice, so those numbers are doubled.
72
New cards
What is the electron transport train?
a series of electron carriers in the inner mitochondrial membrane

Steps:


1. Electrons are transferred from NADH and FADH2 to the e- transport carriers. After the loss of the e- and the H+, the oxidized NAD+ and FAD are reused to transport additional e- from the citric acid cycle to the e- transport chain.
2. The e- pass from one e- carrier to the next through a series of oxidation-reduction reactions. Three of the e- carriers also function as proton pumps, which move the H+ from the mitochondrial matrix into the intermembrane space. Each proton pump accepts an e-, and uses some of its energy to export a H+, and passes the e- to the next e- carrier.
3. The last e- carrier in the series collects the e- and combines them with O2 and H+ to form water: 1/2 O2 + 2 H+ + 2 e- → H2O. Oxygen is the final acceptor of e- in this process.
4. The H+ released from NADH and FADH2 is moved from the intermembrane space to the matrix by active transport. As a result, the concentration of H+ in the intermembrane space exceeds that of the matrix and a H+ concentration gradient is established. The H+ cannot simply diffuse down the concentration gradient but must pass through certain channels formed by an enzyme called ATP synthase. As the H+ diffuses down the concentration gradient, energy is released that is used to produce ATP. This process is called chemiosmosis because the chemical formation of ATP is coupled to a diffusion force similar to osmosis.
a series of electron carriers in the inner mitochondrial membrane

Steps:


1. Electrons are transferred from NADH and FADH2 to the e- transport carriers. After the loss of the e- and the H+, the oxidized NAD+ and FAD are reused to transport additional e- from the citric acid cycle to the e- transport chain.
2. The e- pass from one e- carrier to the next through a series of oxidation-reduction reactions. Three of the e- carriers also function as proton pumps, which move the H+ from the mitochondrial matrix into the intermembrane space. Each proton pump accepts an e-, and uses some of its energy to export a H+, and passes the e- to the next e- carrier.
3. The last e- carrier in the series collects the e- and combines them with O2 and H+ to form water: 1/2 O2 + 2 H+ + 2 e- → H2O. Oxygen is the final acceptor of e- in this process.
4. The H+ released from NADH and FADH2 is moved from the intermembrane space to the matrix by active transport. As a result, the concentration of H+ in the intermembrane space exceeds that of the matrix and a H+ concentration gradient is established. The H+ cannot simply diffuse down the concentration gradient but must pass through certain channels formed by an enzyme called ATP synthase. As the H+ diffuses down the concentration gradient, energy is released that is used to produce ATP. This process is called chemiosmosis because the chemical formation of ATP is coupled to a diffusion force similar to osmosis.
73
New cards
Aerobic respiration overview (diagram)
knowt flashcard image
74
New cards
How much ATP is produced from 1 glucose molecule?
2+2+25+3 = 32

* Glycolysis → 2 ATP
* Citric Acid cycle → 2 ATP
* Electron transport train (via 10 NADH: 2.5 ATP/1 NADH) → 25 ATP
* Electron transport train (via 2 FADH: 1.5 ATP/1 FADH) → 3 ATP
2+2+25+3 = 32

* Glycolysis → 2 ATP
* Citric Acid cycle → 2 ATP
* Electron transport train (via 10 NADH: 2.5 ATP/1 NADH) → 25 ATP
* Electron transport train (via 2 FADH: 1.5 ATP/1 FADH) → 3 ATP
75
New cards
In what areas of the body does the amount of ATP differ? (5 things)
Less (30 ATP):


1. skeletal muscle
2. brain tissue

More (>32):


1. liver
2. kidney
3. heart
76
New cards
Besides ATP, the end products of aerobic respiration are

A. lactic acid and pyruvic acid.

B. lactic acid and citric acid.

C. carbon dioxide and water.

D. carbon dioxide, lactic acid, and water.
C. carbon dioxide and water.
77
New cards
At the end of aerobic respiration, all six carbon atoms from the glucose molecule are

A. found in carbonic acid molecules.

B. found in carbon dioxide molecules.

C. found in NADH molecules.

D. still present in glucose.
B. found in carbon dioxide molecules.
78
New cards
DO:

* Describe the basic steps involved in using lipids as an energy source.
79
New cards
How are lipids primarily stored?
as triglycerides in adipose tissue
80
New cards
How are lipids metabolized?

1. Adipose triglycerides are broken down and released as free fatty acids, which are taken up by cells and broken down by beta-oxidation into acetyl-CoA.
2. Acetyl-CoA can enter the citric acid cycle as ATP or be converted to ketone bodies (usually the large amounts of unused Acetyle-CoA in the liver) or travel to tissues as ATP.

1. Adipose triglycerides are broken down and released as free fatty acids, which are taken up by cells and broken down by beta-oxidation into acetyl-CoA.
2. Acetyl-CoA can enter the citric acid cycle as ATP or be converted to ketone bodies (usually the large amounts of unused Acetyle-CoA in the liver) or travel to tissues as ATP.
81
New cards
In the process of beta-oxidation, two carbon atoms are removed from the end of a(n) __________ to form __________ .

A. amino acid, fatty acids

B. acetyl-CoA, fatty acids

C. fatty acid, amino acids

D. fatty acid, acetyl-CoA
D. fatty acid, acetyl-CoA
82
New cards
DO:

* Describe the basic steps involved in using proteins as an energy source.
83
New cards
Amino acid metabolism

1. Once absorbed, amino acids are quickly taken up by cells, especially in the liver.
2. Amino acids are either used to synthesize proteins or as a source of energy.
3. Amino acids not stored in body (unlike lipids and glucose) and can enter carbohydrate metabolism at many points.

1. Once absorbed, amino acids are quickly taken up by cells, especially in the liver.
2. Amino acids are either used to synthesize proteins or as a source of energy.
3. Amino acids not stored in body (unlike lipids and glucose) and can enter carbohydrate metabolism at many points.
84
New cards
3 ways the body can synthesize non-essential amino acids

1. Transamination
2. Oxidative deamination
3. Conversion of ammonia to urea
85
New cards
Transamination conversions
amino acid → a-ketoglutaric acid → a-keto acid → glutamic acid
86
New cards
Oxidative deamination conversions
glutamic acid → NAD+ → NADH → a-ketoglutaric acid → ammonia (toxic)
87
New cards
Conversion of ammonia to urea conversions
ammonia (toxic) + carbon dioxide → urea + water
88
New cards
Where does the conversion of ammonia to urea take place?
the liver
89
New cards
3 (8 detailed) ways to maintain homeostasis

1. keep glucose levels normal to make ATP
2. 3 ways to maintain ATP (metabolic rate)
3. 4 ways heat is exchanged to produce heat balance
90
New cards
DO:

* Define glycogenesis, lipogenesis, glycogenolysis, and gluconeogenesis.
91
New cards
Interconversion of nutrient molecules
Absorptive state


1. Glycogenesis: excess glucose is used to form glycogen
2. Lipogenesis: when glycogen stores filled, glucose and amino acids turn into lipids

Postabsorptive state


1. Glycogenolysis: the breakdown of glycogen into glucose (in the liver)
2. Gluconeogenesis: the formation of glucose from amino acids and/or glycerol.
Absorptive state


1. Glycogenesis: excess glucose is used to form glycogen
2. Lipogenesis: when glycogen stores filled, glucose and amino acids turn into lipids

Postabsorptive state


1. Glycogenolysis: the breakdown of glycogen into glucose (in the liver)
2. Gluconeogenesis: the formation of glucose from amino acids and/or glycerol.
92
New cards
The process by which amino acids and glycerol can be converted to glucose is called

A. beta-oxidation.

B. gluconeogenesis.

C. glycogenesis.

D. glycogenolysis.
B. gluconeogenesis.
93
New cards
Absorptive metabolic state
the period immediately after eating where nutrients are absorbed through the intestinal wall into the circulatory and lymphatic systems (occurs about 4 hours after each meal)
the period immediately after eating where nutrients are absorbed through the intestinal wall into the circulatory and lymphatic systems (occurs about 4 hours after each meal)
94
New cards
Postabsorptive metabolic state
the period that occurs after the absorptive state is done (usually late in morning, afternoon, or night) where blood glucose levels are maintained by the conversion of other molecules to glucose
the period that occurs after the absorptive state is done (usually late in morning, afternoon, or night) where blood glucose levels are maintained by the conversion of other molecules to glucose
95
New cards
What is the first source of blood glucose in the postaborptive state?
glycogen from the liver
96
New cards


Why is it important to maintain blood glucose levels during the postabsorptive state?
97
New cards
The brain relies almost entirely on ______ for energy production

A. sucrose

B. glucose

C. fatty acids

D. protein
B. glucose
98
New cards


Name three sources for this glucose (in the post absorptive state)

* Glycogen
* Amino Acids (from Proteins)
* Glycerol (From Triglycerides)
99
New cards
DO:

* Differentiate between the absorptive and postabsorptive metabolic states.
* Define metabolic rate and describe the three major uses of metabolic energy in the body.
100
New cards
Metabolic rate
the total amount of energy produced and used by the body per unit of time

Explore top notes

note
Public Key / Llave Pública
Updated 1231d ago
0.0(0)
note
Reading to Not Write
Updated 1288d ago
0.0(0)
note
Endosymbiosis
Updated 1200d ago
0.0(0)
note
Ecce Romani ch. 1-12
Updated 1086d ago
0.0(0)
note
Chapter 15: Electrolysis
Updated 1058d ago
0.0(0)
note
Digital Electronics
Updated 486d ago
0.0(0)
note
Chapter 18 - Government Functions
Updated 1119d ago
0.0(0)
note
Public Key / Llave Pública
Updated 1231d ago
0.0(0)
note
Reading to Not Write
Updated 1288d ago
0.0(0)
note
Endosymbiosis
Updated 1200d ago
0.0(0)
note
Ecce Romani ch. 1-12
Updated 1086d ago
0.0(0)
note
Chapter 15: Electrolysis
Updated 1058d ago
0.0(0)
note
Digital Electronics
Updated 486d ago
0.0(0)
note
Chapter 18 - Government Functions
Updated 1119d ago
0.0(0)

Explore top flashcards

flashcards
AP World Unit 1 Vocab
50
Updated 159d ago
0.0(0)
flashcards
APUSH Unit 2 Vocab
35
Updated 931d ago
0.0(0)
flashcards
Science Test 11/21
46
Updated 481d ago
0.0(0)
flashcards
Adjectives
38
Updated 1130d ago
0.0(0)
flashcards
econ test chp. 4
21
Updated 910d ago
0.0(0)
flashcards
Ecology
246
Updated 524d ago
0.0(0)
flashcards
AP World Unit 1 Vocab
50
Updated 159d ago
0.0(0)
flashcards
APUSH Unit 2 Vocab
35
Updated 931d ago
0.0(0)
flashcards
Science Test 11/21
46
Updated 481d ago
0.0(0)
flashcards
Adjectives
38
Updated 1130d ago
0.0(0)
flashcards
econ test chp. 4
21
Updated 910d ago
0.0(0)
flashcards
Ecology
246
Updated 524d ago
0.0(0)